Suppr超能文献

茎环诱导核糖体排队在 uORF2/ATF4 重叠区精细调节应激诱导的人 ATF4 翻译控制。

Stem-loop-induced ribosome queuing in the uORF2/ATF4 overlap fine-tunes stress-induced human ATF4 translational control.

机构信息

Laboratory of Regulation of Gene Expression, Institute of Microbiology of the Czech Academy of Sciences, Videnska 1083, 142 20 Prague, Czech Republic.

Laboratory of Post-transcriptional Control of Gene Expression, Institute of Microbiology of the Czech Academy of Sciences, Videnska 1083, 142 20 Prague, Czech Republic.

出版信息

Cell Rep. 2024 Apr 23;43(4):113976. doi: 10.1016/j.celrep.2024.113976. Epub 2024 Mar 19.

Abstract

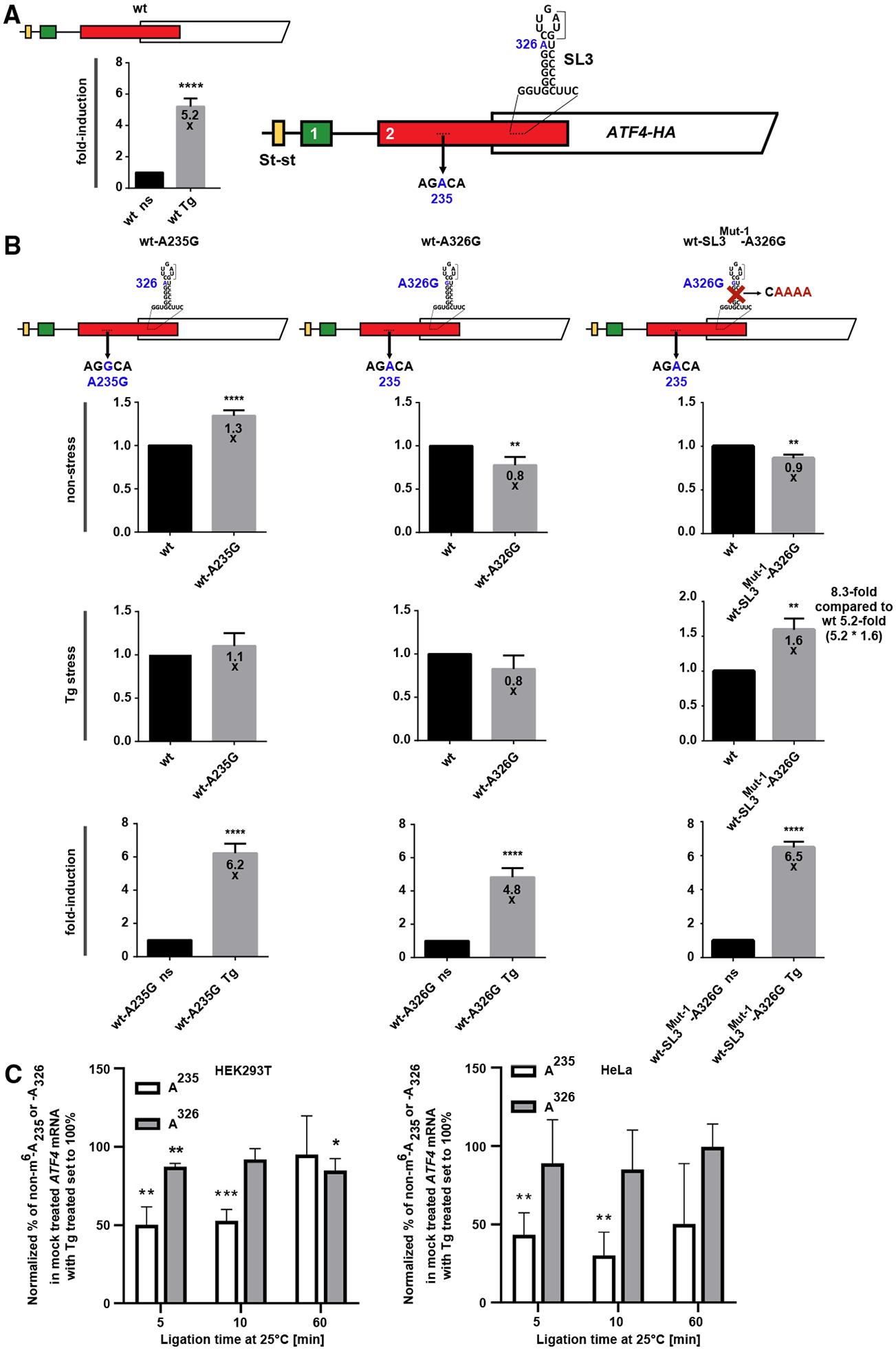
Activating transcription factor 4 (ATF4) is a master transcriptional regulator of the integrated stress response, leading cells toward adaptation or death. ATF4's induction under stress was thought to be due to delayed translation reinitiation, where the reinitiation-permissive upstream open reading frame 1 (uORF1) plays a key role. Accumulating evidence challenging this mechanism as the sole source of ATF4 translation control prompted us to investigate additional regulatory routes. We identified a highly conserved stem-loop in the uORF2/ATF4 overlap, immediately preceded by a near-cognate CUG, which introduces another layer of regulation in the form of ribosome queuing. These elements explain how the inhibitory uORF2 can be translated under stress, confirming prior observations but contradicting the original regulatory model. We also identified two highly conserved, potentially modified adenines performing antagonistic roles. Finally, we demonstrated that the canonical ATF4 translation start site is substantially leaky scanned. Thus, ATF4's translational control is more complex than originally described, underpinning its key role in diverse biological processes.

摘要

激活转录因子 4(ATF4)是整合应激反应的主要转录调节因子,使细胞适应或死亡。应激下 ATF4 的诱导被认为是由于翻译重新起始的延迟,其中重新起始允许的上游开放阅读框 1(uORF1)起着关键作用。越来越多的证据挑战了这一机制作为 ATF4 翻译控制的唯一来源,促使我们研究其他调节途径。我们在 uORF2/ATF4 重叠处发现了一个高度保守的茎环结构,紧接着是一个近同源的 CUG,这以核糖体排队的形式引入了另一层调节。这些元件解释了抑制性 uORF2 如何在应激下被翻译,证实了先前的观察结果,但与原始的调节模型相矛盾。我们还鉴定了两个高度保守的、可能修饰的腺嘌呤,它们发挥拮抗作用。最后,我们证明了规范的 ATF4 翻译起始位点具有明显的渗漏扫描。因此,ATF4 的翻译控制比最初描述的要复杂得多,这为其在多种生物学过程中的关键作用提供了依据。

https://cdn.ncbi.nlm.nih.gov/pmc/blobs/bb1d/11058473/24fd1c5ce1ad/nihms-1986405-f0002.jpg

文献AI研究员

20分钟写一篇综述,助力文献阅读效率提升50倍。

立即体验

用中文搜PubMed

大模型驱动的PubMed中文搜索引擎

马上搜索

文档翻译

学术文献翻译模型,支持多种主流文档格式。

立即体验