Suppr超能文献

ERK 激活的 CK-2 触发附肢再生过程中的芽基形成。

ERK-activated CK-2 triggers blastema formation during appendage regeneration.

机构信息

Guangdong Provincial Key Laboratory of Insect Developmental Biology and Applied Technology, Guangzhou Key Laboratory of Insect Development Regulation and Application Research, Institute of Insect Science and Technology & School of Life Sciences, South China Normal University, Guangzhou 510631, China.

Guangmeiyuan R&D Center, Guangdong Provincial Key Laboratory of Insect Developmental Biology and Applied Technology, South China Normal University, Meizhou 514779, China.

出版信息

Sci Adv. 2024 Mar 22;10(12):eadk8331. doi: 10.1126/sciadv.adk8331. Epub 2024 Mar 20.

Abstract

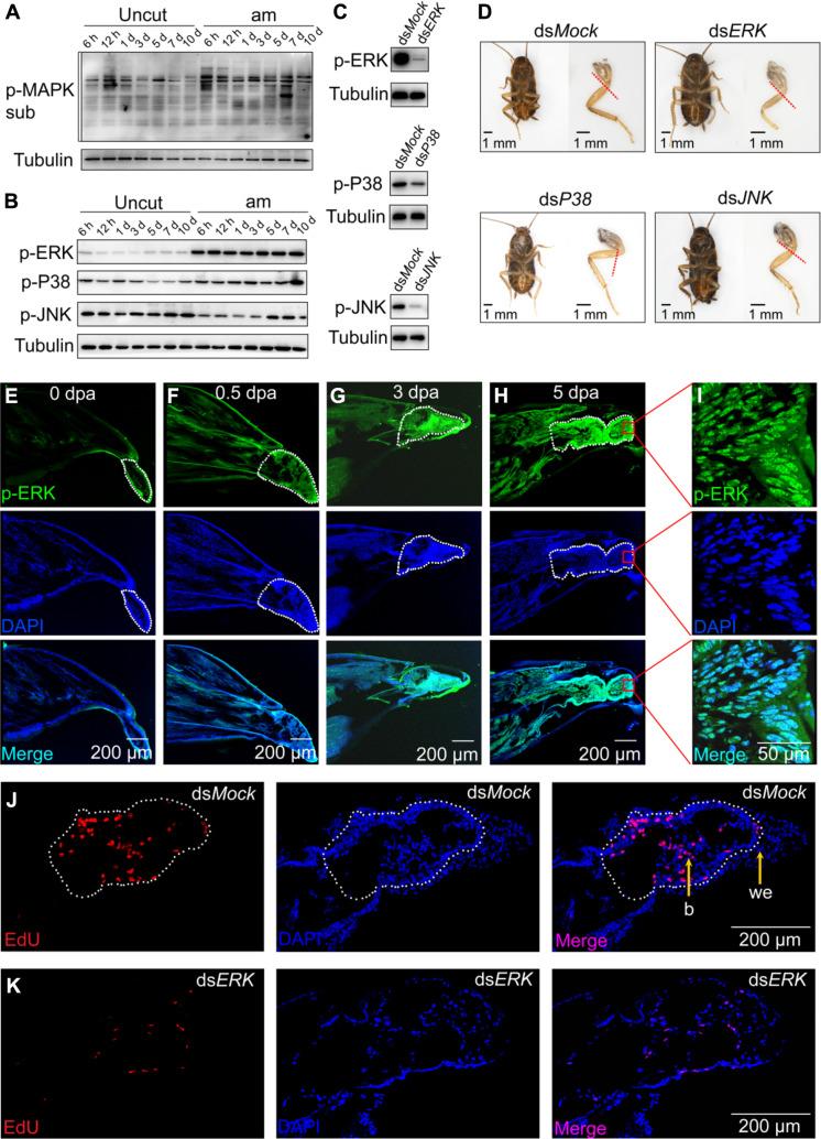
Appendage regeneration relies on the formation of blastema, a heterogeneous cellular structure formed at the injury site. However, little is known about the early injury-activated signaling pathways that trigger blastema formation during appendage regeneration. Here, we provide compelling evidence that the extracellular signal-regulated kinase (ERK)-activated casein kinase 2 (CK-2), which has not been previously implicated in appendage regeneration, triggers blastema formation during leg regeneration in the American cockroach, . After amputation, CK-2 undergoes rapid activation through ERK-induced phosphorylation within blastema cells. RNAi knockdown of severely impairs blastema formation by repressing cell proliferation through down-regulating mitosis-related genes. Evolutionarily, the regenerative role of CK-2 is conserved in zebrafish caudal fin regeneration via promoting blastema cell proliferation. Together, we find and demonstrate that the ERK-activated CK-2 triggers blastema formation in both cockroach and zebrafish, helping explore initiation factors during appendage regeneration.

摘要

附肢再生依赖于芽基的形成,芽基是在损伤部位形成的异质细胞结构。然而,对于早期损伤激活的信号通路知之甚少,这些信号通路在附肢再生过程中触发芽基的形成。在这里,我们提供了令人信服的证据表明,细胞外信号调节激酶(ERK)激活的酪蛋白激酶 2(CK-2),先前并未涉及附肢再生,在美洲蟑螂的腿部再生过程中触发芽基的形成。在截肢后,CK-2 通过芽基细胞内 ERK 诱导的磷酸化而迅速激活。通过下调有丝分裂相关基因,RNAi 敲低严重抑制芽基形成,从而抑制细胞增殖。从进化的角度来看,通过促进芽基细胞增殖,CK-2 在斑马鱼尾鳍再生中发挥的再生作用是保守的。总之,我们发现并证明 ERK 激活的 CK-2 在蟑螂和斑马鱼中触发芽基的形成,有助于探索附肢再生过程中的起始因子。

https://cdn.ncbi.nlm.nih.gov/pmc/blobs/d1ea/10954200/5ec372a7cd2c/sciadv.adk8331-f1.jpg

文献AI研究员

20分钟写一篇综述,助力文献阅读效率提升50倍。

立即体验

用中文搜PubMed

大模型驱动的PubMed中文搜索引擎

马上搜索

文档翻译

学术文献翻译模型,支持多种主流文档格式。

立即体验