Suppr超能文献

再生触发的代谢适应对于细胞身份转变和细胞周期再进入是必要的,以支持芽基形成和骨再生。

A regeneration-triggered metabolic adaptation is necessary for cell identity transitions and cell cycle re-entry to support blastema formation and bone regeneration.

机构信息

CEDOC, NOVA Medical School, Universidade Nova de Lisboa, Lisbon, Portugal.

UCIBIO, Dept. Ciências da Vida, Faculdade de Ciências e Tecnologia, Universidade NOVA de Lisboa, Lisbon, Portugal.

出版信息

Elife. 2022 Aug 22;11:e76987. doi: 10.7554/eLife.76987.

Abstract

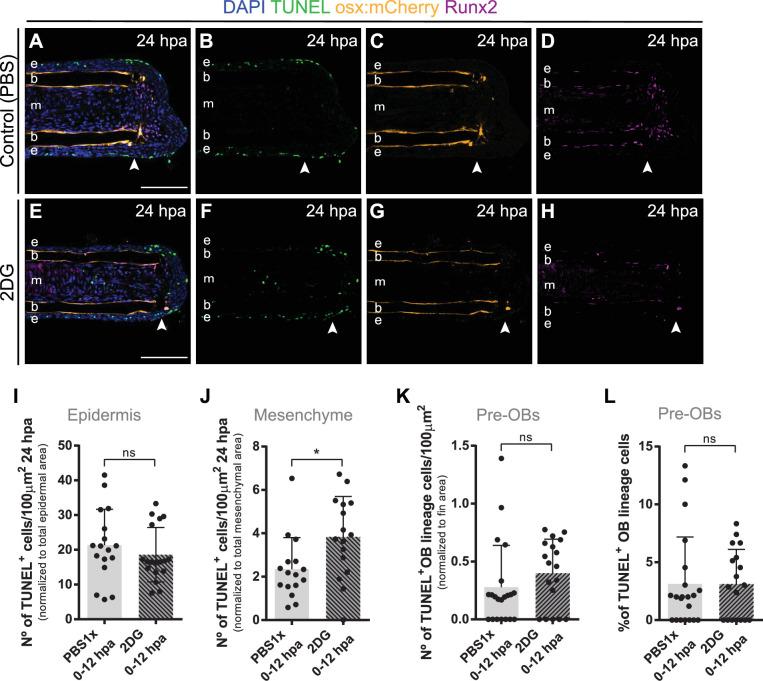
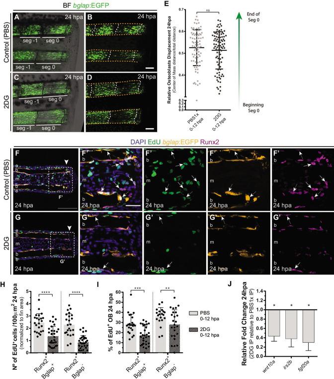
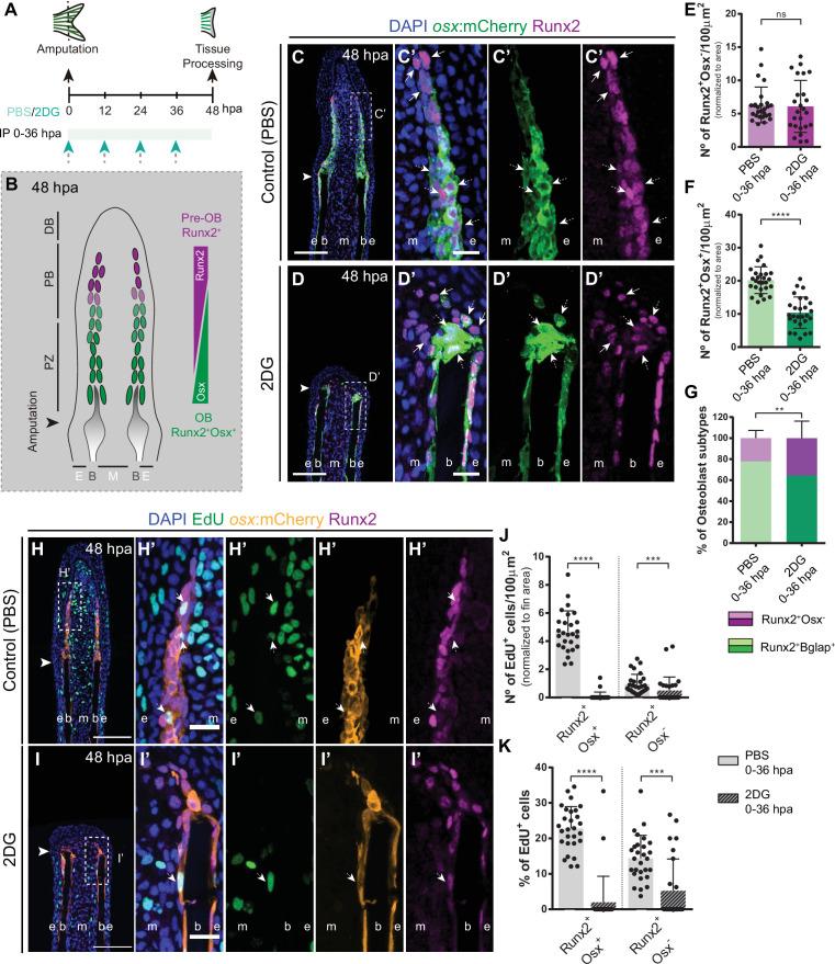
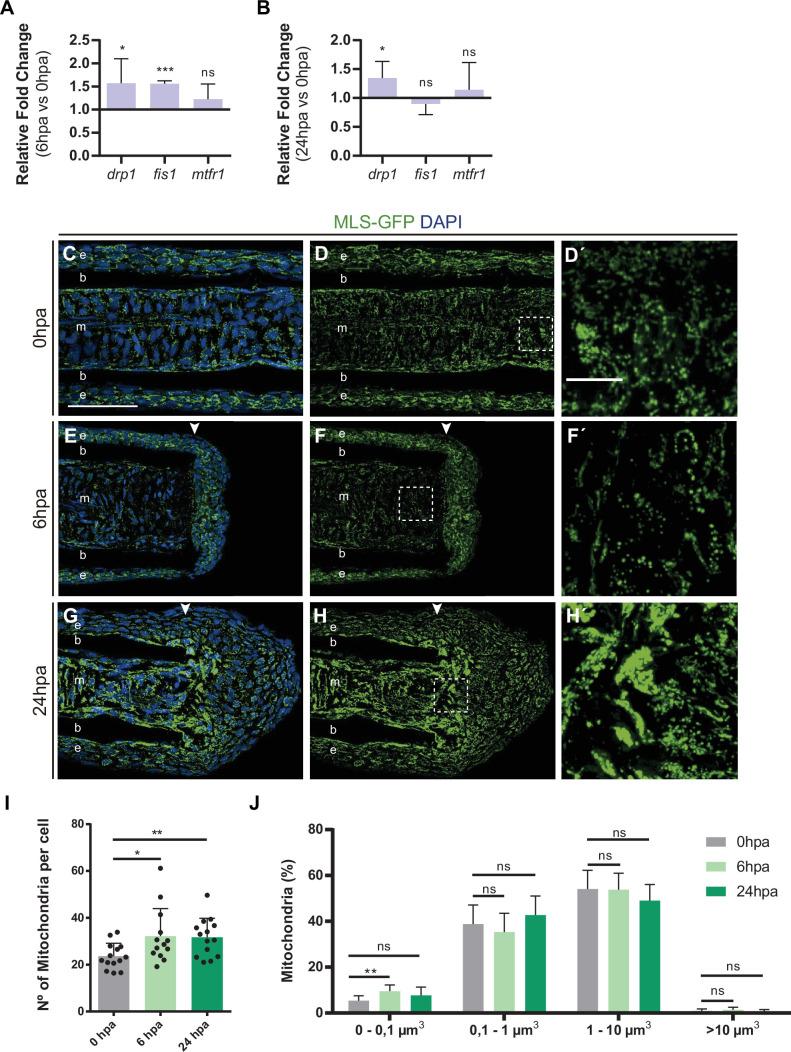
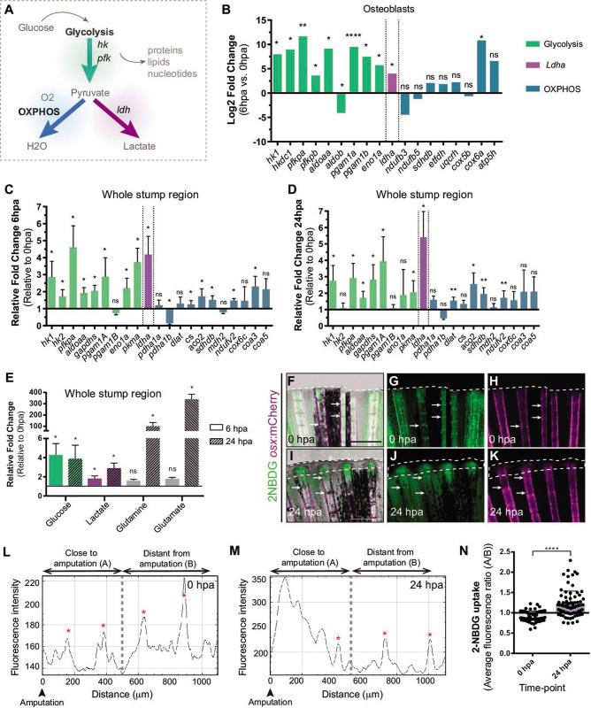
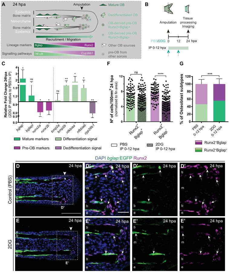
Regeneration depends on the ability of mature cells at the injury site to respond to injury, generating tissue-specific progenitors that incorporate the blastema and proliferate to reconstitute the original organ architecture. The metabolic microenvironment has been tightly connected to cell function and identity during development and tumorigenesis. Yet, the link between metabolism and cell identity at the mechanistic level in a regenerative context remains unclear. The adult zebrafish caudal fin, and bone cells specifically, have been crucial for the understanding of mature cell contribution to tissue regeneration. Here, we use this model to explore the relevance of glucose metabolism for the cell fate transitions preceding new osteoblast formation and blastema assembly. We show that injury triggers a modulation in the metabolic profile at early stages of regeneration to enhance glycolysis at the expense of mitochondrial oxidation. This metabolic adaptation mediates transcriptional changes that make mature osteoblast amenable to be reprogramed into pre-osteoblasts and induces cell cycle re-entry and progression. Manipulation of the metabolic profile led to severe reduction of the pre-osteoblast pool, diminishing their capacity to generate new osteoblasts, and to a complete abrogation of blastema formation. Overall, our data indicate that metabolic alterations have a powerful instructive role in regulating genetic programs that dictate fate decisions and stimulate proliferation, thereby providing a deeper understanding on the mechanisms regulating blastema formation and bone regeneration.

摘要

再生依赖于损伤部位成熟细胞对损伤的反应能力,产生组织特异性祖细胞,这些祖细胞形成芽基并增殖,以重建原始器官结构。代谢微环境在发育和肿瘤发生过程中与细胞功能和特性紧密相关。然而,在再生背景下,代谢与细胞特性之间在机制水平上的联系尚不清楚。成年斑马鱼的尾鳍,特别是骨细胞,对于理解成熟细胞对组织再生的贡献至关重要。在这里,我们使用这个模型来探索葡萄糖代谢在新成骨细胞形成和芽基组装之前的细胞命运转变中的相关性。我们表明,损伤会在再生的早期阶段触发代谢谱的调节,以牺牲线粒体氧化为代价增强糖酵解。这种代谢适应介导了转录变化,使成熟成骨细胞易于被重新编程为前成骨细胞,并诱导细胞周期重新进入和进展。代谢谱的操纵导致前成骨细胞池严重减少,降低了它们生成新成骨细胞的能力,并完全阻止了芽基的形成。总的来说,我们的数据表明,代谢改变在调节决定命运的遗传程序和刺激增殖方面具有强大的指导作用,从而更深入地了解调节芽基形成和骨再生的机制。

https://cdn.ncbi.nlm.nih.gov/pmc/blobs/e304/9395193/13b1c9d9b75c/elife-76987-fig2.jpg

文献AI研究员

20分钟写一篇综述,助力文献阅读效率提升50倍。

立即体验

用中文搜PubMed

大模型驱动的PubMed中文搜索引擎

马上搜索

文档翻译

学术文献翻译模型,支持多种主流文档格式。

立即体验