Suppr超能文献

E3 连接酶 TRIM7 通过靶向 SLC7A11 抑制胃癌的肿瘤发生。

The E3 ligase TRIM7 suppresses the tumorigenesis of gastric cancer by targeting SLC7A11.

机构信息

Department of General Surgery, The First Affiliated Hospital of Shandong First Medical University, No.16766 Jingshi Road, Jinan, 250014, Shandong Province, People's Republic of China.

Department of Laboratory Medical, Zibo Central Hospital, Zibo, 255000, Shandong Province, People's Republic of China.

出版信息

Sci Rep. 2024 Mar 20;14(1):6655. doi: 10.1038/s41598-024-56746-3.

Abstract

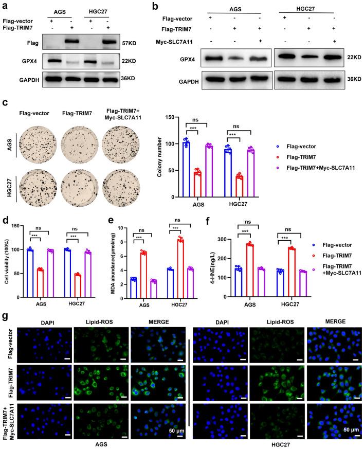
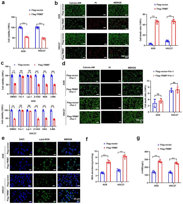
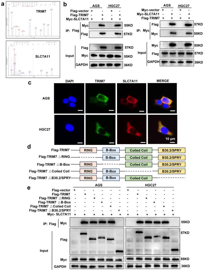
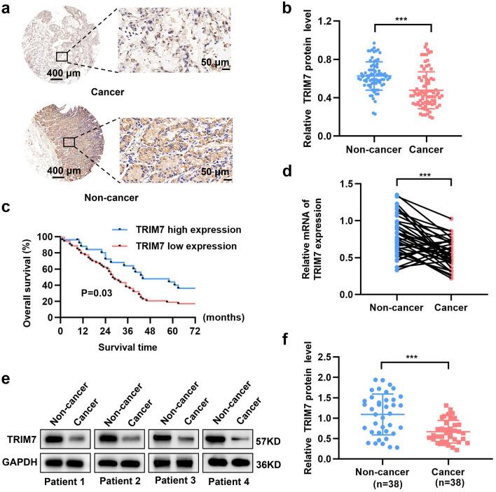
Tripartite motif-containing protein 7 (TRIM7), as an E3 ligase, plays an important regulatory role in various physiological and pathological processes. However, the role of TRIM7 in gastric cancer (GC) is still undefined. Our study detected the expression of TRIM7 in clinical specimens and investigated the regulatory effect and molecular mechanism of TRIM7 on GC progression through in vitro and in vivo experiments. Our finding showed that TRIM7 was significantly downregulated in GC, and patients with high expression of TRIM7 showed long overall survival. Both in vitro and in vivo experiments showed that TRIM7 dramatically suppressed the malignant progression of GC. Further investigation showed that ferroptosis was the major death type mediated by TRIM7. Mechanistically, TRIM7 interacted with SLC7A11 through its B30.2/SPRY domain and promoted Lys48-linked polyubiquitination of SLC7A11, which effectively suppressing SLC7A11/GPX4 axis and inducing ferroptosis in GC cells. In vivo experiments and correlation analysis based on clinical specimens further confirmed that TRIM7 inhibited tumor growth through suppressing SLC7A11/GPX4 axis. In conclusion, our investigation demonstrated for the first time that TRIM7, as a tumor suppressor, induced ferroptosis via targeting SLC7A11 in GC, which provided a new strategy for the molecular therapy of GC by upregulating TRIM7.

摘要

三结构域蛋白 7(TRIM7)作为一种 E3 连接酶,在各种生理和病理过程中发挥着重要的调节作用。然而,TRIM7 在胃癌(GC)中的作用尚不清楚。本研究检测了 TRIM7 在临床标本中的表达,并通过体外和体内实验研究了 TRIM7 对 GC 进展的调节作用及其分子机制。我们的发现表明,TRIM7 在 GC 中显著下调,TRIM7 高表达的患者总生存期较长。体外和体内实验均表明 TRIM7 可显著抑制 GC 的恶性进展。进一步研究表明,铁死亡是 TRIM7 介导的主要死亡类型。机制上,TRIM7 通过其 B30.2/SPRY 结构域与 SLC7A11 相互作用,并促进 SLC7A11 的 Lys48 连接多泛素化,从而有效抑制 SLC7A11/GPX4 轴并诱导 GC 细胞发生铁死亡。基于临床标本的体内实验和相关性分析进一步证实,TRIM7 通过抑制 SLC7A11/GPX4 轴抑制肿瘤生长。总之,本研究首次表明,TRIM7 作为一种肿瘤抑制因子,通过靶向 SLC7A11 诱导 GC 中的铁死亡,为通过上调 TRIM7 进行 GC 的分子治疗提供了新策略。

https://cdn.ncbi.nlm.nih.gov/pmc/blobs/09c0/10954695/8d03fa6683e7/41598_2024_56746_Fig1_HTML.jpg

文献AI研究员

20分钟写一篇综述,助力文献阅读效率提升50倍。

立即体验

用中文搜PubMed

大模型驱动的PubMed中文搜索引擎

马上搜索

文档翻译

学术文献翻译模型,支持多种主流文档格式。

立即体验