Suppr超能文献

焦亡相关分子CASP2影响肝细胞癌的免疫微环境和免疫治疗反应。

PANoptosis-related molecule CASP2 affects the immune microenvironment and immunotherapy response of hepatocellular carcinoma.

作者信息

Lou Yichao, Chen Desheng, Gu Qi, Zhu Qi, Sun Hongcheng

机构信息

Department of General Surgery, Shanghai General Hospital, Shanghai Jiao Tong University School of Medicine, Shanghai, China.

出版信息

Heliyon. 2024 Mar 8;10(6):e27302. doi: 10.1016/j.heliyon.2024.e27302. eCollection 2024 Mar 30.

Abstract

BACKGROUND

The involvement of molecules associated with PANoptosis in hepatocellular carcinoma (HCC) is still not well understood.

METHODS

Various R packages were utilized to analyze within the R software. Data that was freely accessible was obtained from the databases of The Cancer Genome Atlas (TCGA) and the International Cancer Genome Consortium (ICGC).

RESULTS

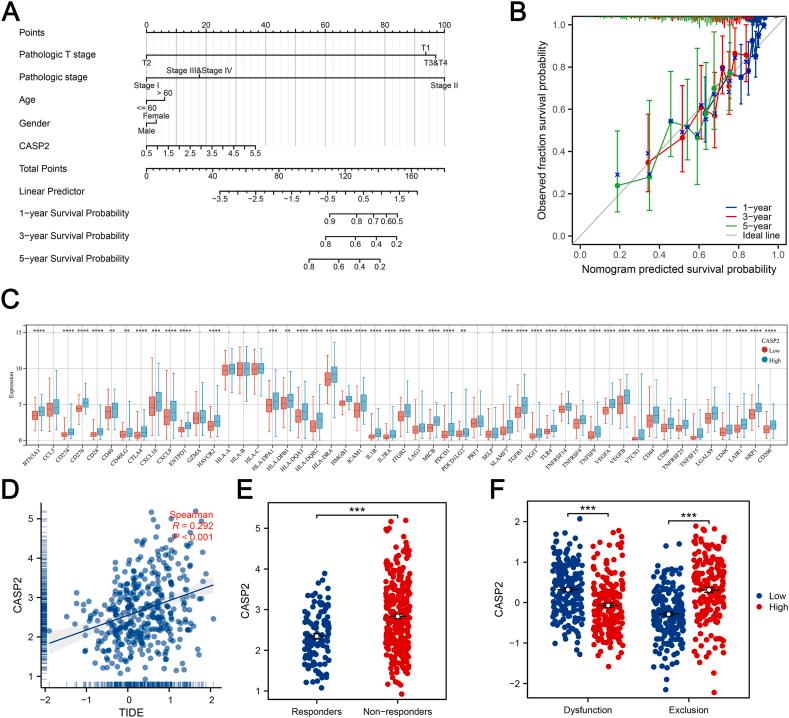
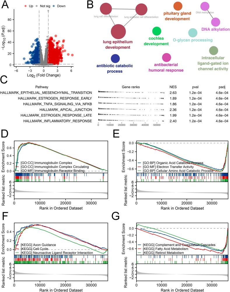
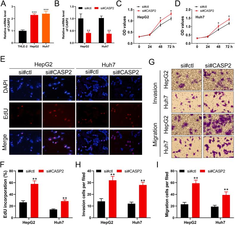
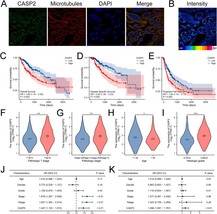
Here, we comprehensively explored the role of PANoptosis-related genes in HCC. The caspase 2 (CASP2) was identified as the interest gene for further analysis. We found that CASP2 is related to the poor prognosis and worse clinical features of HCC patients. Moreover, we explored the biological pathway CASP2 is involved in and found that CASP2 is associated with multiple carcinogenic pathways. Also, we noticed that CASP2 can significantly reshape the HCC immune microenvironment and affect the response rate of immunotherapy. Analysis of drug sensitivity suggested that individuals exhibiting elevated CASP2 levels may display increased susceptibility to doxorubicin and vorinostat while demonstrating resistance towards erlotinib, lapatinib, sunitinib, and temsirolimus. Meanwhile, we explored the single-cell distribution of CASP2 in the HCC microenvironment. To enhance the clinical application of CASP2 in HCC, we constructed a prognosis model using the molecules derived from CASP2, which demonstrated good efficiency in predicting patients prognosis. Moreover, in vitro experiments indicated that CASP2 can significantly inhibits cell proliferation, invasion and migration ability of HCC cells.

CONCLUSIONS

Our study comprehensively explored the role of PANoptosis-related molecule CASP2 in HCC, which can provide directions for future studies.

摘要

背景

与全程序死亡相关的分子在肝细胞癌(HCC)中的作用仍未得到充分了解。

方法

在R软件中使用各种R包进行分析。从癌症基因组图谱(TCGA)和国际癌症基因组联盟(ICGC)的数据库中获取可免费访问的数据。

结果

在此,我们全面探讨了全程序死亡相关基因在HCC中的作用。半胱天冬酶2(CASP2)被确定为进一步分析的感兴趣基因。我们发现CASP2与HCC患者的不良预后和较差的临床特征相关。此外,我们探索了CASP2参与的生物学途径,发现CASP2与多种致癌途径相关。同时,我们注意到CASP2可显著重塑HCC免疫微环境并影响免疫治疗的反应率。药物敏感性分析表明,CASP2水平升高的个体可能对多柔比星和伏立诺他更敏感,而对厄洛替尼、拉帕替尼、舒尼替尼和替西罗莫司耐药。同时,我们探索了CASP2在HCC微环境中的单细胞分布。为了增强CASP2在HCC中的临床应用,我们使用源自CASP2的分子构建了一个预后模型,该模型在预测患者预后方面显示出良好的效率。此外,体外实验表明,CASP2可显著抑制HCC细胞的增殖、侵袭和迁移能力。

结论

我们的研究全面探讨了全程序死亡相关分子CASP2在HCC中的作用,可为未来研究提供方向。

https://cdn.ncbi.nlm.nih.gov/pmc/blobs/cd50/10950493/8238cf7607de/gr1.jpg

文献AI研究员

20分钟写一篇综述,助力文献阅读效率提升50倍。

立即体验

用中文搜PubMed

大模型驱动的PubMed中文搜索引擎

马上搜索

文档翻译

学术文献翻译模型,支持多种主流文档格式。

立即体验