Suppr超能文献

干燥综合征和高糖饮食对猖獗性龋齿患者口腔微生物组的影响:一项临床研究。

Effects of Sjogren's syndrome and high sugar diet on oral microbiome in patients with rampant caries: a clinical study.

机构信息

Department of Endodontic, Nanjing Stomatological Hospital, Affiliated Hospital of Medical School, Research Institute of Stomatology, Nanjing University, Nanjing, China.

出版信息

BMC Oral Health. 2024 Mar 21;24(1):361. doi: 10.1186/s12903-024-04150-8.

Abstract

OBJECTIVE

The purpose of this study was to assess the composition of the oral microbial flora of adults with rampant caries in China to provide guidance for treatment.

PATIENTS AND METHODS

Sixty human salivary and supragingival plaque samples were collected. They were characterized into four groups: patients with rampant caries with Sjogren's syndrome (RC-SS) or high-sugar diet (RC-HD), common dental caries (DC), and healthy individuals (HP). The 16S rRNA V3-V4 region of the bacterial DNA was detected by Illumina sequencing. PCoA based on OTU with Bray-Curtis algorithm, the abundance of each level, LEfSe analysis, network analysis, and PICRUSt analysis were carried out between the four groups and two sample types. Clinical and demographic data were compared using analysis of variance (ANOVA) or the nonparametric Kruskal-Wallis rank-sum test, depending on the normality of the data, using GraphPad Prism 8 (P < 0.05).

RESULTS

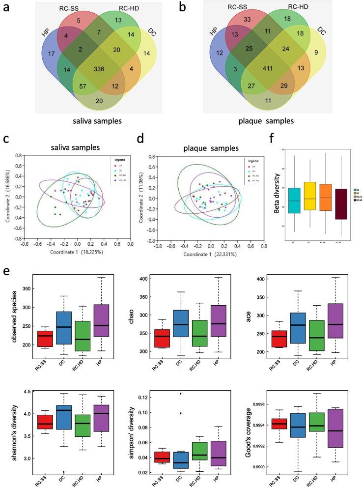
OTU principal component analysis revealed a significant difference between healthy individuals and those with RC-SS. In the saliva of patients with rampant caries, the relative abundance of Firmicutes increased significantly at the phylum level. Further, Streptocpccus, Veillonella, Prevotella, and Dialister increased, while Neisseria and Haemophilus decreased at the genus level. Veillonella increased in the plaque samples of patients with rampant caries.

CONCLUSION

Both salivary and dental plaque composition were significantly different between healthy individuals and patients with rampant caries. This study provides a microbiological basis for exploring the etiology of rampant caries.

CLINICAL RELEVANCE

This study provides basic information on the flora of the oral cavity in adults with rampant caries in China. These findings could serve as a reference for the treatment of this disease.

摘要

目的

本研究旨在评估中国猖獗性龋患者口腔微生物菌群的组成,为治疗提供指导。

方法

收集 60 例人唾液和龈上菌斑样本。根据患者的临床表现和实验室检查,将其分为以下 4 组:舍格伦综合征伴猖獗性龋(RC-SS)或高糖饮食(RC-HD)、普通龋(DC)和健康对照组(HP)。采用 Illumina 测序技术检测细菌 DNA 的 16S rRNA V3-V4 区。基于 OTU 采用 Bray-Curtis 算法进行 PCoA 分析,对各水平的丰度进行分析,采用 LEfSe 分析、网络分析和 PICRUSt 分析,比较 4 组和两种样本类型之间的差异。采用 GraphPad Prism 8 软件进行数据分析,根据数据的正态性,采用方差分析(ANOVA)或非参数 Kruskal-Wallis 秩和检验,P<0.05 为差异有统计学意义。

结果

OTU 主成分分析显示,健康对照组和 RC-SS 组之间存在显著差异。在猖獗性龋患者的唾液中,厚壁菌门的相对丰度在门水平上显著增加。此外,链球菌属、韦荣球菌属、普雷沃菌属和戴阿利斯特菌属的相对丰度增加,而奈瑟菌属和嗜血菌属的相对丰度减少。在猖獗性龋患者的菌斑样本中,韦荣球菌属的相对丰度增加。

结论

健康对照组和猖獗性龋患者的唾液和牙菌斑组成均存在显著差异。本研究为探讨猖獗性龋的病因提供了微生物学依据。

临床意义

本研究为中国猖獗性龋患者口腔菌群提供了基础信息,可为该疾病的治疗提供参考。

https://cdn.ncbi.nlm.nih.gov/pmc/blobs/ad10/10956276/5c3ac58e6b8b/12903_2024_4150_Fig1_HTML.jpg

文献AI研究员

20分钟写一篇综述,助力文献阅读效率提升50倍。

立即体验

用中文搜PubMed

大模型驱动的PubMed中文搜索引擎

马上搜索

文档翻译

学术文献翻译模型,支持多种主流文档格式。

立即体验