Suppr超能文献

青少年窝沟和非窝沟部位有龋和无龋牙菌斑的宏基因组分析。

Metagenomic Analysis of Dental Plaque on Pit and Fissure Sites With and Without Caries Among Adolescents.

机构信息

Department of Preventive Dentistry, Hospital of Stomatology, Sun Yat-sen University, Guangzhou, China.

Guangdong Provincial Key Laboratory of Stomatology, Guanghua School of Stomatology, Sun Yat-sen University, Guangzhou, China.

出版信息

Front Cell Infect Microbiol. 2021 Oct 27;11:740981. doi: 10.3389/fcimb.2021.740981. eCollection 2021.

Abstract

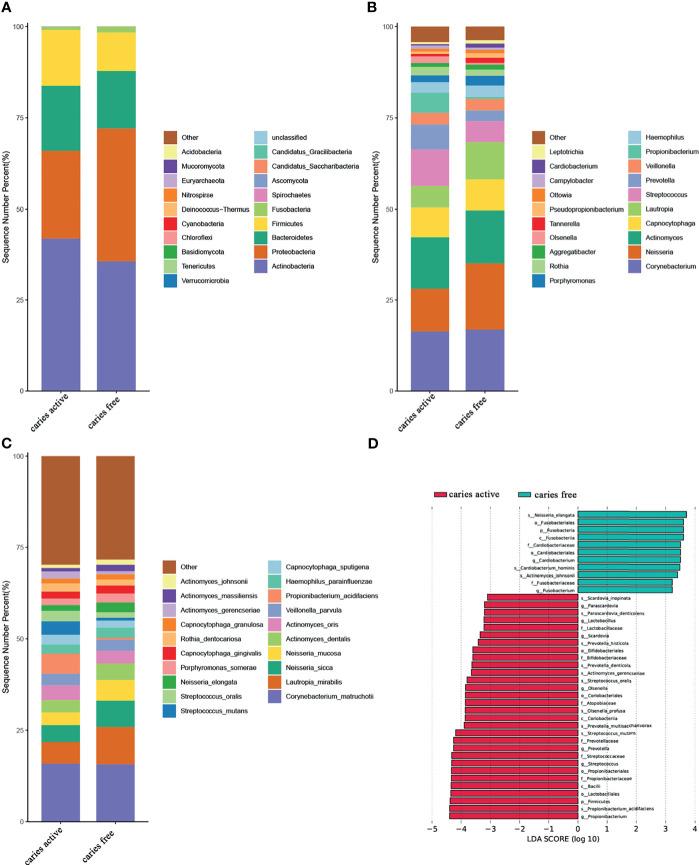
Caries is one of the most prevalent infectious diseases worldwide and is driven by the dysbiosis of dental biofilms adhering to tooth surfaces. The pits and fissured surfaces are the most susceptible sites of caries. However, information on the taxonomic composition and functional characteristics of the plaque microbiota in the pit and fissure sites is very limited. This study aimed to use metagenomic sequencing analyses to investigate the relationship between the plaque microbiome in the pit and fissure site and caries in adolescents. A total of 20 adolescents with active pit and fissure surface caries were involved as well as 20 age-matched, caries-free teenagers for control tests. Plaque samples were collected from the pit and fissure site and were subjected to metagenomic analyses, in which the microbial communities were investigated. Our results showed that the microbiota diversity was similar between those two groups. At the species level, the relative abundances of , , , , , and were higher in the caries-active group. , , and were relatively more abundant in the caries-free groups. Functional analysis suggested that the metabolic pathway was the most abundant pathway, and the functional traits of the level 2 pathways included amino acid metabolism, metabolism of cofactors, and vitamins and carbohydrate metabolism. Our results also revealed that the caries group displayed several alterations in metabolic pathways, including enriched functions in carbohydrate digestion and absorption. This study suggested that in addition to the specific anatomical structures of the pit and fissured surfaces, the fundamental differences in the plaque microbiome may also be related to the susceptibility of pit and fissure caries.

摘要

龋齿是全球最普遍的传染病之一,由附着在牙齿表面的口腔生物膜失调引起。窝沟和裂沟是龋齿最易发生的部位。然而,关于窝沟部位菌斑微生物群落的分类组成和功能特征的信息非常有限。本研究旨在使用宏基因组测序分析来研究窝沟部位菌斑微生物群落与青少年龋齿之间的关系。共有 20 名患有活跃窝沟表面龋齿的青少年和 20 名年龄匹配、无龋齿的青少年作为对照进行测试。从窝沟部位采集菌斑样本进行宏基因组分析,研究微生物群落。我们的结果表明,两组之间的微生物多样性相似。在物种水平上, 、 、 、 、 和 的相对丰度在龋齿活跃组中较高。 、 、 和 在无龋齿组中相对更丰富。功能分析表明,代谢途径是最丰富的途径,二级途径的功能特征包括氨基酸代谢、辅因子代谢和维生素及碳水化合物代谢。我们的结果还表明,龋齿组在代谢途径中显示出几种改变,包括碳水化合物消化和吸收功能的富集。本研究表明,除了窝沟表面的特定解剖结构外,菌斑微生物群落的基本差异也可能与窝沟龋齿的易感性有关。

https://cdn.ncbi.nlm.nih.gov/pmc/blobs/7314/8579706/aeab87ea202c/fcimb-11-740981-g001.jpg

文献AI研究员

20分钟写一篇综述,助力文献阅读效率提升50倍。

立即体验

用中文搜PubMed

大模型驱动的PubMed中文搜索引擎

马上搜索

文档翻译

学术文献翻译模型,支持多种主流文档格式。

立即体验