Suppr超能文献

人类口腔微生物群中不同生物合成途径产生的特殊代谢产物的协同作用。

Synergistic action of specialized metabolites from divergent biosynthesis in the human oral microbiome.

作者信息

Loop Yao McKenna, Zill Nicholas A, Barber Colin Charles, Du Yongle, Lin Peijun, Zhai Rui, Yoon Eunice, Al Marzooqi Dunya, Zhang Wenjun

机构信息

Department of Chemical and Biomolecular Engineering, University of California Berkeley, Berkeley, CA 94720.

Department of Plant and Microbial Biology, University of California Berkeley, Berkeley, CA 94720.

出版信息

Proc Natl Acad Sci U S A. 2025 Aug 26;122(34):e2504492122. doi: 10.1073/pnas.2504492122. Epub 2025 Aug 19.

Abstract

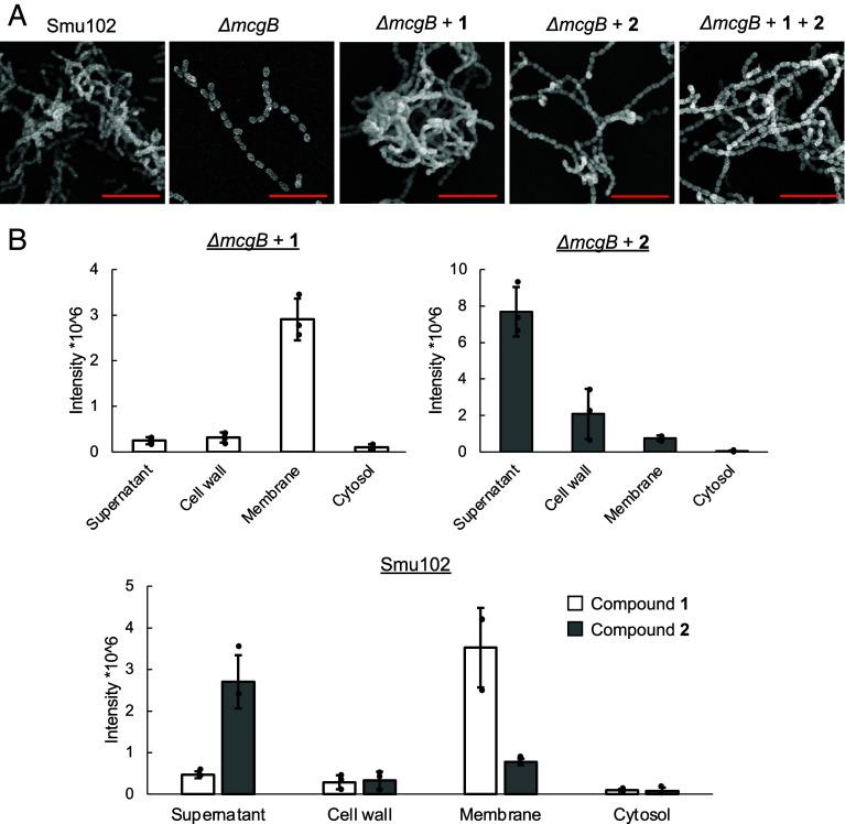
Despite extensive efforts, our understanding of the virulence factors contributing to oral biofilm formation-a hallmark of dental caries-remains incomplete. We present evidence that the specialized metabolism of the oral microbiome is a critical yet underexplored factor in oral biofilm formation. Through microbiome analysis, we identified a hybrid nonribosomal peptide synthetase (NRPS) and polyketide synthase (PKS) encoding biosynthetic gene cluster that correlates with dental caries and is widely represented in oral pathogens, including . This gene cluster produces two major mutanoclumpin metabolites, MC-584 and MC-586, which feature molecular scaffolds differing in a C-C macrocyclic linkage. Both metabolites synergistically promote robust biofilm formation of through a rare dual-metabolite mode of action. Further, each metabolite binds uniquely to the cell surface, resulting in distinct multicellular morphologies. The biosynthesis of mutanoclumpins employs a unique chemical logic that produces two major products, rare within PKS-NRPS assembly lines. This study underscores the importance of characterizing genes implicated in human diseases through microbiome analysis and lays the foundation for exploring strategies to inhibit streptococci-induced dental caries.

摘要

尽管付出了巨大努力,但我们对导致口腔生物膜形成(龋齿的一个标志)的毒力因子的理解仍不完整。我们提供的证据表明,口腔微生物群的特殊代谢是口腔生物膜形成中一个关键但尚未充分探索的因素。通过微生物群分析,我们鉴定出一个编码生物合成基因簇的杂合非核糖体肽合成酶(NRPS)和聚酮合酶(PKS),该基因簇与龋齿相关,并且在包括……在内的口腔病原体中广泛存在。这个基因簇产生两种主要的变链菌素代谢产物,MC - 584和MC - 586,它们的分子支架在碳 - 碳大环连接上有所不同。这两种代谢产物通过一种罕见的双代谢产物作用模式协同促进……的强大生物膜形成。此外,每种代谢产物都独特地结合到……细胞表面,导致不同的多细胞形态。变链菌素的生物合成采用了一种独特的化学逻辑,产生了两种主要产物,这在PKS - NRPS装配线中很少见。这项研究强调了通过微生物群分析来表征与人类疾病相关基因的重要性,并为探索抑制链球菌诱导龋齿的策略奠定了基础。

https://cdn.ncbi.nlm.nih.gov/pmc/blobs/8715/12403116/a3a83e3d15b4/pnas.2504492122fig01.jpg

文献AI研究员

20分钟写一篇综述,助力文献阅读效率提升50倍。

立即体验

用中文搜PubMed

大模型驱动的PubMed中文搜索引擎

马上搜索

文档翻译

学术文献翻译模型,支持多种主流文档格式。

立即体验