Suppr超能文献

层粘连蛋白 B1 和 B2 的耗竭通过介尺度运动依赖的机制促进染色质的流动性,并诱导差异基因表达。

Depletion of lamins B1 and B2 promotes chromatin mobility and induces differential gene expression by a mesoscale-motion-dependent mechanism.

机构信息

Department of Biomedical Engineering, Northwestern University, Evanston, IL, 60208, USA.

IBIS Interdisciplinary Biological Sciences Graduate Program, Northwestern University, Evanston, USA.

出版信息

Genome Biol. 2024 Mar 22;25(1):77. doi: 10.1186/s13059-024-03212-y.

Abstract

BACKGROUND

B-type lamins are critical nuclear envelope proteins that interact with the three-dimensional genomic architecture. However, identifying the direct roles of B-lamins on dynamic genome organization has been challenging as their joint depletion severely impacts cell viability. To overcome this, we engineered mammalian cells to rapidly and completely degrade endogenous B-type lamins using Auxin-inducible degron technology.

RESULTS

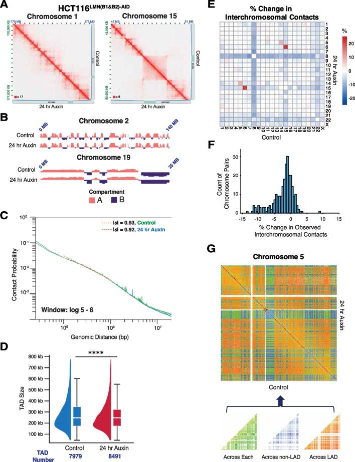
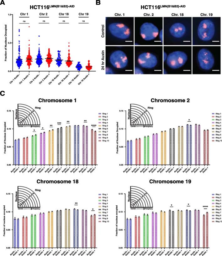
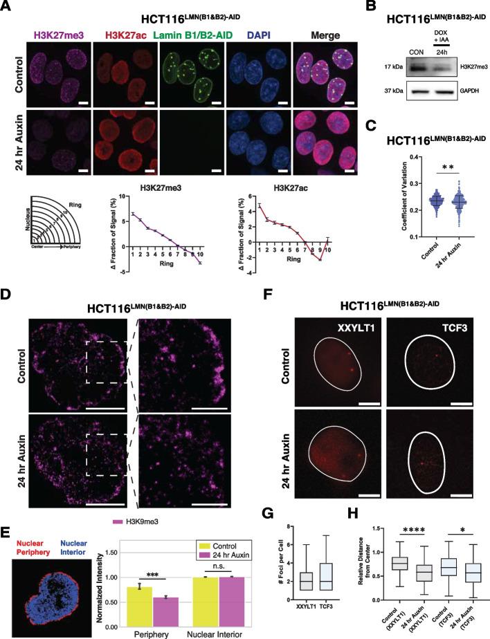
Using live-cell Dual Partial Wave Spectroscopic (Dual-PWS) microscopy, Stochastic Optical Reconstruction Microscopy (STORM), in situ Hi-C, CRISPR-Sirius, and fluorescence in situ hybridization (FISH), we demonstrate that lamin B1 and lamin B2 are critical structural components of the nuclear periphery that create a repressive compartment for peripheral-associated genes. Lamin B1 and lamin B2 depletion minimally alters higher-order chromatin folding but disrupts cell morphology, significantly increases chromatin mobility, redistributes both constitutive and facultative heterochromatin, and induces differential gene expression both within and near lamin-associated domain (LAD) boundaries. Critically, we demonstrate that chromatin territories expand as upregulated genes within LADs radially shift inwards. Our results indicate that the mechanism of action of B-type lamins comes from their role in constraining chromatin motion and spatial positioning of gene-specific loci, heterochromatin, and chromatin domains.

CONCLUSIONS

Our findings suggest that, while B-type lamin degradation does not significantly change genome topology, it has major implications for three-dimensional chromatin conformation at the single-cell level both at the lamina-associated periphery and the non-LAD-associated nuclear interior with concomitant genome-wide transcriptional changes. This raises intriguing questions about the individual and overlapping roles of lamin B1 and lamin B2 in cellular function and disease.

摘要

背景

B 型核纤层蛋白是核膜的关键蛋白,与三维基因组结构相互作用。然而,由于其共同耗竭严重影响细胞活力,因此确定 B 型核纤层蛋白对动态基因组组织的直接作用具有挑战性。为了克服这一问题,我们使用生长素诱导的降解结构域技术对哺乳动物细胞进行了工程改造,以快速且完全降解内源性 B 型核纤层蛋白。

结果

使用活细胞双分波光谱学(Dual-PWS)显微镜、随机光学重建显微镜(STORM)、原位 Hi-C、CRISPR-Sirius 和荧光原位杂交(FISH),我们证明 lamin B1 和 lamin B2 是核周的关键结构成分,它们为周边相关基因创造了一个抑制性隔室。 lamin B1 和 lamin B2 的耗竭对高级染色质折叠的影响最小,但会破坏细胞形态,显著增加染色质的流动性,重新分配组成型和兼性异染色质,并诱导 lamin 相关域(LAD)边界内和附近的差异基因表达。关键的是,我们证明染色质域随着 LAD 内上调基因的向内径向移动而扩展。我们的结果表明,B 型核纤层蛋白的作用机制来自于它们对约束染色质运动和基因特异性位点、异染色质和染色质域的空间定位的作用。

结论

我们的发现表明,虽然 B 型核纤层蛋白的降解不会显著改变基因组拓扑结构,但它对单细胞水平的三维染色质构象具有重大影响,包括 LAD 相关外周和非 LAD 相关核内,同时伴有全基因组转录变化。这引发了关于 lamin B1 和 lamin B2 在细胞功能和疾病中的单独和重叠作用的有趣问题。

https://cdn.ncbi.nlm.nih.gov/pmc/blobs/aeca/10958841/be8082565b4e/13059_2024_3212_Fig1_HTML.jpg

文献AI研究员

20分钟写一篇综述,助力文献阅读效率提升50倍。

立即体验

用中文搜PubMed

大模型驱动的PubMed中文搜索引擎

马上搜索

文档翻译

学术文献翻译模型,支持多种主流文档格式。

立即体验