Suppr超能文献

核泡与不稳定的染色质包装结构域相关。

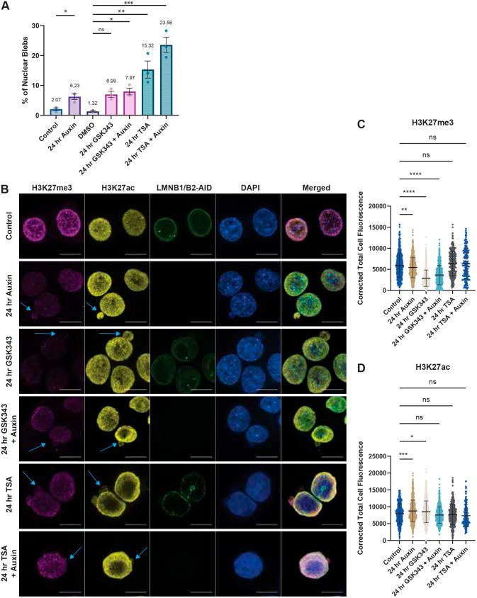
Nuclear blebs are associated with destabilized chromatin-packing domains.

作者信息

Pujadas Liwag Emily M, Acosta Nicolas, Almassalha Luay Matthew, Su Yuanzhe Patrick, Gong Ruyi, Kanemaki Masato T, Stephens Andrew D, Backman Vadim

机构信息

Department of Biomedical Engineering, Northwestern University, Evanston, IL 60208, USA.

IBIS Interdisciplinary Biological Sciences Graduate Program, Northwestern University, Evanston, IL 60208, USA.

出版信息

J Cell Sci. 2025 Feb 1;138(3). doi: 10.1242/jcs.262161. Epub 2025 Feb 11.

Abstract

Disrupted nuclear shape is associated with multiple pathological processes including premature aging disorders, cancer-relevant chromosomal rearrangements and DNA damage. Nuclear blebs (i.e. herniations of the nuclear envelope) can be induced by (1) nuclear compression, (2) nuclear migration (e.g. cancer metastasis), (3) actin contraction, (4) lamin mutation or depletion, and (5) heterochromatin enzyme inhibition. Recent work has shown that chromatin transformation is a hallmark of bleb formation, but the transformation of higher-order structures in blebs is not well understood. As higher-order chromatin has been shown to assemble into nanoscopic packing domains, we investigated whether (1) packing domain organization is altered within nuclear blebs and (2) whether alteration in packing domain structure contributed to bleb formation. Using dual-partial wave spectroscopic microscopy, we show that chromatin-packing domains within blebs are transformed both by B-type lamin depletion and the inhibition of heterochromatin enzymes compared to what is seen in the nuclear body. Pairing these results with single-molecule localization microscopy of constitutive heterochromatin, we show fragmentation of nanoscopic heterochromatin domains within bleb domains. Overall, these findings indicate that chromatin within blebs is associated with a fragmented higher-order chromatin structure.

摘要

核形态破坏与多种病理过程相关,包括早衰性疾病、癌症相关的染色体重排和DNA损伤。核泡(即核膜的疝出)可由以下因素诱导:(1)核压缩,(2)核迁移(如癌症转移),(3)肌动蛋白收缩,(4)核纤层蛋白突变或缺失,以及(5)异染色质酶抑制。最近的研究表明,染色质转化是核泡形成的一个标志,但核泡中高阶结构的转化尚不清楚。由于高阶染色质已被证明可组装成纳米级的包装结构域,我们研究了:(1)核泡内的包装结构域组织是否发生改变,以及(2)包装结构域结构的改变是否有助于核泡形成。使用双部分波光谱显微镜,我们发现与核体相比,核泡内的染色质包装结构域在B型核纤层蛋白缺失和异染色质酶抑制的情况下均发生了转化。将这些结果与组成型异染色质的单分子定位显微镜相结合,我们发现核泡区域内纳米级异染色质结构域发生了碎片化。总体而言,这些发现表明核泡内的染色质与碎片化的高阶染色质结构相关。

https://cdn.ncbi.nlm.nih.gov/pmc/blobs/5ebe/11883274/36de30b6d791/joces-138-262161-g1.jpg

文献AI研究员

20分钟写一篇综述,助力文献阅读效率提升50倍。

立即体验

用中文搜PubMed

大模型驱动的PubMed中文搜索引擎

马上搜索

文档翻译

学术文献翻译模型,支持多种主流文档格式。

立即体验