Suppr超能文献

通过丁酸介导抑制破骨细胞活性来研究嗜酸乳杆菌缓解绝经后骨质疏松症的作用机制。

Mechanistic study on the alleviation of postmenopausal osteoporosis by Lactobacillus acidophilus through butyrate-mediated inhibition of osteoclast activity.

机构信息

The First Affiliated Hospital of Kunming Medical University, Kunming, China.

出版信息

Sci Rep. 2024 Mar 25;14(1):7042. doi: 10.1038/s41598-024-57122-x.

Abstract

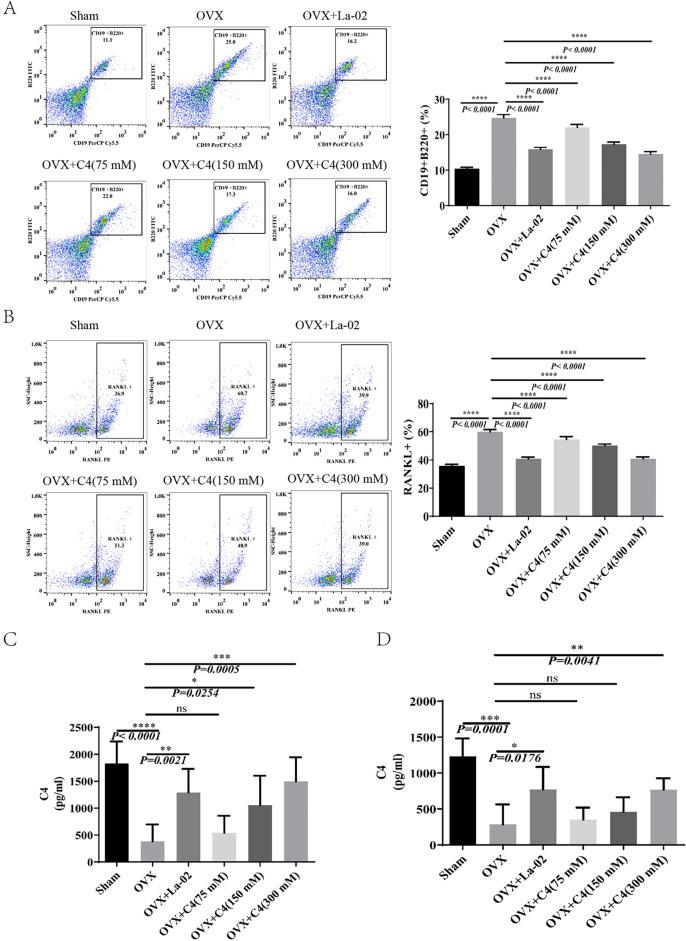
In China, traditional medications for osteoporosis have significant side effects, low compliance, and high costs, making it urgent to explore new treatment options. Probiotics have demonstrated superiority in the treatment of various chronic diseases, and the reduction of bone mass in postmenopausal osteoporosis (PMOP) is closely related to the degradation and metabolism of intestinal probiotics. It is crucial to explore the role and molecular mechanisms of probiotics in alleviating PMOP through their metabolites, as well as their therapeutic effects. We aim to identify key probiotics and their metabolites that affect bone loss in PMOP through 16srDNA sequencing combined with non-targeted metabolomics sequencing, and explore the impact and possible mechanisms of key probiotics and their metabolites on the progression of PMOP in the context of osteoporosis caused by estrogen deficiency. The sequencing results showed a significant decrease in Lactobacillus acidophilus and butyrate in PMOP patients. In vivo experiments confirmed that the intervention of L. acidophilus and butyrate significantly inhibited osteoclast formation and bone resorption activity, improved intestinal barrier permeability, suppressed B cells, and the production of RANKL on B cells, effectively reduced systemic bone loss induced by oophorectomy, with butyric acid levels regulated by L. acidophilus. Consistently, in vitro experiments have confirmed that butyrate can directly inhibit the formation of osteoclasts and bone resorption activity. The above research results indicate that there are various pathways through which L. acidophilus inhibits osteoclast formation and bone resorption activity through butyrate. Intervention with L. acidophilus may be a safe and promising treatment strategy for osteoclast related bone diseases, such as PMOP.

摘要

在中国,传统的骨质疏松症药物存在明显的副作用、低顺应性和高成本,因此迫切需要探索新的治疗选择。益生菌在治疗各种慢性疾病方面具有优势,绝经后骨质疏松症(PMOP)的骨量减少与肠道益生菌的降解和代谢密切相关。通过其代谢物探索益生菌在缓解 PMOP 中的作用和分子机制,以及它们的治疗效果,是至关重要的。我们旨在通过 16srDNA 测序结合非靶向代谢组学测序,确定影响 PMOP 骨丢失的关键益生菌及其代谢物,并探讨关键益生菌及其代谢物在雌激素缺乏引起的骨质疏松症背景下对 PMOP 进展的影响及其可能机制。测序结果显示,PMOP 患者的嗜酸乳杆菌和丁酸显著减少。体内实验证实,嗜酸乳杆菌和丁酸的干预显著抑制破骨细胞的形成和骨吸收活性,改善肠道屏障通透性,抑制 B 细胞和 B 细胞上 RANKL 的产生,有效减少卵巢切除引起的全身骨丢失,且由嗜酸乳杆菌调节丁酸水平。同样,体外实验证实,丁酸可以直接抑制破骨细胞的形成和骨吸收活性。上述研究结果表明,嗜酸乳杆菌通过丁酸抑制破骨细胞形成和骨吸收活性的途径多种多样。干预嗜酸乳杆菌可能是治疗与破骨细胞相关的骨疾病(如 PMOP)的一种安全且有前景的治疗策略。

https://cdn.ncbi.nlm.nih.gov/pmc/blobs/6b29/10963762/d9f1f6f6dc21/41598_2024_57122_Fig1_HTML.jpg

文献AI研究员

20分钟写一篇综述,助力文献阅读效率提升50倍。

立即体验

用中文搜PubMed

大模型驱动的PubMed中文搜索引擎

马上搜索

文档翻译

学术文献翻译模型,支持多种主流文档格式。

立即体验