Suppr超能文献

M1 衍生的细胞外囊泡将受者巨噬细胞极化为 M2 样巨噬细胞,并在高葡萄糖环境中改变骨骼肌稳态。

M1-derived extracellular vesicles polarize recipient macrophages into M2-like macrophages and alter skeletal muscle homeostasis in a hyper-glucose environment.

机构信息

CarMeN Laboratory, UMR (INSERM 1060/INRA 1397), HCL, Lyon 1 University, Pierre- Bénite, France.

Department of Biological and Environmental Sciences and Technologies (Di.S.Te.B.A.), University of Salento, Lecce, Italy.

出版信息

Cell Commun Signal. 2024 Mar 27;22(1):193. doi: 10.1186/s12964-024-01560-7.

Abstract

BACKGROUND

Macrophages release not only cytokines but also extracellular vesicles (EVs). which are small membrane-derived nanovesicles with virus-like properties transferring cellular material between cells. Until now, the consequences of macrophage plasticity on the release and the composition of EVs have been poorly explored. In this study, we determined the impact of high-glucose (HG) concentrations on macrophage metabolism, and characterized their derived-EV subpopulations. Finally, we determined whether HG-treated macrophage-derived EVs participate in immune responses and in metabolic alterations of skeletal muscle cells.

METHODS

THP1-macrophages were treated with 15mM (MG15) or 30mM (MG30) glucose. Then, M1/M2 canonical markers, pro- and anti-inflammatory cytokines, activities of proteins involved in glycolysis or oxidative phosphorylation were evaluated. Macrophage-derived EVs were characterized by TEM, NTA, MRSP, and H-Nuclear magnetic resonance spectroscopy for lipid composition. Macrophages or C2C12 muscle cells were used as recipients of MG15 and MG30-derived EVs. The lipid profiles of recipient cells were determined, as well as proteins and mRNA levels of relevant genes for macrophage polarization or muscle metabolism.

RESULTS

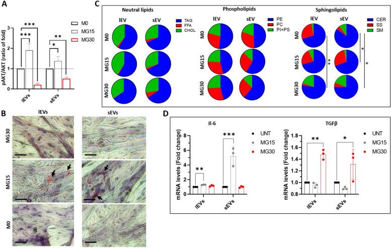
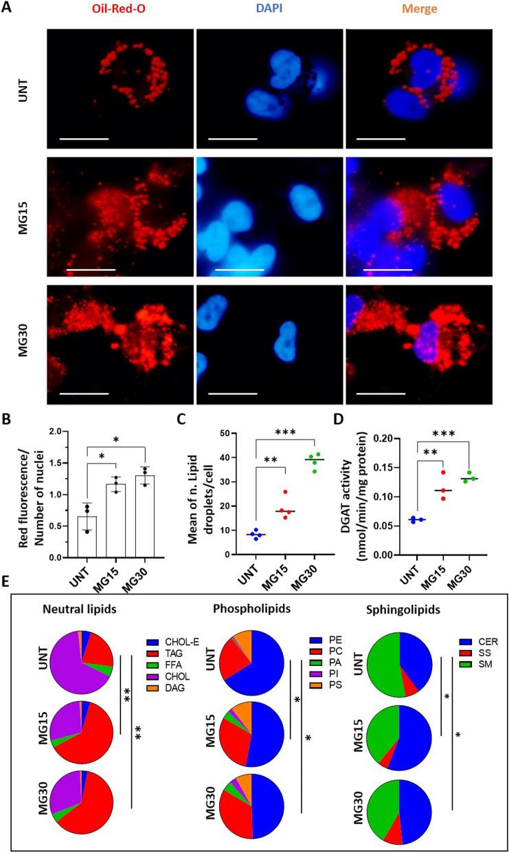
Untreated macrophages released small and large EVs (sEVs, lEVs) with different lipid distributions. Proportionally to the glucose concentration, glycolysis was induced in macrophages, associated to mitochondrial dysfunction, triacylglycerol and cholesterol accumulation. In addition, MG15 and MG30 macrophages had increased level of CD86 and increase release of pro-inflammatory cytokines. HG also affected macrophage sphingolipid and phospholipid compositions. The differences in the lipid profiles between sEVs and lEVs were abolished and reflected the lipid alterations in MG15 and MG30 macrophages. Interestingly, MG15 and MG30 macrophages EVs induced the expression of CD163, Il-10 and increased the contents of triacylglycerol and cholesterol in recipient macrophages. MG15 lEVs and sEVs induced insulin-induced AKT hyper-phosphorylation and accumulation of triacylglycerol in myotubes, a state observed in pre-diabetes. Conversely, MG30 lEVs and sEVs induced insulin-resistance in myotubes.

CONCLUSIONS

As inflammation involves first M1 macrophages, then the activation of M2 macrophages to resolve inflammation, this study demonstrates that the dialog between macrophages through the EV route is an intrinsic part of the inflammatory response. In a hyperglycemic context, EV macrophages could participate in the development of muscle insulin-resistance and chronic inflammation.

摘要

背景

巨噬细胞不仅释放细胞因子,还释放细胞外囊泡(EVs)。EVs 是具有类似病毒性质的小膜源性纳米囊泡,可在细胞间传递细胞物质。到目前为止,巨噬细胞可塑性对 EVs 的释放和组成的影响还没有得到充分的研究。在这项研究中,我们确定了高葡萄糖(HG)浓度对巨噬细胞代谢的影响,并对其衍生的 EV 亚群进行了特征描述。最后,我们确定了 HG 处理的巨噬细胞衍生 EV 是否参与免疫反应以及骨骼肌细胞的代谢改变。

方法

用 15mM(MG15)或 30mM(MG30)葡萄糖处理 THP1 巨噬细胞。然后,评估 M1/M2 经典标志物、促炎和抗炎细胞因子、参与糖酵解或氧化磷酸化的蛋白质的活性。通过 TEM、NTA、MRSP 和 H-NMR 光谱分析 EV 的脂质组成。将 MG15 和 MG30 衍生的 EV 用作巨噬细胞或 C2C12 肌细胞的受体。确定受体细胞的脂质谱,以及与巨噬细胞极化或肌肉代谢相关的基因的蛋白质和 mRNA 水平。

结果

未处理的巨噬细胞释放具有不同脂质分布的小 EV(sEV)和大 EV(lEV)。与葡萄糖浓度成比例地,巨噬细胞中诱导糖酵解,与线粒体功能障碍、三酰甘油和胆固醇积累相关。此外,MG15 和 MG30 巨噬细胞的 CD86 水平升高,促炎细胞因子释放增加。HG 还影响巨噬细胞鞘脂和磷脂的组成。sEV 和 lEV 之间脂质谱的差异被消除,并反映了 MG15 和 MG30 巨噬细胞中的脂质改变。有趣的是,MG15 和 MG30 巨噬细胞 EV 诱导受体巨噬细胞中 CD163、IL-10 的表达增加,并增加三酰甘油和胆固醇的含量。MG15 lEV 和 sEV 诱导肌管中胰岛素诱导的 AKT 过度磷酸化和三酰甘油积累,这种状态在糖尿病前期就已观察到。相反,MG30 lEV 和 sEV 诱导肌管胰岛素抵抗。

结论

由于炎症首先涉及 M1 巨噬细胞,然后是 M2 巨噬细胞的激活以解决炎症,本研究表明,通过 EV 途径的巨噬细胞之间的对话是炎症反应的固有部分。在高血糖环境中,巨噬细胞 EV 可能参与肌肉胰岛素抵抗和慢性炎症的发展。

https://cdn.ncbi.nlm.nih.gov/pmc/blobs/2797/10967050/afa5fc94825a/12964_2024_1560_Fig1_HTML.jpg

文献AI研究员

20分钟写一篇综述,助力文献阅读效率提升50倍。

立即体验

用中文搜PubMed

大模型驱动的PubMed中文搜索引擎

马上搜索

文档翻译

学术文献翻译模型,支持多种主流文档格式。

立即体验