Suppr超能文献

IFI16 对于促进低氧条件下人足细胞中 HIF-1α 介导的 APOL1 表达是必不可少的。

IFI16 Is Indispensable for Promoting HIF-1α-Mediated APOL1 Expression in Human Podocytes under Hypoxic Conditions.

机构信息

Department of Biomedical Sciences, School of Graduate Studies, Meharry Medical College, Nashville, TN 37208, USA.

Center for AIDS Health Disparities Research, Meharry Medical College, Nashville, TN 37208, USA.

出版信息

Int J Mol Sci. 2024 Mar 15;25(6):3324. doi: 10.3390/ijms25063324.

Abstract

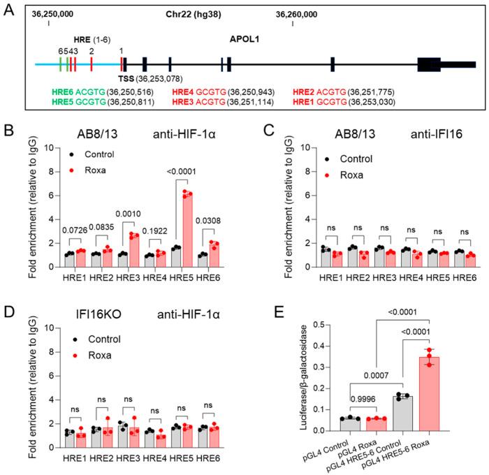
Genetic variants in the protein-coding regions of APOL1 are associated with an increased risk and progression of chronic kidney disease (CKD) in African Americans. Hypoxia exacerbates CKD progression by stabilizing HIF-1α, which induces APOL1 transcription in kidney podocytes. However, the contribution of additional mediators to regulating APOL1 expression under hypoxia in podocytes is unknown. Here, we report that a transient accumulation of HIF-1α in hypoxia is sufficient to upregulate APOL1 expression in podocytes through a cGAS/STING/IRF3-independent pathway. Notably, IFI16 ablation impedes hypoxia-driven APOL1 expression despite the nuclear accumulation of HIF-1α. Co-immunoprecipitation assays indicate no direct interaction between IFI16 and HIF-1α. Our studies identify hypoxia response elements (HREs) in the APOL1 gene enhancer/promoter region, showing increased HIF-1α binding to HREs located in the APOL1 gene enhancer. Luciferase reporter assays confirm the role of these HREs in transcriptional activation. Chromatin immunoprecipitation (ChIP)-qPCR assays demonstrate that IFI16 is not recruited to HREs, and IFI16 deletion reduces HIF-1α binding to APOL1 HREs. RT-qPCR analysis indicates that IFI16 selectively affects APOL1 expression, with a negligible impact on other hypoxia-responsive genes in podocytes. These findings highlight the unique contribution of IFI16 to hypoxia-driven APOL1 gene expression and suggest alternative IFI16-dependent mechanisms regulating APOL1 gene expression under hypoxic conditions.

摘要

APOL1 蛋白编码区的遗传变异与非裔美国人慢性肾脏病 (CKD) 的风险增加和进展有关。缺氧通过稳定 HIF-1α 来加重 CKD 进展,HIF-1α 诱导肾脏足细胞中 APOL1 的转录。然而,在缺氧条件下,其他介质对调节足细胞中 APOL1 表达的贡献尚不清楚。在这里,我们报告在缺氧条件下,HIF-1α 的短暂积累足以通过 cGAS/STING/IRF3 非依赖性途径上调足细胞中 APOL1 的表达。值得注意的是,IFI16 缺失尽管 HIF-1α 核积累,但会阻碍缺氧驱动的 APOL1 表达。共免疫沉淀测定表明 IFI16 和 HIF-1α 之间没有直接相互作用。我们的研究在 APOL1 基因增强子/启动子区域中鉴定出缺氧反应元件 (HRE),显示出 HIF-1α 与位于 APOL1 基因增强子中的 HRE 结合增加。荧光素酶报告基因测定证实了这些 HRE 在转录激活中的作用。染色质免疫沉淀 (ChIP)-qPCR 测定表明 IFI16 不会被募集到 HRE 上,并且 IFI16 缺失会降低 HIF-1α 与 APOL1 HRE 的结合。RT-qPCR 分析表明,IFI16 选择性地影响 APOL1 的表达,对足细胞中其他缺氧反应基因的影响可以忽略不计。这些发现强调了 IFI16 对缺氧驱动的 APOL1 基因表达的独特贡献,并表明在缺氧条件下,IFI16 依赖的替代机制调节 APOL1 基因表达。

https://cdn.ncbi.nlm.nih.gov/pmc/blobs/5adf/10970439/ccf95c386596/ijms-25-03324-g001.jpg

文献AI研究员

20分钟写一篇综述,助力文献阅读效率提升50倍。

立即体验

用中文搜PubMed

大模型驱动的PubMed中文搜索引擎

马上搜索

文档翻译

学术文献翻译模型,支持多种主流文档格式。

立即体验