Suppr超能文献

I 型干扰素刺激脂肪细胞中 IFI16 介导的芳香酶表达,促进 ER 阳性乳腺癌的 E 依赖性生长。

Type I IFN stimulates IFI16-mediated aromatase expression in adipocytes that promotes E-dependent growth of ER-positive breast cancer.

机构信息

College of Pharmacy, Seoul National University, Seoul, 08826, South Korea.

Research Institute of Pharmaceutical Sciences, Seoul National University, Seoul, 08826, South Korea.

出版信息

Cell Mol Life Sci. 2022 May 20;79(6):306. doi: 10.1007/s00018-022-04333-y.

Abstract

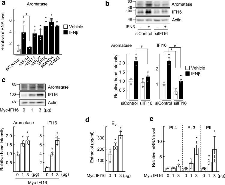
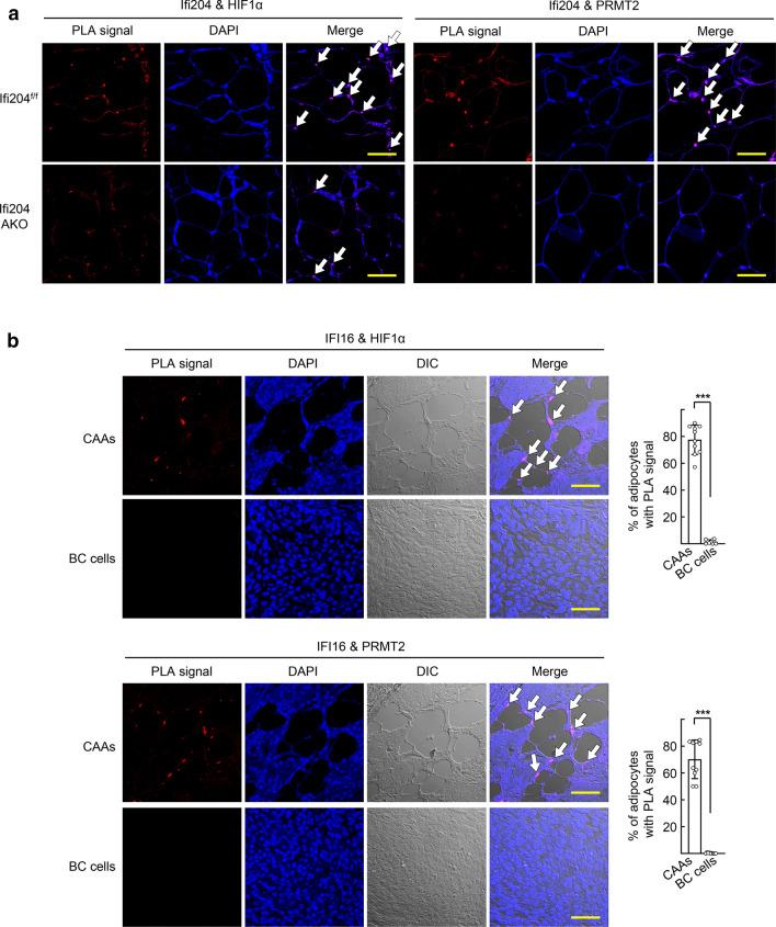
Although type I interferons (IFNs) play multifaceted roles during tumorigenesis and cancer treatment, the interplay between type I IFNs and estrogen signaling in breast cancer (BC) microenvironment is not well understood. Here, we report a novel function of type I IFNs in inducing aromatase expression in adipose tissues surrounding BC, which potentiates the E-dependent growth of estrogen receptor (ER)-positive BC. First, we found that expression levels of type I IFNs correlate negatively with clinical outcome but positively with tumor grade in patients with ER-positive BC. Levels of type I IFNs were elevated in cocultured media of immune cells and BC cells, which increased aromatase expression and E production in Simpson-Golabi-Behmel syndrome preadipocytes. The type I IFN-induced aromatase expression was dependent on IFN-γ-inducible protein 16 (IFI16), which is encoded by an interferon-stimulated gene. At the molecular level, type I IFNs led to recruitment of HIF1α-IFI16-PRMT2 complex to the hypoxia-response element located in the aromatase PI.3/PII promoter. Next, we generated an adipocyte-specific Ifi204, which is a mouse ortholog of human IFI16, knockout mouse (Ifi204-AKO). IFNβ induced E production in the preadipocytes isolated from the control mice, but such E production was far lower in the Ifi204-AKO preadipocytes. Importantly, the growth of orthotopically inoculated E0771 ER-positive mammary tumors was reduced significantly in the Ifi204-AKO mice. Taken together, our findings provide novel insights into the crosstalk between type I IFNs and estrogen signaling in the progression of ER-positive BC.

摘要

尽管 I 型干扰素(IFNs)在肿瘤发生和癌症治疗中发挥着多方面的作用,但 I 型 IFNs 与乳腺癌(BC)微环境中的雌激素信号之间的相互作用尚不清楚。在这里,我们报告了 I 型 IFNs 在诱导 BC 周围脂肪组织中芳香酶表达方面的新功能,这增强了雌激素受体(ER)阳性 BC 对 E 依赖性生长的作用。首先,我们发现 I 型 IFNs 的表达水平与 ER 阳性 BC 患者的临床结果呈负相关,但与肿瘤分级呈正相关。免疫细胞和 BC 细胞共培养培养基中的 I 型 IFNs 水平升高,这增加了 Simpson-Golabi-Behmel 综合征前脂肪细胞中芳香酶的表达和 E 的产生。I 型 IFN 诱导的芳香酶表达依赖于干扰素刺激基因编码的 IFN-γ诱导蛋白 16(IFI16)。在分子水平上,I 型 IFNs 导致 HIF1α-IFI16-PRMT2 复合物募集到位于芳香酶 PI.3/PII 启动子的缺氧反应元件。接下来,我们生成了一个脂肪细胞特异性的 Ifi204,它是人类 IFI16 的小鼠同源物,剔除了 Ifi204 的小鼠(Ifi204-AKO)。IFNβ 诱导了来自对照小鼠的前脂肪细胞中 E 的产生,但这种 E 的产生在 Ifi204-AKO 前脂肪细胞中要低得多。重要的是,Ifi204-AKO 小鼠中,原位接种的 E0771 ER 阳性乳腺肿瘤的生长显著减少。总之,我们的研究结果为 I 型 IFNs 与 ER 阳性 BC 进展中的雌激素信号之间的串扰提供了新的见解。

https://cdn.ncbi.nlm.nih.gov/pmc/blobs/e604/11072038/6832d5313a54/18_2022_4333_Fig1_HTML.jpg

文献AI研究员

20分钟写一篇综述,助力文献阅读效率提升50倍。

立即体验

用中文搜PubMed

大模型驱动的PubMed中文搜索引擎

马上搜索

文档翻译

学术文献翻译模型,支持多种主流文档格式。

立即体验