Suppr超能文献

使用剪接转换反义寡核苷酸恢复 PRPF31 开放阅读框的视网膜色素变性 11 的精准治疗方法。

A Precision Therapy Approach for Retinitis Pigmentosa 11 Using Splice-Switching Antisense Oligonucleotides to Restore the Open Reading Frame of PRPF31.

机构信息

Department of Biochemistry, Faculty of Medicine Siriraj Hospital, Mahidol University, Bangkok 10700, Thailand.

Health Futures Institute, Murdoch University, Murdoch, WA 6150, Australia.

出版信息

Int J Mol Sci. 2024 Mar 16;25(6):3391. doi: 10.3390/ijms25063391.

Abstract

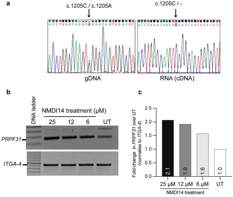
Retinitis pigmentosa 11 is an untreatable, dominantly inherited retinal disease caused by heterozygous mutations in pre-mRNA processing factor 31 . The expression level of is linked to incomplete penetrance in affected families; mutation carriers with higher PRPF31 expression can remain asymptomatic. The current study explores an antisense oligonucleotide exon skipping strategy to treat RP11 caused by truncating mutations within exon 12 since it does not appear to encode any domains essential for PRPF31 protein function. Cells derived from a patient carrying a 1205C>A nonsense mutation were investigated; transcripts encoded by the 1205C>A allele were undetectable due to nonsense-mediated mRNA decay, resulting in a 46% reduction in mRNA, relative to healthy donor cells. Antisense oligonucleotide-induced skipping of exon 12 rescued the open reading frame with consequent 1.7-fold mRNA upregulation in the RP11 patient fibroblasts. The level of upregulation met the predicted therapeutic threshold of expression inferred in a non-penetrant carrier family member harbouring the same mutation. This study demonstrated increased expression and retention of the nuclear translocation capability for the induced PRPF31 isoform. Future studies should evaluate the function of the induced PRPF31 protein on pre-mRNA splicing in retinal cells to validate the therapeutic approach for amenable RP11-causing mutations.

摘要

色素性视网膜炎 11 是一种无法治愈的常染色体显性遗传性视网膜疾病,由前体 mRNA 处理因子 31 的杂合突变引起。在受影响的家族中, 的表达水平与不完全外显相关;具有更高 PRPF31 表达的突变携带者可以保持无症状。本研究探索了一种反义寡核苷酸外显子跳跃策略来治疗由 外显子 12 内截断突变引起的 RP11,因为它似乎不编码 PRPF31 蛋白功能所必需的任何结构域。研究了携带 1205C>A 无义突变的患者来源细胞;由于无义介导的 mRNA 衰变,由 1205C>A 等位基因编码的 转录本无法检测到,导致与健康供体细胞相比, mRNA 减少了 46%。反义寡核苷酸诱导的外显子 12 跳跃挽救了开放阅读框,导致 RP11 患者成纤维细胞中的 mRNA 上调了 1.7 倍。上调的 水平达到了在携带相同突变的非外显子携带者家族成员中推断的预测治疗表达阈值。这项研究表明,诱导的 PRPF31 异构体的 表达增加和核易位能力保留。未来的研究应该评估诱导的 PRPF31 蛋白在视网膜细胞中对前体 mRNA 剪接的功能,以验证针对可治疗的 RP11 致病突变的治疗方法。

https://cdn.ncbi.nlm.nih.gov/pmc/blobs/5397/10970544/143c3eddda59/ijms-25-03391-g001.jpg

文献AI研究员

20分钟写一篇综述,助力文献阅读效率提升50倍。

立即体验

用中文搜PubMed

大模型驱动的PubMed中文搜索引擎

马上搜索

文档翻译

学术文献翻译模型,支持多种主流文档格式。

立即体验