Suppr超能文献

严重急性呼吸综合征冠状病毒2感染与贫血——聚焦于红细胞变形性和膜蛋白质组学——综合观察性前瞻性研究

SARS-CoV-2 Infection and Anemia-A Focus on RBC Deformability and Membrane Proteomics-Integrated Observational Prospective Study.

作者信息

D'Alessandro Angelo, Krisnevskaya Elena, Leguizamon Valentina, Hernández Ines, de la Torre Carolina, Bech Joan-Josep, Navarro Josep-Tomàs, Vives-Corrons Joan-Lluis

机构信息

Medical Campus, University of Colorado Anschutz, Aurora, CO 80045, USA.

Red Blood Cells and Haematopoietic Disorders, Josep Carreras Institute for Leukaemia Research (IJC), 08916 Badalona, Spain.

出版信息

Microorganisms. 2024 Feb 23;12(3):453. doi: 10.3390/microorganisms12030453.

Abstract

INTRODUCTION

The multifaceted impact of COVID-19 extends beyond the respiratory system, encompassing intricate interactions with various physiological systems. This study elucidates the potential association between SARS-CoV-2 infection and anemia, with a particular emphasis on the deformability of red blood cells (RBCs), stability of hemoglobin, enzymatic activities, and proteomic profiles.

METHODS

The study encompasses a cohort of 74 individuals, including individuals positive for COVID-19, a control group, and patients with other viral infections to discern the specific effects attributable to COVID-19. The analysis of red blood cells was focused on deformability measured by osmotic gradient ektacytometry, hemoglobin stability, and glycolytic enzyme activity. Furthermore, membrane proteins were examined using advanced proteomics techniques to capture molecular-level changes.

RESULTS

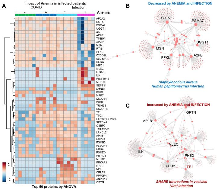
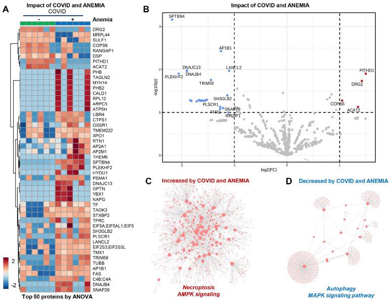
Findings from the study suggest a correlation between anemia and exacerbated outcomes in COVID-19 patients, marked by significant elevations in d-dimer, serum procalcitonin, creatinine, and blood urea nitrogen (BUN) levels. These observations suggest that chronic kidney disease (CKD) may play a role in the development of anemia in COVID-19 patients, particularly those of advanced age with comorbidities. Furthermore, the proteomic analyses have highlighted a complex relationship between omics data and RBC parameters, enriching our understanding of the mechanisms underlying the disease.

CONCLUSIONS

This research substantiates the complex interrelationship between COVID-19 and anemia, with a specific emphasis on the potential repercussions of SARS-CoV-2 infection on RBCs. The findings contribute to the growing body of evidence supporting the extensive impact of COVID-19 on RBCs.

摘要

引言

新冠病毒病(COVID-19)的多方面影响不仅限于呼吸系统,还包括与各种生理系统的复杂相互作用。本研究阐明了严重急性呼吸综合征冠状病毒2(SARS-CoV-2)感染与贫血之间的潜在关联,特别关注红细胞(RBC)的可变形性、血红蛋白稳定性、酶活性和蛋白质组学特征。

方法

该研究纳入了74名个体,包括COVID-19阳性个体、一个对照组以及其他病毒感染患者,以辨别COVID-19的特定影响。对红细胞的分析重点在于通过渗透梯度血细胞变形性测定法测量的可变形性、血红蛋白稳定性和糖酵解酶活性。此外,使用先进的蛋白质组学技术检查膜蛋白,以捕捉分子水平的变化。

结果

该研究结果表明,COVID-19患者的贫血与病情加重之间存在相关性,表现为D-二聚体、血清降钙素原、肌酐和血尿素氮(BUN)水平显著升高。这些观察结果表明,慢性肾脏病(CKD)可能在COVID-19患者贫血发展中起作用,尤其是老年合并症患者。此外,蛋白质组学分析突出了组学数据与RBC参数之间的复杂关系,丰富了我们对该疾病潜在机制的理解。

结论

本研究证实了COVID-19与贫血之间的复杂相互关系,特别强调了SARS-CoV-2感染对RBC的潜在影响。这些发现为支持COVID-19对RBC广泛影响的越来越多的证据做出了贡献。

https://cdn.ncbi.nlm.nih.gov/pmc/blobs/0162/10972025/3c7a9c21cb4c/microorganisms-12-00453-g001.jpg

文献AI研究员

20分钟写一篇综述,助力文献阅读效率提升50倍。

立即体验

用中文搜PubMed

大模型驱动的PubMed中文搜索引擎

马上搜索

文档翻译

学术文献翻译模型,支持多种主流文档格式。

立即体验