Suppr超能文献

cGAS-STING 通路驱动 COVID-19 中的 I 型 IFN 免疫病理学。

The cGAS-STING pathway drives type I IFN immunopathology in COVID-19.

机构信息

Department of Dermatology, CHUV University Hospital and University of Lausanne (UNIL), Lausanne, Switzerland.

Global Health Institute, Swiss Federal Institute of Technology Lausanne (EPFL), Lausanne, Switzerland.

出版信息

Nature. 2022 Mar;603(7899):145-151. doi: 10.1038/s41586-022-04421-w. Epub 2022 Jan 19.

Abstract

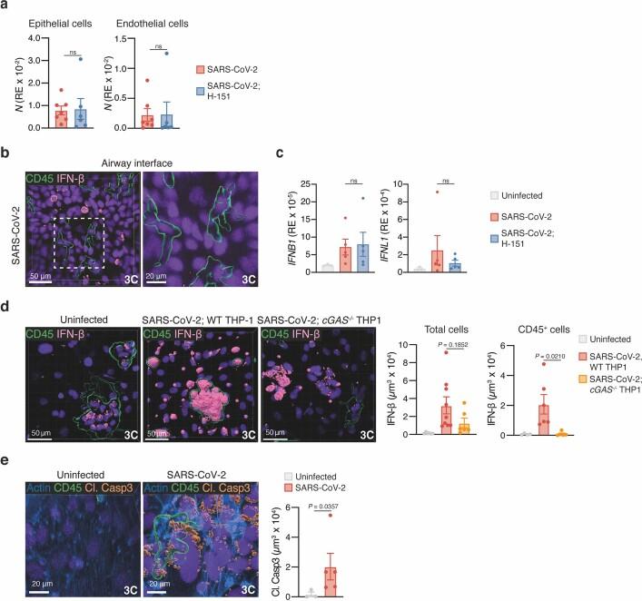
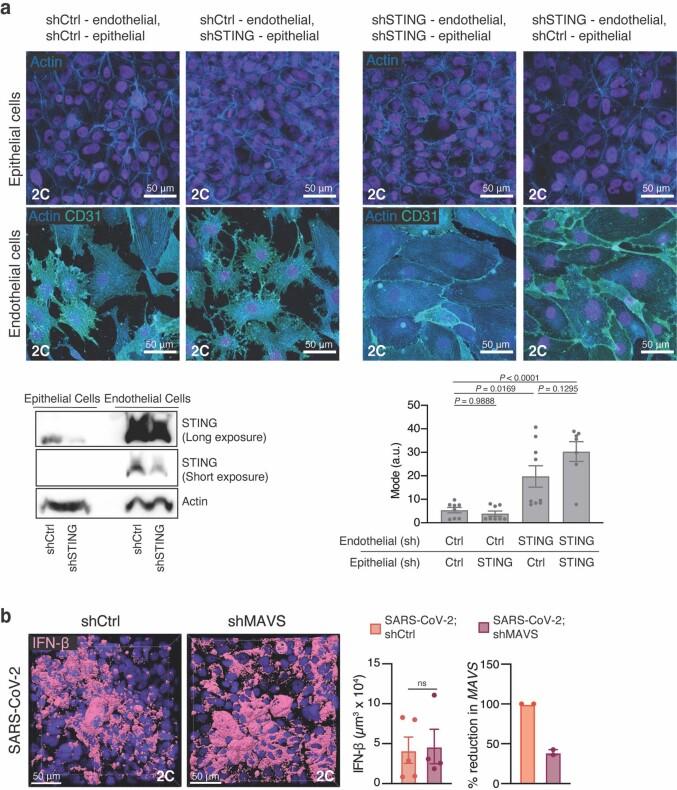
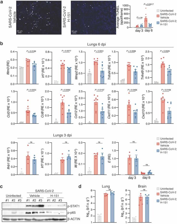
COVID-19, which is caused by infection with SARS-CoV-2, is characterized by lung pathology and extrapulmonary complications. Type I interferons (IFNs) have an essential role in the pathogenesis of COVID-19 (refs ). Although rapid induction of type I IFNs limits virus propagation, a sustained increase in the levels of type I IFNs in the late phase of the infection is associated with aberrant inflammation and poor clinical outcome. Here we show that the cyclic GMP-AMP synthase (cGAS)-stimulator of interferon genes (STING) pathway, which controls immunity to cytosolic DNA, is a critical driver of aberrant type I IFN responses in COVID-19 (ref. ). Profiling COVID-19 skin manifestations, we uncover a STING-dependent type I IFN signature that is primarily mediated by macrophages adjacent to areas of endothelial cell damage. Moreover, cGAS-STING activity was detected in lung samples from patients with COVID-19 with prominent tissue destruction, and was associated with type I IFN responses. A lung-on-chip model revealed that, in addition to macrophages, infection with SARS-CoV-2 activates cGAS-STING signalling in endothelial cells through mitochondrial DNA release, which leads to cell death and type I IFN production. In mice, pharmacological inhibition of STING reduces severe lung inflammation induced by SARS-CoV-2 and improves disease outcome. Collectively, our study establishes a mechanistic basis of pathological type I IFN responses in COVID-19 and reveals a principle for the development of host-directed therapeutics.

摘要

由严重急性呼吸综合征冠状病毒 2(SARS-CoV-2)感染引起的 COVID-19 以肺部病理和肺外并发症为特征。I 型干扰素(IFNs)在 COVID-19 的发病机制中具有重要作用(参考文献)。虽然 I 型 IFN 的快速诱导限制了病毒的传播,但在感染后期 I 型 IFN 水平的持续增加与异常炎症和不良临床结局相关。在这里,我们表明,环鸟苷酸-腺苷酸合酶(cGAS)-干扰素基因刺激物(STING)途径,它控制细胞溶质 DNA 的免疫,是 COVID-19 中异常 I 型 IFN 反应的关键驱动因素(参考文献)。对 COVID-19 皮肤表现进行分析,我们揭示了一个依赖于 STING 的 I 型 IFN 特征,主要由邻近内皮细胞损伤区域的巨噬细胞介导。此外,在 COVID-19 患者的肺部样本中检测到 cGAS-STING 活性,其与 I 型 IFN 反应相关。肺芯片模型显示,除了巨噬细胞外,SARS-CoV-2 感染还通过线粒体 DNA 释放激活内皮细胞中的 cGAS-STING 信号,导致细胞死亡和 I 型 IFN 产生。在小鼠中,STING 的药理学抑制可减少 SARS-CoV-2 引起的严重肺部炎症,并改善疾病结局。总之,我们的研究建立了 COVID-19 中病理性 I 型 IFN 反应的机制基础,并揭示了宿主导向治疗发展的原则。

https://cdn.ncbi.nlm.nih.gov/pmc/blobs/8d2a/8891013/148334c14184/41586_2022_4421_Fig1_HTML.jpg

文献AI研究员

20分钟写一篇综述,助力文献阅读效率提升50倍。

立即体验

用中文搜PubMed

大模型驱动的PubMed中文搜索引擎

马上搜索

文档翻译

学术文献翻译模型,支持多种主流文档格式。

立即体验