Suppr超能文献

沉默 KLF6 通过上调 SIRT4 缓解香烟烟雾提取物诱导的支气管上皮细胞线粒体功能障碍。

Silencing KLF6 Alleviates Cigarette Smoke Extract-Induced Mitochondrial Dysfunction in Bronchial Epithelial Cells by SIRT4 Upregulation.

机构信息

Caoyang Community Health Service Center, Shanghai, 200063, People's Republic of China.

出版信息

Int J Chron Obstruct Pulmon Dis. 2024 Mar 23;19:815-828. doi: 10.2147/COPD.S451264. eCollection 2024.

Abstract

BACKGROUND

The incidence of chronic obstructive pulmonary disease (COPD) is increasing year by year. Kruppel-like factor 6 (KLF6) plays an important role in inflammatory diseases. However, the regulatory role of KLF6 in COPD has not been reported so far.

METHODS

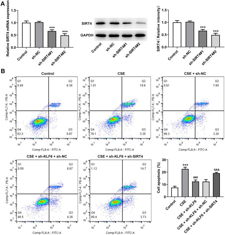
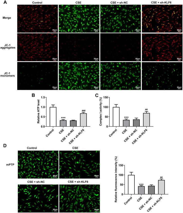
The viability of human bronchial epithelial cells BEAS-2B induced by cigarette smoke extract (CSE) was detected by CCK-8 assay. The protein expression of KLF6 and sirtuin 4 (SIRT4) was appraised with Western blot. RT-qPCR and Western blot were applied to examine the transfection efficacy of sh-KLF6 and Oe-KLF6. Cell apoptosis was detected using flow cytometry. The levels of inflammatory factors IL-6, TNF-α and IL-1β were assessed with ELISA assay. DCFH-DA staining was employed for the detection of ROS activity and the levels of oxidative stress markers SOD, CAT and MDA were estimated with corresponding assay kits. The mitochondrial membrane potential (MMP), adenosine triphosphate (ATP) content and Complex I activity were evaluated with JC-1 staining, ATP colorimetric/fluorometric assay kit and Complex I enzyme activity microplate assay kit. With the application of mitochondrial permeability transition pore detection kit, mPTP opening was measured. Luciferase report assay was employed to evaluate the activity of SIRT4 promoter and chromatin immunoprecipitation (ChIP) to verify the binding ability of KLF6 and SIRT4 promoter.

RESULTS

KLF6 expression was significantly elevated in CSE-induced cells. KLF6 was confirmed to suppress SIRT4 transcription. Interference with KLF6 expression significantly inhibited cell viability damage, cell apoptosis, inflammatory response, oxidative stress and mitochondrial dysfunction in CSE-induced BEAS-2B cells, which were all reversed by SIRT4 overexpression.

CONCLUSION

Silencing KLF6 alleviated CSE-induced mitochondrial dysfunction in bronchial epithelial cells by SIRT4 upregulation.

摘要

背景

慢性阻塞性肺疾病(COPD)的发病率逐年上升。Krüppel 样因子 6(KLF6)在炎症性疾病中发挥着重要作用。然而,目前尚未有关于 KLF6 在 COPD 中的调节作用的报道。

方法

通过 CCK-8 检测香烟烟雾提取物(CSE)诱导的人支气管上皮细胞 BEAS-2B 的活力。用 Western blot 检测 KLF6 和 SIRT4(SIRT4)的蛋白表达。用 RT-qPCR 和 Western blot 检测 sh-KLF6 和 Oe-KLF6 的转染效果。用流式细胞术检测细胞凋亡。用 ELISA 法检测炎症因子 IL-6、TNF-α 和 IL-1β 的水平。用 DCFH-DA 染色检测 ROS 活性,用相应的试剂盒检测氧化应激标志物 SOD、CAT 和 MDA 的水平。用 JC-1 染色评估线粒体膜电位(MMP)、三磷酸腺苷(ATP)含量和复合物 I 活性,用 ATP 比色/荧光测定试剂盒和复合物 I 酶活性微孔板测定试剂盒评估。用线粒体通透性转换孔检测试剂盒检测 mPTP 的开放。用荧光素酶报告基因检测试剂盒评估 SIRT4 启动子的活性,用染色质免疫沉淀(ChIP)验证 KLF6 和 SIRT4 启动子的结合能力。

结果

CSE 诱导的细胞中 KLF6 表达显著升高。证实 KLF6 抑制 SIRT4 转录。干扰 KLF6 表达可显著抑制 CSE 诱导的 BEAS-2B 细胞活力损伤、细胞凋亡、炎症反应、氧化应激和线粒体功能障碍,而过表达 SIRT4 则可逆转这些作用。

结论

沉默 KLF6 通过上调 SIRT4 缓解 CSE 诱导的支气管上皮细胞线粒体功能障碍。

https://cdn.ncbi.nlm.nih.gov/pmc/blobs/9476/10968940/a3fa6b4dd242/COPD-19-815-g0001.jpg

文献AI研究员

20分钟写一篇综述,助力文献阅读效率提升50倍。

立即体验

用中文搜PubMed

大模型驱动的PubMed中文搜索引擎

马上搜索

文档翻译

学术文献翻译模型,支持多种主流文档格式。

立即体验