Suppr超能文献

ACSL4 介导电铁死亡与慢性阻塞性肺疾病的关系。

Relationship Between ACSL4-Mediated Ferroptosis and Chronic Obstructive Pulmonary Disease.

机构信息

Graduate School, Dalian Medical University, Dalian, Liaoning, People's Republic of China.

Department of Respiratory and Critical Care Medicine, Central Hospital Affiliated to Shenyang Medical College, Shenyang, Liaoning, People's Republic of China.

出版信息

Int J Chron Obstruct Pulmon Dis. 2023 Feb 11;18:99-111. doi: 10.2147/COPD.S391129. eCollection 2023.

Abstract

PURPOSE

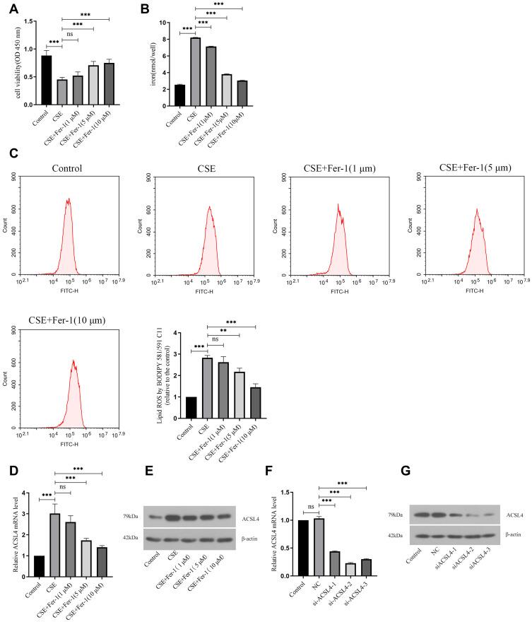
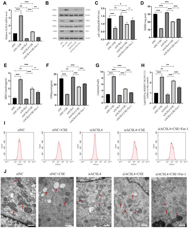
Although cigarette smoke exposure is the major risk factor for chronic obstructive pulmonary disease (COPD), the mechanism is not completely understood. The aim of the present study was to investigate whether ACSL4-mediated ferroptosis in lung epithelial cells plays a part in the COPD development process and its association.

PATIENTS AND METHODS

In this study, animal and cell models of COPD were modelled using cigarette smoke extracts (CSEs), and cell viability, lipid ROS, iron ion deposition, and ferroptosis-related markers were measured in lung tissue and lung epithelial cells following CSE exposure. Morphological changes in mitochondria were observed in lung tissue and epithelial cells of the lung by transmission electron microscope. The expression levels of ACSL4 mRNA and protein in lung tissue and epithelial cells were measured by real-time PCR and Western blotting. In addition, animal-interfering lentivirus and cell-interfering RNA against ACSL4 were constructed in this study, ferroptosis in lung tissue and lung epithelial cells after ACSL4 interference was detected, and ACSL4 mRNA and protein expression levels were detected.

RESULTS

CSE induced ferroptosis in lung tissues and lung epithelial cells, and the expression levels of ACSL4 were elevated in CSE-treated lung tissues and lung epithelial cells. After ACSL4 interference, the expression of ACSL4 decreased, mitochondrial morphology was restored, and ferroptosis in lung tissues and lung epithelial cells was alleviated. Both respiratory frequency and enhanced pause of COPD mice models decreased after ACSL4 interference.

CONCLUSION

ACSL4-mediated ferroptosis in lung epithelial cells is associated with COPD and positively correlated with ferroptosis in epithelial cells.

摘要

目的

尽管吸烟是慢性阻塞性肺疾病(COPD)的主要危险因素,但发病机制尚不完全清楚。本研究旨在探讨肺上皮细胞中 ACSL4 介导的铁死亡是否在 COPD 发展过程及其相关性中发挥作用。

患者和方法

本研究采用香烟烟雾提取物(CSE)建立 COPD 动物模型和细胞模型,检测 CSE 暴露后肺组织和肺上皮细胞中的细胞活力、脂质 ROS、铁离子沉积和铁死亡相关标志物。采用透射电子显微镜观察肺组织和肺上皮细胞中线粒体的形态变化。采用实时 PCR 和 Western blot 检测肺组织和肺上皮细胞中 ACSL4 mRNA 和蛋白的表达水平。此外,本研究构建了动物干扰慢病毒和细胞干扰 ACSL4 RNA,检测 ACSL4 干扰后肺组织和肺上皮细胞中的铁死亡,并检测 ACSL4 mRNA 和蛋白的表达水平。

结果

CSE 诱导肺组织和肺上皮细胞发生铁死亡,CSE 处理的肺组织和肺上皮细胞中 ACSL4 的表达水平升高。干扰 ACSL4 后,ACSL4 的表达降低,线粒体形态恢复,肺组织和肺上皮细胞中的铁死亡减轻。COPD 小鼠模型的呼吸频率和增强性暂停均降低。

结论

肺上皮细胞中 ACSL4 介导的铁死亡与 COPD 相关,与上皮细胞中的铁死亡呈正相关。

https://cdn.ncbi.nlm.nih.gov/pmc/blobs/6797/9930680/cf46d7e7ce96/COPD-18-99-g0001.jpg

文献AI研究员

20分钟写一篇综述,助力文献阅读效率提升50倍。

立即体验

用中文搜PubMed

大模型驱动的PubMed中文搜索引擎

马上搜索

文档翻译

学术文献翻译模型,支持多种主流文档格式。

立即体验