Suppr超能文献

秀丽隐杆线虫的一种天然细菌病原体利用小 RNA 诱导习得性回避的跨代遗传。

A natural bacterial pathogen of C. elegans uses a small RNA to induce transgenerational inheritance of learned avoidance.

机构信息

Lewis Sigler Institute for Integrative Genomics, Princeton University, Princeton, New Jersey, United States of America.

Department of Molecular Biology, Princeton University, Princeton, New Jersey, United States of America.

出版信息

PLoS Genet. 2024 Mar 28;20(3):e1011178. doi: 10.1371/journal.pgen.1011178. eCollection 2024 Mar.

Abstract

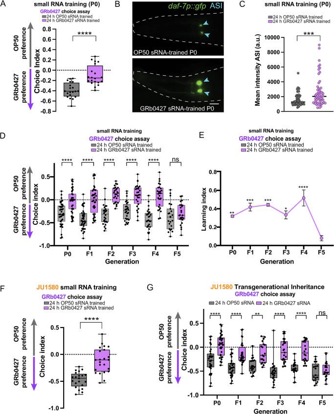
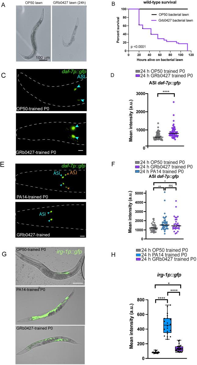
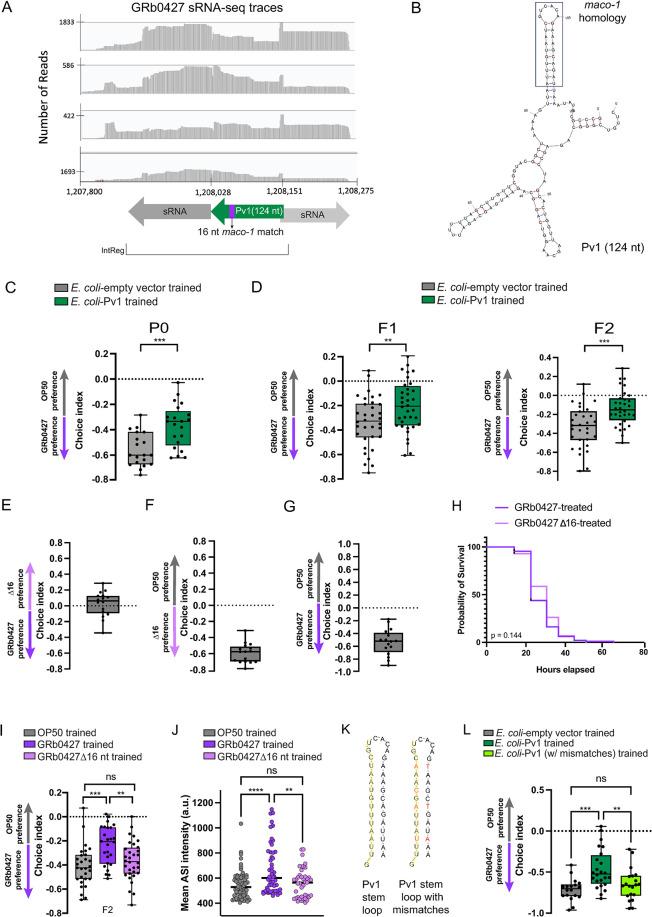
C. elegans can learn to avoid pathogenic bacteria through several mechanisms, including bacterial small RNA-induced learned avoidance behavior, which can be inherited transgenerationally. Previously, we discovered that a small RNA from a clinical isolate of Pseudomonas aeruginosa, PA14, induces learned avoidance and transgenerational inheritance of that avoidance in C. elegans. Pseudomonas aeruginosa is an important human pathogen, and there are other Pseudomonads in C. elegans' natural habitat, but it is unclear whether C. elegans ever encounters PA14-like bacteria in the wild. Thus, it is not known if small RNAs from bacteria found in C. elegans' natural habitat can also regulate host behavior and produce heritable behavioral effects. Here we screened a set of wild habitat bacteria, and found that a pathogenic Pseudomonas vranovensis strain isolated from the C. elegans microbiota, GRb0427, regulates worm behavior: worms learn to avoid this pathogenic bacterium following exposure, and this learned avoidance is inherited for four generations. The learned response is entirely mediated by bacterially-produced small RNAs, which induce avoidance and transgenerational inheritance, providing further support that such mechanisms of learning and inheritance exist in the wild. We identified Pv1, a small RNA expressed in P. vranovensis, that has a 16-nucleotide match to an exon of the C. elegans gene maco-1. Pv1 is both necessary and sufficient to induce learned avoidance of Grb0427. However, Pv1 also results in avoidance of a beneficial microbiome strain, P. mendocina. Our findings suggest that bacterial small RNA-mediated regulation of host behavior and its transgenerational inheritance may be functional in C. elegans' natural environment, and that this potentially maladaptive response may favor reversal of the transgenerational memory after a few generations. Our data also suggest that different bacterial small RNA-mediated regulation systems evolved independently, but define shared molecular features of bacterial small RNAs that produce transgenerationally-inherited effects.

摘要

秀丽隐杆线虫可以通过几种机制来学习避免致病性细菌,包括细菌小 RNA 诱导的学习回避行为,这种行为可以跨代遗传。以前,我们发现铜绿假单胞菌临床分离株 PA14 的小 RNA 可诱导秀丽隐杆线虫产生学习回避行为,并将这种回避行为跨代遗传。铜绿假单胞菌是一种重要的人类病原体,而秀丽隐杆线虫的自然栖息地中也有其他假单胞菌,但目前尚不清楚秀丽隐杆线虫在野外是否遇到过类似 PA14 的细菌。因此,目前尚不清楚秀丽隐杆线虫自然栖息地中发现的细菌小 RNA 是否也可以调节宿主行为并产生可遗传的行为效应。在这里,我们筛选了一组野生栖息地细菌,发现从秀丽隐杆线虫微生物组中分离出的一种致病性 Pseudomonas vranovensis 菌株 GRb0427 可调节蠕虫行为:暴露后,蠕虫学会了避免这种致病性细菌,这种学习回避可遗传四代。这种学习反应完全是由细菌产生的小 RNA 介导的,这些小 RNA 诱导回避和跨代遗传,进一步支持了这种学习和遗传机制在野外存在。我们鉴定了 Pv1,这是一种在 P. vranovensis 中表达的小 RNA,它与秀丽隐杆线虫基因 maco-1 的一个外显子有 16 个核苷酸的匹配。Pv1 既是诱导 GRb0427 回避的必要条件,也是充分条件。然而,Pv1 也会导致对有益微生物组菌株 P. mendocina 的回避。我们的研究结果表明,细菌小 RNA 介导的宿主行为调节及其跨代遗传可能在秀丽隐杆线虫的自然环境中起作用,并且这种潜在的适应性反应可能有利于在几代后逆转跨代记忆。我们的数据还表明,不同的细菌小 RNA 介导的调节系统是独立进化的,但定义了产生跨代遗传效应的细菌小 RNA 的共享分子特征。

https://cdn.ncbi.nlm.nih.gov/pmc/blobs/15c8/10977744/ec1f5e33b584/pgen.1011178.g001.jpg

文献AI研究员

20分钟写一篇综述,助力文献阅读效率提升50倍。

立即体验

用中文搜PubMed

大模型驱动的PubMed中文搜索引擎

马上搜索

文档翻译

学术文献翻译模型,支持多种主流文档格式。

立即体验