Suppr超能文献

鉴定靶向 ACSL4 的抑制剂以治疗铁死亡相关疾病。

Identification of a targeted ACSL4 inhibitor to treat ferroptosis-related diseases.

机构信息

Wuxi School of Medicine, Jiangnan University, Wuxi, Jiangsu, China.

Neurology Department, The First Affiliated Hospital of USTC, Division of Life Sciences and Medicine, University of Science and Technology of China, Hefei, Anhui, China.

出版信息

Sci Adv. 2024 Mar 29;10(13):eadk1200. doi: 10.1126/sciadv.adk1200.

Abstract

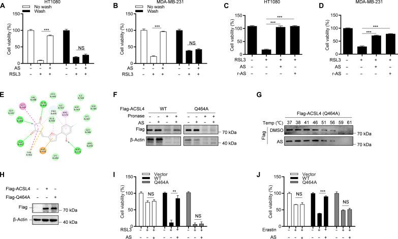
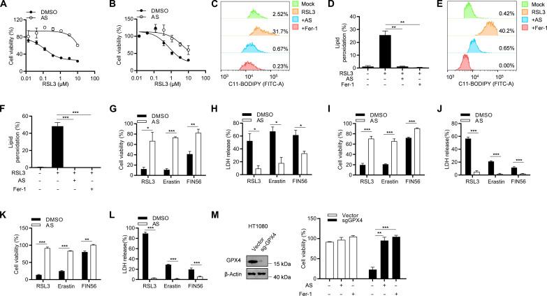
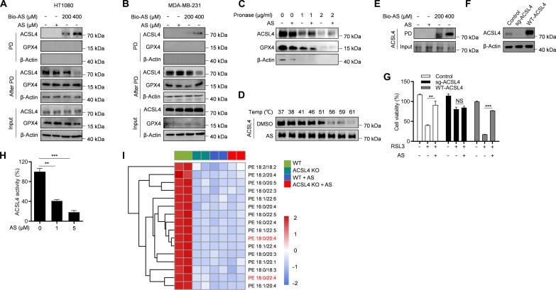
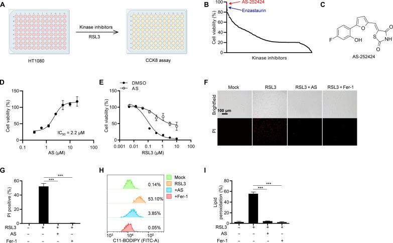
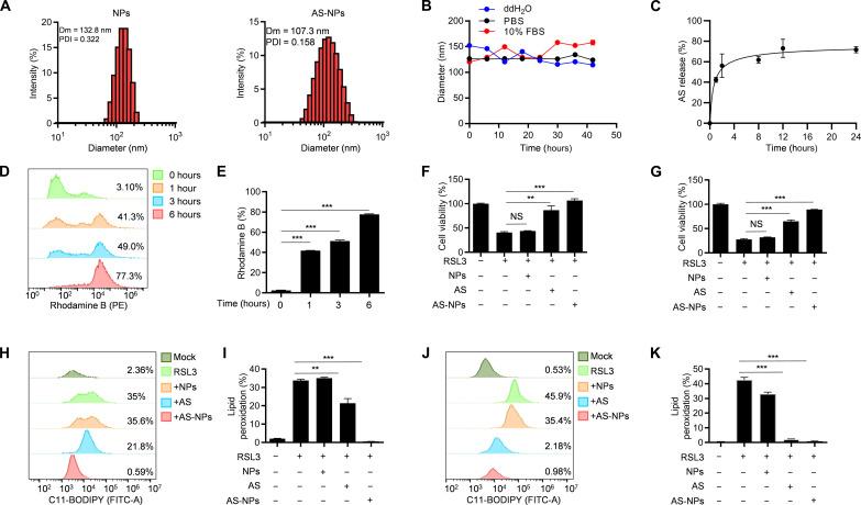
Ferroptosis is a form of iron-dependent, lipid peroxidation-driven regulatory cell death that has been implicated in the pathogenesis of multiple diseases, including organ injury, ischemia/reperfusion, and neurodegenerative diseases. However, inhibitors that directly and specifically target ferroptosis are not yet available. Here, we identify the compound AS-252424 (AS) as a potent ferroptosis inhibitor through kinase inhibitor library screening. Our results show that AS effectively inhibits lipid peroxidation and ferroptosis in both human and mouse cells. Mechanistically, AS directly binds to the glutamine 464 of ACSL4 to inhibit its enzymatic activity, resulting in the suppression of lipid peroxidation and ferroptosis. By using nanoparticle-based delivery systems, treatment with AS-loaded nanoparticles effectively alleviate ferroptosis-mediated organ injury in mouse models, including kidney ischemia/reperfusion injury and acute liver injury (ALI). Thus, our results identify that AS is a specific and targeted inhibitor of ACSL4 with remarkable antiferroptosis function, providing a potential therapeutic for ferroptosis-related diseases.

摘要

铁死亡是一种铁依赖性、脂质过氧化驱动的调节性细胞死亡形式,与多种疾病的发病机制有关,包括器官损伤、缺血/再灌注和神经退行性疾病。然而,直接且特异性靶向铁死亡的抑制剂尚未出现。在这里,我们通过激酶抑制剂文库筛选,鉴定出化合物 AS-252424(AS)是一种有效的铁死亡抑制剂。我们的结果表明,AS 能够有效地抑制人和小鼠细胞中的脂质过氧化和铁死亡。在机制上,AS 直接结合 ACSL4 的谷氨酰胺 464 来抑制其酶活性,从而抑制脂质过氧化和铁死亡。通过使用基于纳米颗粒的递药系统,用载 AS 的纳米颗粒进行治疗可有效缓解小鼠模型中的铁死亡介导的器官损伤,包括肾缺血/再灌注损伤和急性肝损伤(ALI)。因此,我们的结果表明,AS 是 ACSL4 的一种特异性和靶向抑制剂,具有显著的抗铁死亡功能,为铁死亡相关疾病提供了一种潜在的治疗方法。

https://cdn.ncbi.nlm.nih.gov/pmc/blobs/d6f9/10980261/39181568b92f/sciadv.adk1200-f1.jpg

文献AI研究员

20分钟写一篇综述,助力文献阅读效率提升50倍。

立即体验

用中文搜PubMed

大模型驱动的PubMed中文搜索引擎

马上搜索

文档翻译

学术文献翻译模型,支持多种主流文档格式。

立即体验