Suppr超能文献

瞬时受体电位通道蛋白120使肿瘤抑制因子腺瘤性息肉病蛋白发生泛素化,以调节Hippo信号通路和Wnt信号通路。

TRP120 ubiquitinates tumor suppressor APC to modulate Hippo and Wnt signaling.

作者信息

Byerly Caitlan D, Zhu Bing, Warwick Paityn A, Patterson LaNisha L, Pittner Nicholas A, McBride Jere W

机构信息

Departments of Pathology, Microbiology and Immunology, Center for Biodefense and Emerging Infectious Diseases, Sealy Institute for Vaccine Sciences and Institute for Human Infections and Immunity, University of Texas Medical Branch, Galveston, TX, United States.

出版信息

Front Cell Dev Biol. 2024 Mar 18;12:1327418. doi: 10.3389/fcell.2024.1327418. eCollection 2024.

Abstract

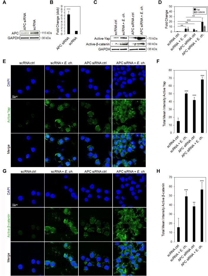
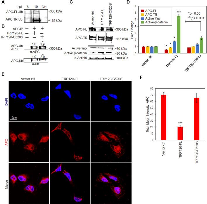
chaffeensis: TRP120 is a multifunctional effector that acts as a ligand mimic to activate evolutionary conserved eukaryotic signaling pathways Notch, Wnt, Hedgehog and Hippo. In addition, TRP120 is also a HECT E3 ubiquitin ligase known to ubiquitinate several host cell regulatory proteins (FBW7, PCGF5 and ENO-1) for degradation. We previously determined that TRP120 ubiquitinates the Notch negative regulator, FBW7, to maintain Notch signaling and promote infection. In this study, we investigated a potential mechanism used by to maintain Hippo and Wnt signaling by ubiquitinating the tumor suppressor, adenomatous polyposis coli (APC), a negative regulator of Wnt and Hippo signaling. We determined that APC was rapidly degraded during infection despite increased APC transcription. Moreover, RNAi knockdown of significantly increased infection and coincided with increased active Yap and β-catenin in the nucleus. We observed strong nuclear colocalization between TRP120 and APC in infected THP-1 cells and after ectopic expression of TRP120 in HeLa cells. Additionally, TRP120 interacted with both APC full length and truncated isoforms via co-immunoprecipitation. Further, TRP120 ubiquitination of APC was demonstrated and confirmed by ectopic expression of a TRP120 HECT Ub ligase catalytic site mutant. This study identifies APC as a TRP120 HECT E3 Ub ligase substrate and demonstrates that TRP120 ligase activity promotes ehrlichial infection by degrading tumor suppressor APC to positively regulate Hippo and Wnt signaling.

摘要

查菲埃立克体

TRP120是一种多功能效应蛋白,它作为配体模拟物来激活进化保守的真核信号通路Notch、Wnt、Hedgehog和Hippo。此外,TRP120还是一种HECT E3泛素连接酶,已知可使几种宿主细胞调节蛋白(FBW7、PCGF5和ENO-1)泛素化以进行降解。我们之前确定TRP120使Notch负调节因子FBW7泛素化,以维持Notch信号传导并促进感染。在本研究中,我们研究了查菲埃立克体通过使肿瘤抑制因子腺瘤性息肉病大肠杆菌(APC)泛素化来维持Hippo和Wnt信号传导的潜在机制,APC是Wnt和Hippo信号传导的负调节因子。我们确定在查菲埃立克体感染期间,尽管APC转录增加,但APC仍迅速降解。此外,RNA干扰敲除查菲埃立克体显著增加了感染,并与细胞核中活性Yap和β-连环蛋白的增加同时发生。我们在感染的THP-1细胞以及在HeLa细胞中异位表达TRP120后观察到TRP120与APC在细胞核中有强烈的共定位。此外,通过免疫共沉淀证明TRP120与APC全长和截短异构体均相互作用。此外,通过TRP120 HECT Ub连接酶催化位点突变体的异位表达证明并确认了TRP120对APC的泛素化。本研究确定APC是TRP120 HECT E3 Ub连接酶的底物,并证明TRP120连接酶活性通过降解肿瘤抑制因子APC来正向调节Hippo和Wnt信号传导,从而促进埃立克体感染。

https://cdn.ncbi.nlm.nih.gov/pmc/blobs/348e/10982408/ebd9bd4190b2/fcell-12-1327418-g001.jpg

文献AI研究员

20分钟写一篇综述,助力文献阅读效率提升50倍。

立即体验

用中文搜PubMed

大模型驱动的PubMed中文搜索引擎

马上搜索

文档翻译

学术文献翻译模型,支持多种主流文档格式。

立即体验