Suppr超能文献

肥胖相关的 T 细胞功能障碍会损害免疫监视并增加癌症风险。

Obesity-related T cell dysfunction impairs immunosurveillance and increases cancer risk.

机构信息

Department of Molecular Microbiology and Immunology, Saint Louis University School of Medicine, St. Louis, MO, USA.

Department of Biochemistry and Molecular Biology, Saint Louis University School of Medicine, St. Louis, MO, USA.

出版信息

Nat Commun. 2024 Apr 2;15(1):2835. doi: 10.1038/s41467-024-47359-5.

Abstract

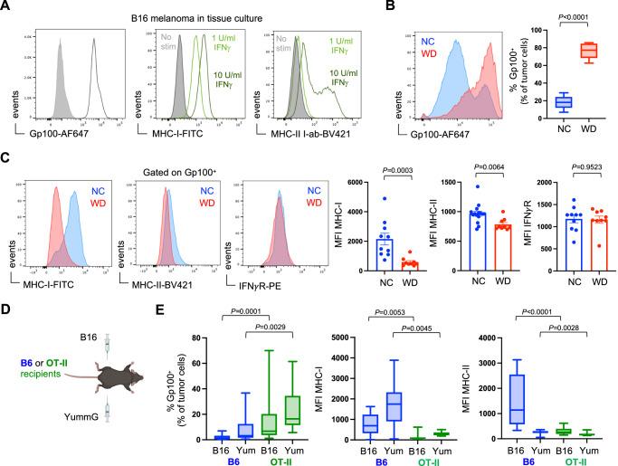
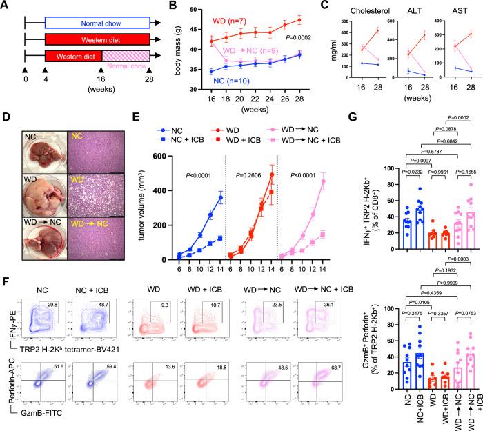
Obesity is a well-established risk factor for human cancer, yet the underlying mechanisms remain elusive. Immune dysfunction is commonly associated with obesity but whether compromised immune surveillance contributes to cancer susceptibility in individuals with obesity is unclear. Here we use a mouse model of diet-induced obesity to investigate tumor-infiltrating CD8  T cell responses in lean, obese, and previously obese hosts that lost weight through either dietary restriction or treatment with semaglutide. While both strategies reduce body mass, only dietary intervention restores T cell function and improves responses to immunotherapy. In mice exposed to a chemical carcinogen, obesity-related immune dysfunction leads to higher incidence of sarcoma development. However, impaired immunoediting in the obese environment enhances tumor immunogenicity, making the malignancies highly sensitive to immunotherapy. These findings offer insight into the complex interplay between obesity, immunity and cancer, and provide explanation for the obesity paradox observed in clinical immunotherapy settings.

摘要

肥胖是明确的人类癌症风险因素,但潜在机制仍难以捉摸。免疫功能障碍通常与肥胖有关,但肥胖个体中免疫监视受损是否导致癌症易感性尚不清楚。在这里,我们使用饮食诱导肥胖的小鼠模型,研究了在瘦鼠、肥胖鼠和以前肥胖但通过饮食限制或使用司美格鲁肽治疗减轻体重的肥胖鼠中,浸润肿瘤的 CD8+T 细胞反应。虽然这两种策略都能减轻体重,但只有饮食干预才能恢复 T 细胞功能并改善对免疫治疗的反应。在接触化学致癌剂的小鼠中,肥胖相关的免疫功能障碍导致肉瘤发展的发生率更高。然而,肥胖环境中免疫编辑受损增强了肿瘤的免疫原性,使恶性肿瘤对免疫治疗高度敏感。这些发现深入了解了肥胖、免疫和癌症之间的复杂相互作用,并为临床免疫治疗环境中观察到的肥胖悖论提供了解释。

https://cdn.ncbi.nlm.nih.gov/pmc/blobs/43a8/10987624/584d3f3c41a1/41467_2024_47359_Fig1_HTML.jpg

文献AI研究员

20分钟写一篇综述,助力文献阅读效率提升50倍。

立即体验

用中文搜PubMed

大模型驱动的PubMed中文搜索引擎

马上搜索

文档翻译

学术文献翻译模型,支持多种主流文档格式。

立即体验