Suppr超能文献

探究口腔微生物群改变的代谢特征作为多发性硬化症的鉴别因素:一项初步研究。

Investigating the metabolite signature of an altered oral microbiota as a discriminant factor for multiple sclerosis: a pilot study.

机构信息

Nantes Université, Inserm, CHU de Nantes, CR2TI (Center for Research On Transplantation and Translational Immunology), 30 Bd Jean Monnet, 44000, Nantes, France.

Emergency Department, Nantes Hospital, Nantes, France.

出版信息

Sci Rep. 2024 Apr 2;14(1):7786. doi: 10.1038/s41598-024-57949-4.

Abstract

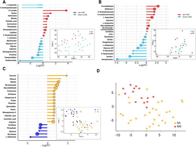
In multiple sclerosis (MS), alterations of the gut microbiota lead to inflammation. However, the role of other microbiomes in the body in MS has not been fully elucidated. In a pilot case-controlled study, we carried out simultaneous characterization of faecal and oral microbiota and conducted an in-depth analysis of bacterial alterations associated with MS. Using 16S rRNA sequencing and metabolic inference tools, we compared the oral/faecal microbiota and bacterial metabolism pathways in French MS patients (n = 14) and healthy volunteers (HV, n = 21). A classification model based on metabolite flux balance was established and validated in an independent German cohort (MS n = 12, HV n = 38). Our analysis revealed decreases in diversity indices and oral/faecal compartmentalization, the depletion of commensal bacteria (Aggregatibacter and Streptococcus in saliva and Coprobacter and Roseburia in faeces) and enrichment of inflammation-associated bacteria in MS patients (Leptotrichia and Fusobacterium in saliva and Enterobacteriaceae and Actinomyces in faeces). Several microbial pathways were also altered (the polyamine pathway and remodelling of bacterial surface antigens and energetic metabolism) while flux balance analysis revealed associated alterations in metabolite production in MS (nitrogen and nucleoside). Based on this analysis, we identified a specific oral metabolite signature in MS patients, that could discriminate MS patients from HV and rheumatoid arthritis patients. This signature allowed us to create and validate a discrimination model on an independent cohort, which reached a specificity of 92%. Overall, the oral and faecal microbiomes were altered in MS patients. This pilot study highlights the need to study the oral microbiota and oral health implications in patients with autoimmune diseases on a larger scale and suggests that knowledge of the salivary microbiome could help guide the identification of new pathogenic mechanisms associated with the microbiota in MS patients.

摘要

在多发性硬化症 (MS) 中,肠道微生物群的改变会导致炎症。然而,其他身体微生物群在 MS 中的作用尚未完全阐明。在一项初步病例对照研究中,我们同时对粪便和口腔微生物群进行了特征描述,并对与 MS 相关的细菌改变进行了深入分析。我们使用 16S rRNA 测序和代谢推断工具,比较了法国 MS 患者(n=14)和健康志愿者(HV,n=21)的口腔/粪便微生物群和细菌代谢途径。我们建立了一个基于代谢物通量平衡的分类模型,并在一个独立的德国队列中进行了验证(MS n=12,HV n=38)。我们的分析表明,MS 患者的多样性指数和口腔/粪便区室化程度降低,共生菌(唾液中的 Aggregatibacter 和 Streptococcus 以及粪便中的 Coprobacter 和 Roseburia)减少,与炎症相关的细菌(唾液中的 Leptotrichia 和 Fusobacterium 以及粪便中的肠杆菌科和 Actinomyces)富集。一些微生物途径也发生了改变(多胺途径和细菌表面抗原的重塑以及能量代谢),而通量平衡分析显示 MS 中代谢物产生的相关改变(氮和核苷)。基于这项分析,我们在 MS 患者中确定了一个特定的口腔代谢物特征,可以将 MS 患者与 HV 和类风湿关节炎患者区分开来。该特征使我们能够在一个独立的队列中创建和验证一个区分模型,该模型的特异性达到 92%。总体而言,MS 患者的口腔和粪便微生物群发生了改变。这项初步研究强调了需要更大规模地研究自身免疫性疾病患者的口腔微生物群及其对口腔健康的影响,并表明对唾液微生物群的了解可能有助于指导识别与 MS 患者微生物群相关的新致病机制。

https://cdn.ncbi.nlm.nih.gov/pmc/blobs/ee94/10987558/ba05548166c5/41598_2024_57949_Fig1_HTML.jpg

文献AI研究员

20分钟写一篇综述,助力文献阅读效率提升50倍。

立即体验

用中文搜PubMed

大模型驱动的PubMed中文搜索引擎

马上搜索

文档翻译

学术文献翻译模型,支持多种主流文档格式。

立即体验