Suppr超能文献

免疫 PET 显像在实体瘤患者中的 Trop2 研究。

ImmunoPET imaging of Trop2 in patients with solid tumours.

机构信息

Department of Nuclear Medicine, Institute of Clinical Nuclear Medicine, Renji Hospital, School of Medicine, Shanghai Jiao Tong University, 1630 Dongfang Rd, Shanghai, 200127, China.

Department of Thoracic Surgery, Renji Hospital, School of Medicine, Shanghai Jiao Tong University, Shanghai, 200217, China.

出版信息

EMBO Mol Med. 2024 May;16(5):1143-1161. doi: 10.1038/s44321-024-00059-5. Epub 2024 Apr 2.

Abstract

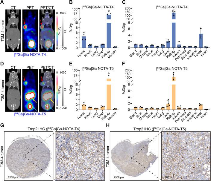
Accurately predicting and selecting patients who can benefit from targeted or immunotherapy is crucial for precision therapy. Trophoblast cell surface antigen 2 (Trop2) has been extensively investigated as a pan-cancer biomarker expressed in various tumours and plays a crucial role in tumorigenesis through multiple signalling pathways. Our laboratory successfully developed two Ga-labelled nanobody tracers that can rapidly and specifically target Trop2. Of the two tracers, [Ga]Ga-NOTA-T4, demonstrated excellent pharmacokinetics in preclinical mouse models and a beagle dog. Moreover, [Ga]Ga-NOTA-T4 immuno-positron emission tomography (immunoPET) allowed noninvasive visualisation of Trop2 heterogeneous and differential expression in preclinical solid tumour models and ten patients with solid tumours. [Ga]Ga-NOTA-T4 immunoPET could facilitate clinical decision-making through patient stratification and response monitoring during Trop2-targeted therapies.

摘要

准确预测和选择能够从靶向或免疫治疗中获益的患者对于精准治疗至关重要。滋养层细胞表面抗原 2(Trop2)已被广泛研究为一种在各种肿瘤中表达的泛癌生物标志物,通过多种信号通路在肿瘤发生中发挥关键作用。我们的实验室成功开发了两种 Ga 标记的纳米抗体示踪剂,可快速且特异性地靶向 Trop2。在两种示踪剂中,[Ga]Ga-NOTA-T4 在临床前小鼠模型和比格犬中表现出优异的药代动力学特性。此外,[Ga]Ga-NOTA-T4 免疫正电子发射断层扫描(immunoPET)允许在临床前实体瘤模型和 10 名实体瘤患者中无创可视化 Trop2 的异质性和差异表达。[Ga]Ga-NOTA-T4 immunoPET 可以通过患者分层和 Trop2 靶向治疗期间的反应监测来促进临床决策。

https://cdn.ncbi.nlm.nih.gov/pmc/blobs/83bd/11099157/d535413898e4/44321_2024_59_Fig1_HTML.jpg

文献AI研究员

20分钟写一篇综述,助力文献阅读效率提升50倍。

立即体验

用中文搜PubMed

大模型驱动的PubMed中文搜索引擎

马上搜索

文档翻译

学术文献翻译模型,支持多种主流文档格式。

立即体验