Suppr超能文献

三核钌(II)-芳烃配合物对横纹肌肉瘤调控细胞的选择性靶向作用。

Selective Targeting of Regulated Rhabdomyosarcoma Cells by Trinuclear Ruthenium(II)-Arene Complexes.

作者信息

Welsh Athi, Serala Karabo, Prince Sharon, Smith Gregory S

机构信息

Department of Chemistry, University of Cape Town, Rondebosch, Cape Town 7700, South Africa.

Department of Human Biology, Faculty of Health Science, University of Cape Town, Observatory, Cape Town 7935, South Africa.

出版信息

J Med Chem. 2024 Apr 25;67(8):6673-6686. doi: 10.1021/acs.jmedchem.4c00256. Epub 2024 Apr 3.

Abstract

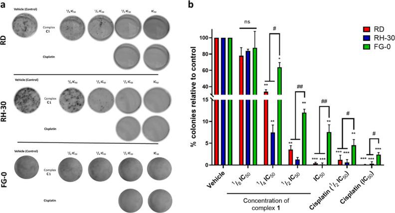
The use of benzimidazole-based trinuclear ruthenium(II)-arene complexes (-) to selectively target the rare cancer rhabdomyosarcoma is reported. Preliminary cytotoxic evaluations of the ruthenium complexes in an eight-cancer cell line panel revealed enhanced, selective cytotoxicity toward rhabdomyosarcoma cells (RMS). The trinuclear complex was noted to show superior short- and long-term cytotoxicity in RMS cell lines and enhanced selectivity relative to cisplatin. Remarkably, inhibits the migration of metastatic RMS cells and maintains superior activity in a 3D multicellular spheroid model in comparison to that of the clinically used cisplatin. Mechanistic insights reveal that effectively induces genomic DNA damage, initiates autophagy, and prompts the intrinsic and extrinsic apoptotic pathways in RMS cells. To the best of our knowledge, is the first trinuclear ruthenium(II) arene complex to selectively kill RMS cells in 2D and 3D cell cultures.

摘要

据报道,基于苯并咪唑的三核钌(II)-芳烃配合物(-)可选择性靶向罕见癌症横纹肌肉瘤。在一个包含八种癌细胞系的面板中对钌配合物进行的初步细胞毒性评估显示,其对横纹肌肉瘤细胞(RMS)具有增强的选择性细胞毒性。已注意到三核配合物在RMS细胞系中表现出优异的短期和长期细胞毒性,并且相对于顺铂具有更高的选择性。值得注意的是,与临床使用的顺铂相比,其可抑制转移性RMS细胞的迁移,并在三维多细胞球体模型中保持优异的活性。机理研究表明,其可有效诱导RMS细胞的基因组DNA损伤,引发自噬,并激活内在和外在凋亡途径。据我们所知,是首个在二维和三维细胞培养中选择性杀死RMS细胞的三核钌(II)芳烃配合物。

https://cdn.ncbi.nlm.nih.gov/pmc/blobs/1f05/11056987/b604d96f675b/jm4c00256_0007.jpg

文献AI研究员

20分钟写一篇综述,助力文献阅读效率提升50倍。

立即体验

用中文搜PubMed

大模型驱动的PubMed中文搜索引擎

马上搜索

文档翻译

学术文献翻译模型,支持多种主流文档格式。

立即体验