Suppr超能文献

CircHECW2调控的mRNA的N6-甲基腺苷甲基化参与星形胶质细胞功能障碍

Engagement of -methyladenisine methylation of mRNA in astrocyte dysfunction regulated by CircHECW2.

作者信息

Bai Ying, Chang Di, Ren Hui, Ju Minzi, Wang Yu, Chen Biling, Li Han, Liu Xue, Li Daxing, Huo Xinchen, Guo Xiaofei, Tong Mengze, Tan Ying, Yao Honghong, Han Bing

机构信息

Department of Pharmacology, Jiangsu Provincial Key Laboratory of Critical Care Medicine, School of Medicine, Southeast University, Nanjing 210009, China.

Department of Radiology, Zhongda Hospital, Jiangsu Key Laboratory of Molecular and Functional Imaging, Medical School of Southeast University, Nanjing 210009, China.

出版信息

Acta Pharm Sin B. 2024 Apr;14(4):1644-1660. doi: 10.1016/j.apsb.2024.01.011. Epub 2024 Jan 22.

Abstract

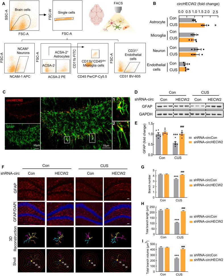
The -methyladenosine (mA) modification is the most prevalent modification of eukaryotic mRNAs and plays a crucial role in various physiological processes by regulating the stability or function of target mRNAs. Accumulating evidence has suggested that mA methylation may be involved in the pathological process of major depressive disorder (MDD), a common neuropsychiatric disorder with an unclear aetiology. Here, we found that the levels of the circular RNA HECW2 (circHECW2) were significantly increased in the plasma of both MDD patients and the chronic unpredictable stress (CUS) mouse model. Notably, the downregulation of circHECW2 attenuated astrocyte dysfunction and depression-like behaviors induced by CUS. Furthermore, we demonstrated that the downregulation of circHECW2 increased the expression of the methylase WTAP, leading to an increase in expression mA modifications. Our findings provide functional insight into the correlation between circHECW2 and mA methylation, suggesting that circHECW2 may represent a potential target for MDD treatment.

摘要

N6-甲基腺苷(m6A)修饰是真核生物mRNA中最普遍的修饰,通过调节靶mRNA的稳定性或功能在各种生理过程中发挥关键作用。越来越多的证据表明,m6A甲基化可能参与了重度抑郁症(MDD)的病理过程,MDD是一种病因不明的常见神经精神疾病。在此,我们发现,MDD患者和慢性不可预测应激(CUS)小鼠模型的血浆中环状RNA HECW2(circHECW2)水平均显著升高。值得注意的是,circHECW2的下调减轻了CUS诱导的星形胶质细胞功能障碍和抑郁样行为。此外,我们证明,circHECW2的下调增加了甲基化酶WTAP的表达,导致m6A修饰表达增加。我们的研究结果为circHECW2与m6A甲基化之间的相关性提供了功能见解,表明circHECW2可能是MDD治疗的潜在靶点。

https://cdn.ncbi.nlm.nih.gov/pmc/blobs/3621/10985031/479f9b7f0d1c/ga1.jpg

文献AI研究员

20分钟写一篇综述,助力文献阅读效率提升50倍。

立即体验

用中文搜PubMed

大模型驱动的PubMed中文搜索引擎

马上搜索

文档翻译

学术文献翻译模型,支持多种主流文档格式。

立即体验