Suppr超能文献

一个转录组特征网络识别出精神分裂症与躯体疾病之间新的共病机制。

A network of transcriptomic signatures identifies novel comorbidity mechanisms between schizophrenia and somatic disorders.

作者信息

Zhang Youcheng, Bharadhwaj Vinay S, Kodamullil Alpha T, Herrmann Carl

机构信息

Institute of Pharmacy and Molecular Biotechnology (IPMB) & BioQuant, Universität Heidelberg, 69120, Heidelberg, Germany.

Department of Bioinformatics, Fraunhofer Institute for Algorithms and Scientific Computing (SCAI), 53757, Sankt Augustin, Germany.

出版信息

Discov Ment Health. 2024 Apr 4;4(1):11. doi: 10.1007/s44192-024-00063-8.

Abstract

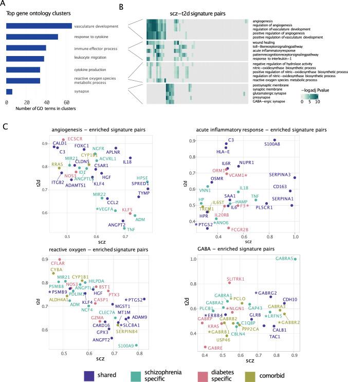
The clinical burden of mental illness, in particular schizophrenia and bipolar disorder, are driven by frequent chronic courses and increased mortality, as well as the risk for comorbid conditions such as cardiovascular disease and type 2 diabetes. Evidence suggests an overlap of molecular pathways between psychotic disorders and somatic comorbidities. In this study, we developed a computational framework to perform comorbidity modeling via an improved integrative unsupervised machine learning approach based on multi-rank non-negative matrix factorization (mrNMF). Using this procedure, we extracted molecular signatures potentially explaining shared comorbidity mechanisms. For this, 27 case-control microarray transcriptomic datasets across multiple tissues were collected, covering three main categories of conditions including psychotic disorders, cardiovascular diseases and type II diabetes. We addressed the limitation of normal NMF for parameter selection by introducing multi-rank ensembled NMF to identify signatures under various hierarchical levels simultaneously. Analysis of comorbidity signature pairs was performed to identify several potential mechanisms involving activation of inflammatory response auxiliarily interconnecting angiogenesis, oxidative response and GABAergic neuro-action. Overall, we proposed a general cross-cohorts computing workflow for investigating the comorbid pattern across multiple symptoms, applied it to the real-data comorbidity study on schizophrenia, and further discussed the potential for future application of the approach.

摘要

精神疾病,尤其是精神分裂症和双相情感障碍的临床负担,是由频繁的慢性病程、死亡率增加以及诸如心血管疾病和2型糖尿病等共病状况的风险所驱动的。有证据表明,精神障碍与躯体共病之间存在分子途径的重叠。在本研究中,我们开发了一个计算框架,通过基于多秩非负矩阵分解(mrNMF)的改进的综合无监督机器学习方法来进行共病建模。使用这个程序,我们提取了可能解释共享共病机制的分子特征。为此,收集了跨越多个组织的27个病例对照微阵列转录组数据集,涵盖包括精神障碍、心血管疾病和II型糖尿病在内的三类主要病症。我们通过引入多秩集成NMF来同时识别不同层次水平下的特征,解决了普通NMF在参数选择方面的局限性。对共病特征对进行分析,以识别涉及激活炎症反应的几种潜在机制,这些机制辅助连接血管生成、氧化反应和GABA能神经作用。总体而言,我们提出了一种用于研究多种症状共病模式的通用跨队列计算工作流程,将其应用于精神分裂症的真实数据共病研究,并进一步讨论了该方法未来应用的潜力。

https://cdn.ncbi.nlm.nih.gov/pmc/blobs/48d8/10994898/3c0f755bde5f/44192_2024_63_Fig1_HTML.jpg

文献AI研究员

20分钟写一篇综述,助力文献阅读效率提升50倍。

立即体验

用中文搜PubMed

大模型驱动的PubMed中文搜索引擎

马上搜索

文档翻译

学术文献翻译模型,支持多种主流文档格式。

立即体验