Suppr超能文献

一种用于预测肺腺癌生存和指导治疗的原始非整倍体相关基因模型。

An original aneuploidy-related gene model for predicting lung adenocarcinoma survival and guiding therapy.

机构信息

Department of Thoracic Oncology, The First Affiliated Hospital of Guangzhou Medical University, Guangzhou, 510032, China.

出版信息

Sci Rep. 2024 Apr 7;14(1):8135. doi: 10.1038/s41598-024-58020-y.

Abstract

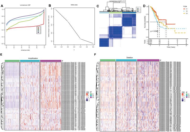
Aneuploidy is a hallmark of cancers, but the role of aneuploidy-related genes in lung adenocarcinoma (LUAD) and their prognostic value remain elusive. Gene expression and copy number variation (CNV) data were enrolled from TCGA and GEO database. Consistency clustering analysis was performed for molecular cluster. Tumor microenvironment was assessed by the xCell and ESTIMATE algorithm. Limma package was used for selecting differentially expressed genes (DEGs). LASSO and stepwise multivariate Cox regression analysis were used to establish an aneuploidy-related riskscore (ARS) signature. GDSC database was conducted to predict drug sensitivity. A nomogram was designed by rms R package. TCGA-LUAD patients were stratified into 3 clusters based on CNV data. The C1 cluster displayed the optimal survival advantage and highest inflammatory infiltration. Based on integrated intersecting DEGs, we constructed a 6-gene ARS model, which showed effective prediction for patient's survival. Drug sensitivity test predicted possible sensitive drugs in two risk groups. Additionally, the nomogram exhibited great predictive clinical treatment benefits. We established a 6-gene aneuploidy-related signature that could effectively predict the survival and therapy for LUAD patients. Additionally, the ARS model and nomogram could offer guidance for the preoperative estimation and postoperative therapy of LUAD.

摘要

非整倍体是癌症的一个标志,但非整倍体相关基因在肺腺癌 (LUAD) 中的作用及其预后价值仍不清楚。从 TCGA 和 GEO 数据库中招募了基因表达和拷贝数变异 (CNV) 数据。进行了一致性聚类分析以进行分子聚类。通过 xCell 和 ESTIMATE 算法评估肿瘤微环境。使用 Limma 包选择差异表达基因 (DEG)。LASSO 和逐步多元 Cox 回归分析用于建立非整倍体相关风险评分 (ARS) 特征。使用 GDSC 数据库预测药物敏感性。使用 rms R 包设计了一个列线图。根据 CNV 数据,TCGA-LUAD 患者被分为 3 个聚类。C1 聚类显示出最佳的生存优势和最高的炎症浸润。基于综合交集 DEG,我们构建了一个 6 基因 ARS 模型,该模型对患者的生存具有有效的预测作用。药物敏感性测试预测了两个风险组中可能敏感的药物。此外,该列线图表现出了良好的预测临床治疗获益的能力。我们建立了一个 6 基因非整倍体相关的特征,可以有效地预测 LUAD 患者的生存和治疗。此外,ARS 模型和列线图可以为 LUAD 的术前评估和术后治疗提供指导。

https://cdn.ncbi.nlm.nih.gov/pmc/blobs/1ff4/10999435/a82e6c32d79d/41598_2024_58020_Fig1_HTML.jpg

文献AI研究员

20分钟写一篇综述,助力文献阅读效率提升50倍。

立即体验

用中文搜PubMed

大模型驱动的PubMed中文搜索引擎

马上搜索

文档翻译

学术文献翻译模型,支持多种主流文档格式。

立即体验