Suppr超能文献

革命性的多组学分析揭示甲状腺癌的预后特征,并随后对SNAI1通过上皮-间质转化介导甲状腺癌进展进行体外验证。

Revolutionary multi-omics analysis revealing prognostic signature of thyroid cancer and subsequent in vitro validation of SNAI1 in mediating thyroid cancer progression through EMT.

作者信息

Jin Xin, Fu Chunlan, Qi Jiahui, Chen Chuanzhi

机构信息

Department of Breast Surgery, Zhuji Affiliated Hospital of Wenzhou Medical University, Zhuji, 311899, Zhejiang, China.

Department of Hematology, Zhuji Affiliated Hospital of Wenzhou Medical University, Zhuji, 311899, Zhejiang, China.

出版信息

Clin Exp Med. 2024 Jun 13;24(1):127. doi: 10.1007/s10238-024-01387-z.

Abstract

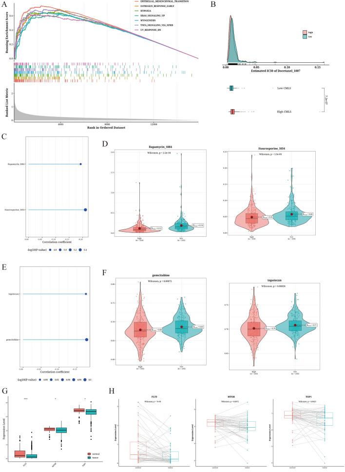
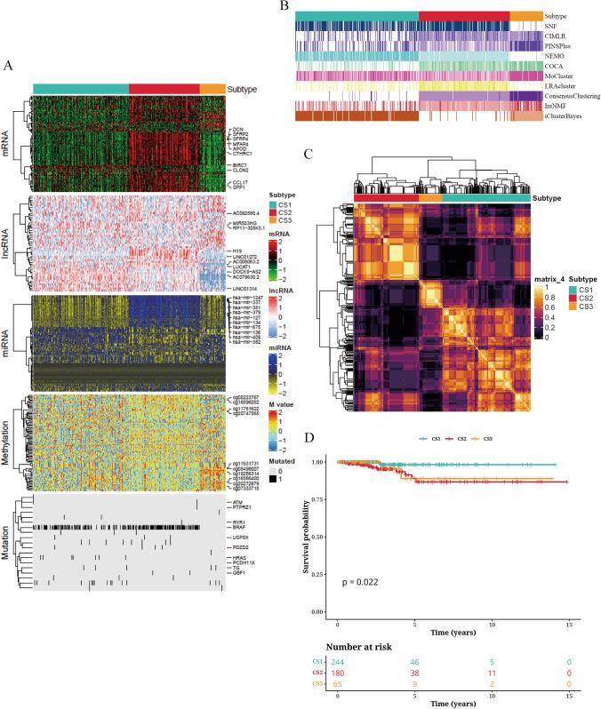
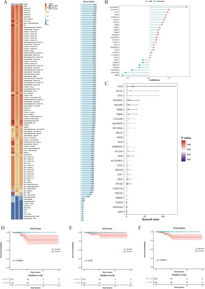
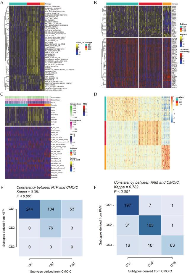
Thyroid carcinoma (TC), the most commonly diagnosed malignancy of the endocrine system, has witnessed a significant rise in incidence over the past few decades. The integration of scRNA-seq with other sequencing approaches offers researchers a distinct perspective to explore mechanisms underlying TC progression. Therefore, it is crucial to develop a prognostic model for TC patients by utilizing a multi-omics approach. We acquired and processed transcriptomic data from the TCGA-THCA dataset, including mRNA expression profiles, lncRNA expression profiles, miRNA expression profiles, methylation chip data, gene mutation data, and clinical data. We constructed a tumor-related risk model using machine learning methods and developed a consensus machine learning-driven signature (CMLS) for accurate and stable prediction of TC patient outcomes. 2 strains of undifferentiated TC cell lines and 1 strain of PTC cell line were utilized for in vitro validation. mRNA, protein levels of hub genes, epithelial-mesenchymal transition (EMT)-associated phenotypes were detected by a series of in vitro experiments. We identified 3 molecular subtypes of TC based on integrated multi-omics clustering algorithms, which were associated with overall survival and displayed distinct molecular features. We developed a CMLS based on 28 hub genes to predict patient outcomes, and demonstrated that CMLS outperformed other prognostic models. TC patients of relatively lower CMLS score had significantly higher levels of T cells, B cells, and macrophages, indicating an immune-activated state. Fibroblasts were predominantly enriched in the high CMLS group, along with markers associated with immune suppression and evasion. We identified several drugs that could be suitable for patients with high CMLS, including Staurosporine_1034, Rapamycin_1084, gemcitabine, and topotecan. SNAI1 was elevated in both undifferentiated TC cell lines, comparing to PTC cells. Knockdown of SNAI1 reduced the cell proliferation and EMT phenotypes of undifferentiated TC cells. Our findings highlight the importance of multi-omics analysis in understanding the molecular subtypes and immune characteristics of TC, and provide a novel prognostic model and potential therapeutic targets for this disease. Moreover, we identified SNAI1 in mediating TC progression through EMT in vitro.

摘要

甲状腺癌(TC)是内分泌系统中最常被诊断出的恶性肿瘤,在过去几十年中其发病率显著上升。将单细胞RNA测序(scRNA-seq)与其他测序方法相结合,为研究人员探索TC进展的潜在机制提供了独特视角。因此,利用多组学方法为TC患者开发一种预后模型至关重要。我们从TCGA-THCA数据集中获取并处理了转录组数据,包括mRNA表达谱、长链非编码RNA(lncRNA)表达谱、微小RNA(miRNA)表达谱、甲基化芯片数据、基因突变数据和临床数据。我们使用机器学习方法构建了一个肿瘤相关风险模型,并开发了一种基于机器学习的一致性特征(CMLS),用于准确、稳定地预测TC患者的预后。使用2株未分化TC细胞系和1株乳头状甲状腺癌(PTC)细胞系进行体外验证。通过一系列体外实验检测了关键基因的mRNA、蛋白质水平以及上皮-间质转化(EMT)相关表型。我们基于整合的多组学聚类算法确定了TC的3种分子亚型,它们与总生存期相关,并表现出不同的分子特征。我们开发了一种基于28个关键基因的CMLS来预测患者预后,并证明CMLS优于其他预后模型。CMLS评分相对较低的TC患者的T细胞、B细胞和巨噬细胞水平显著更高,表明处于免疫激活状态。成纤维细胞在高CMLS组中占主导地位,同时伴有与免疫抑制和逃避相关的标志物。我们确定了几种可能适用于高CMLS患者的药物,包括星形孢菌素_1034、雷帕霉素_1084、吉西他滨和拓扑替康。与PTC细胞相比,SNAI1在两种未分化TC细胞系中均升高。敲低SNAI1可降低未分化TC细胞的增殖和EMT表型。我们的研究结果突出了多组学分析在理解TC分子亚型和免疫特征方面的重要性,并为该疾病提供了一种新的预后模型和潜在治疗靶点。此外,我们在体外确定了SNAI1通过EMT介导TC进展。

https://cdn.ncbi.nlm.nih.gov/pmc/blobs/f1c6/11176101/28342af25d02/10238_2024_1387_Fig1_HTML.jpg

文献AI研究员

20分钟写一篇综述,助力文献阅读效率提升50倍。

立即体验

用中文搜PubMed

大模型驱动的PubMed中文搜索引擎

马上搜索

文档翻译

学术文献翻译模型,支持多种主流文档格式。

立即体验