Suppr超能文献

转录组分析揭示了妊娠期间充质干细胞分泌组的抗癌作用。

Transcriptomic analysis reveals the anti-cancer effect of gestational mesenchymal stem cell secretome.

机构信息

Advanced Technology Center for Aging Research, IRCCS INRCA, 60124, Ancona, Italy.

Department of Life and Environmental Sciences, Polytechnic University of Marche, 60131, Ancona, Italy.

出版信息

Stem Cells Transl Med. 2024 Jul 15;13(7):693-710. doi: 10.1093/stcltm/szae024.

Abstract

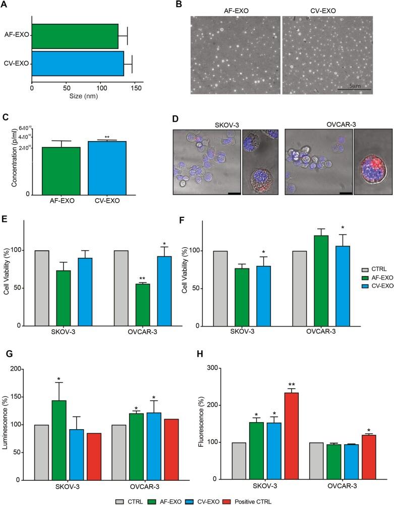
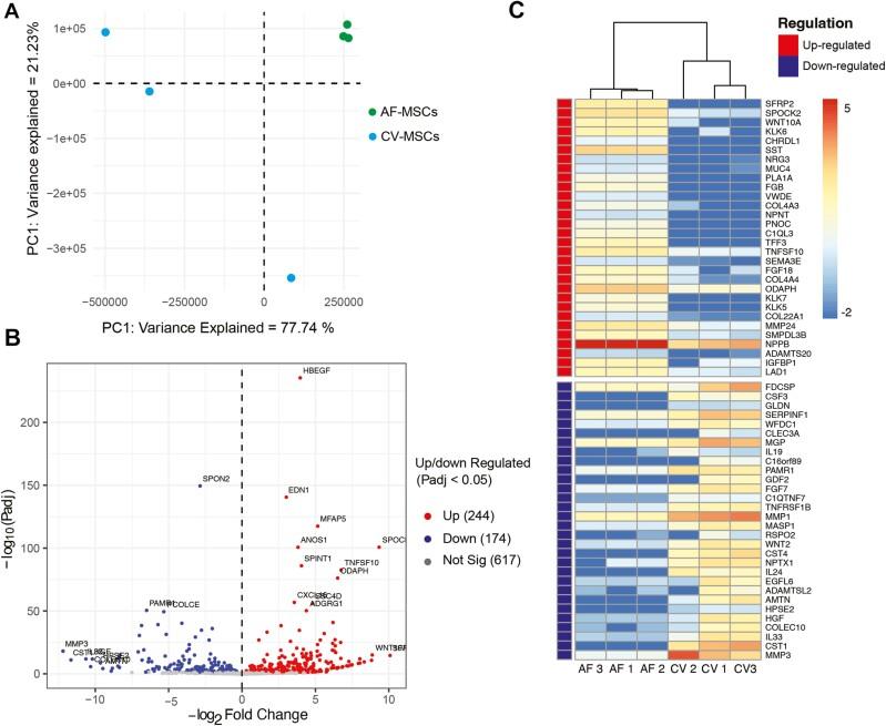
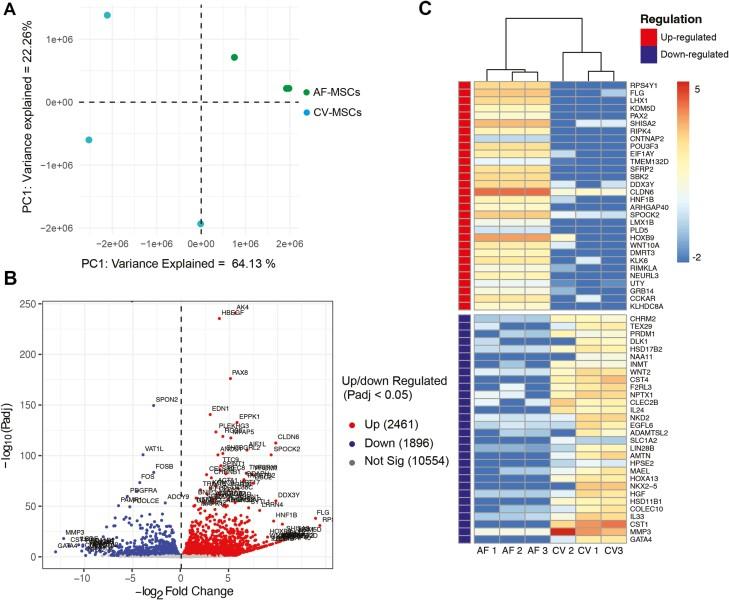
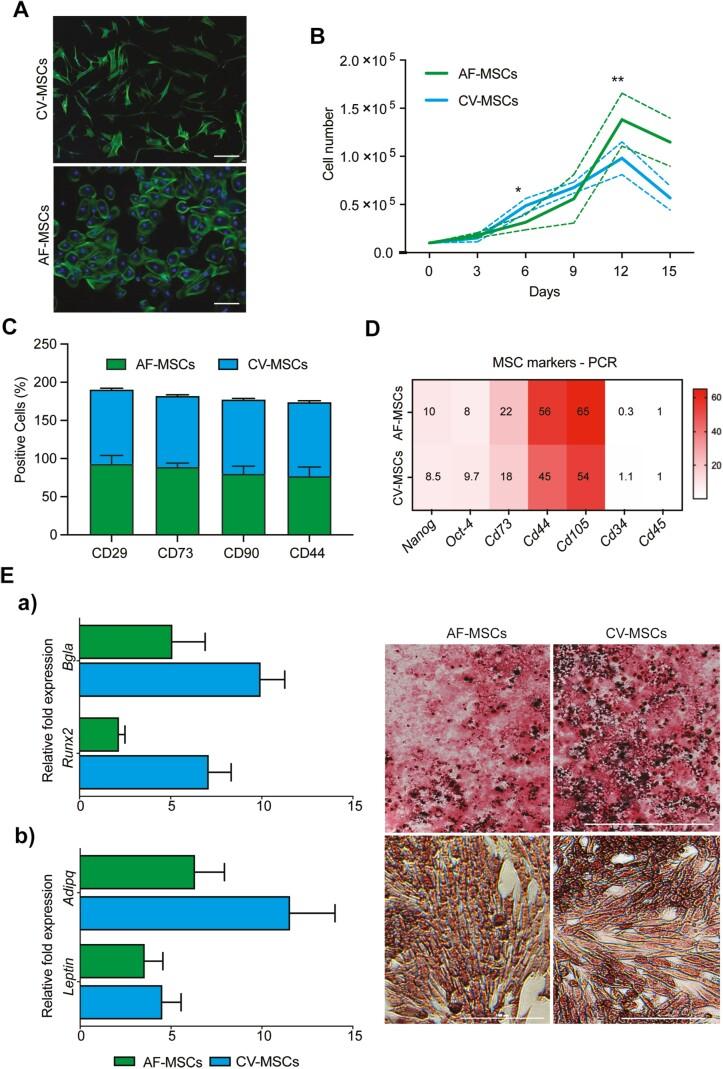
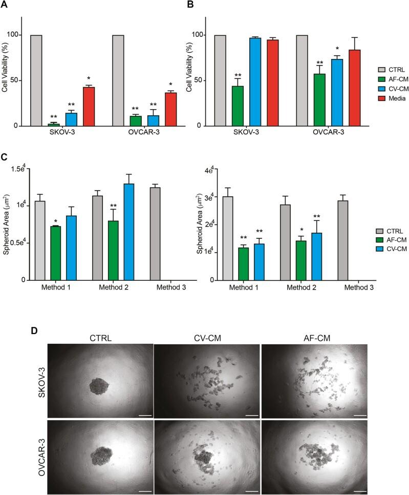
The environment created during embryogenesis contributes to reducing aberrations that drive structural malformations and tumorigenesis. In this study, we investigate the anti-cancer effect of mesenchymal stem cells (MSCs) derived from 2 different gestational tissues, the amniotic fluid (AF) and the chorionic villi (CV), with emphasis on their secretome. Transcriptomic analysis was performed on patient-derived AF- and CV-MSCs collected during prenatal diagnosis and identified both mRNAs and lncRNAs, involved in tissue homeostasis and inhibiting biological processes associated with the etiology of aggressive cancers while regulating immune pathways shown to be important in chronic disorders. Secretome enrichment analysis also identified soluble moieties involved in target cell regulation, tissue homeostasis, and cancer cell inhibition through the highlighted Wnt, TNF, and TGF-β signaling pathways. Transcriptomic data were experimentally confirmed through in vitro assays, by evaluating the anti-cancer effect of the media conditioned by AF- and CV-MSCs and the exosomes derived from them on ovarian cancer cells, revealing inhibitory effects in 2D (by reducing cell viability and inducing apoptosis) and in 3D conditions (by negatively interfering with spheroid formation). These data provide molecular insights into the potential role of gestational tissues-derived MSCs as source of anti-cancer factors, paving the way for the development of therapeutics to create a pro-regenerative environment for tissue restoration following injury, disease, or against degenerative disorders.

摘要

胚胎发生过程中形成的环境有助于减少导致结构畸形和肿瘤发生的畸变。在这项研究中,我们研究了源自两种不同妊娠组织(羊水和绒毛膜)的间充质干细胞(MSCs)的抗癌作用,重点是它们的分泌组。对产前诊断时收集的患者来源的羊水和绒毛膜 MSC 进行了转录组分析,鉴定了参与组织稳态的 mRNAs 和 lncRNAs,并抑制了与侵袭性癌症病因相关的生物学过程,同时调节了在慢性疾病中重要的免疫途径。分泌组富集分析还鉴定了通过突出的 Wnt、TNF 和 TGF-β信号通路参与靶细胞调节、组织稳态和癌细胞抑制的可溶性物质。通过评估羊水和绒毛膜 MSC 条件培养基和它们衍生的外泌体对卵巢癌细胞的抗癌作用的体外实验,证实了转录组数据,在 2D 条件下(通过降低细胞活力并诱导细胞凋亡)和 3D 条件下(通过负干扰球体形成)都具有抑制作用。这些数据为妊娠组织来源的 MSC 作为抗癌因子的来源的潜在作用提供了分子见解,为开发治疗方法创造了有利条件,以在受伤、疾病或退行性疾病后恢复组织的再生环境。

https://cdn.ncbi.nlm.nih.gov/pmc/blobs/1a92/11227973/5bce648be8bb/szae024_fig8.jpg

文献AI研究员

20分钟写一篇综述,助力文献阅读效率提升50倍。

立即体验

用中文搜PubMed

大模型驱动的PubMed中文搜索引擎

马上搜索

文档翻译

学术文献翻译模型,支持多种主流文档格式。

立即体验