Suppr超能文献

将遗传发现转化为表观遗传学:在地球和太空高辐射暴露后,确定与衰老相关的机制。

Translating genetic findings to epigenetics: identifying the mechanisms associated with aging after high-radiation exposure on earth and in space.

机构信息

Department of Biomedical Engineering, University of North Dakota, Grand Forks, ND, United States.

Department of Pathology, University of North Dakota, Grand Forks, ND, United States.

出版信息

Front Public Health. 2024 Mar 22;12:1333222. doi: 10.3389/fpubh.2024.1333222. eCollection 2024.

Abstract

PURPOSE

Exposure to radiation is a health concern within and beyond the Earth's atmosphere for aircrew and astronauts in their respective austere environments. The biological effects of radiation exposure from a multiomics standpoint are relatively unexplored and stand to shed light on tailored monitoring and treatment for those in these career fields. To establish a reference variable for genetic damage, biological age seems to be closely associated with the effect of radiation. Following a genetic-based study, this study explores the epigenetic landscape of radiation exposure along with its associative effects on aging processes.

METHODS

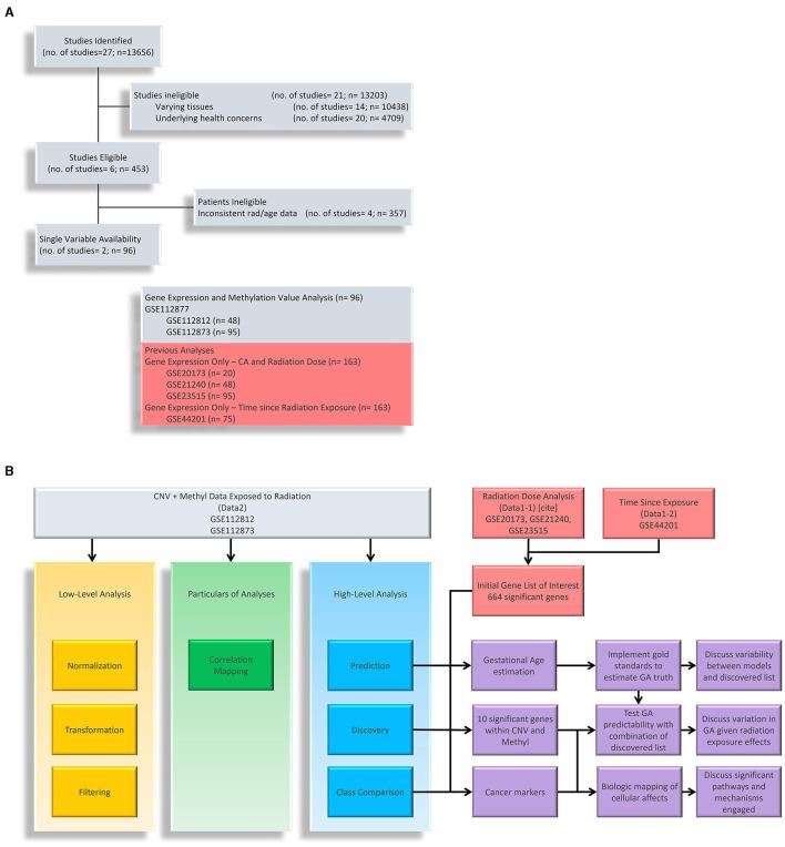
We imported the results of the genetics-based study that was a secondary analysis of five publicly available datasets (noted as Data1). The overlap of these genes with new data involving methylation data from two datasets (noted as Data2) following similar secondary analysis procedures is the basis of this study. We performed the standard statistical analysis on these datasets along with supervised and unsupervised learning to create preranked gene lists used for functional analysis in Ingenuity Pathway Analysis (IPA).

RESULTS

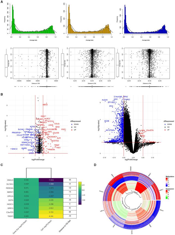
There were 664 genes of interest from Data1 and 577 genes from Data2. There were 40 statistically significant methylation probes within 500 base pairs of the gene's transcription start site and 10 probes within 100 base pairs, which are discussed in depth. IPA yielded 21 significant pathways involving metabolism, cellular development, cell death, and diseases. Compared to gold standards for gestational age, we observed relatively low error and standard deviation using newly identified biomarkers.

CONCLUSION

We have identified 17 methylated genes that exhibited particular interest and potential in future studies. This study suggests that there are common trends in oxidative stress, cell development, and metabolism that indicate an association between aging processes and the effects of ionizing radiation exposure.

摘要

目的

在地球大气层内外,机组人员和宇航员所处的恶劣环境中,辐射暴露是一个健康隐患。从多组学的角度来看,辐射暴露的生物学效应还相对未知,这有望为这些职业领域的人员提供有针对性的监测和治疗方法。为了建立遗传损伤的参考变量,生物年龄似乎与辐射的影响密切相关。在一项基于遗传学的研究之后,本研究探讨了辐射暴露的表观遗传景观及其对衰老过程的关联效应。

方法

我们导入了基于遗传学的研究结果,该研究是对五个公开可用数据集(记为 Data1)的二次分析。这些基因与涉及两个数据集(记为 Data2)的甲基化数据的新数据的重叠是本研究的基础。我们对这些数据集进行了标准的统计分析,以及监督和无监督学习,以创建用于 Ingenuity Pathway Analysis(IPA)功能分析的预排名基因列表。

结果

Data1 中有 664 个感兴趣的基因,Data2 中有 577 个基因。在基因转录起始位点的 500 个碱基对内有 40 个统计学上显著的甲基化探针,在 100 个碱基对内有 10 个探针,这些探针都进行了深入讨论。IPA 产生了 21 个涉及代谢、细胞发育、细胞死亡和疾病的显著途径。与胎龄的黄金标准相比,我们使用新鉴定的生物标志物观察到相对较低的误差和标准偏差。

结论

我们已经确定了 17 个表现出特定兴趣和潜力的甲基化基因,这些基因可能在未来的研究中具有重要意义。本研究表明,在衰老过程和电离辐射暴露的影响之间存在氧化应激、细胞发育和代谢的共同趋势。

https://cdn.ncbi.nlm.nih.gov/pmc/blobs/d27f/10995328/e60912d9d228/fpubh-12-1333222-g0001.jpg

文献AI研究员

20分钟写一篇综述,助力文献阅读效率提升50倍。

立即体验

用中文搜PubMed

大模型驱动的PubMed中文搜索引擎

马上搜索

文档翻译

学术文献翻译模型,支持多种主流文档格式。

立即体验