Suppr超能文献

建立基因组辐射年龄关联以促进太空探索有助于肺病分化研究。

Establishing a genomic radiation-age association for space exploration supplements lung disease differentiation.

机构信息

Department of Biomedical Engineering, University of North Dakota, Grand Forks, ND, United States.

Department of Pathology, University of North Dakota, Grand Forks, ND, United States.

出版信息

Front Public Health. 2023 May 11;11:1161124. doi: 10.3389/fpubh.2023.1161124. eCollection 2023.

Abstract

PURPOSE

One possible way to quantify each individual's response or damage from ionizing radiation is to estimate their accelerated biological age following exposure. Since there is currently no definitive way to know if biological age estimations are accurate, we aim to establish a rad-age association using genomics as its foundation.

METHODS

Two datasets were combined and used to empirically find the age cutoff between young and old patients. With age as both a categorical and continuous variable, two other datasets that included radiation exposure are used to test the interaction between radiation and age. The gene lists are oriented in preranked lists for both pathway and diseases analysis. Finally, these genes are used to evaluate another dataset on the clinical relevance in differentiating lung disease given ethnicity and sex using both pairwise -tests and linear models.

RESULTS

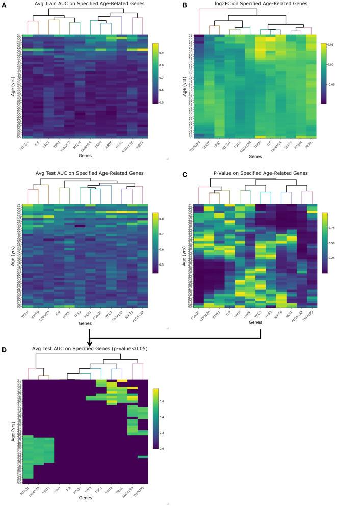
Using 12 well-known genes associated with aging, a threshold of 29-years-old was found to be the difference between young and old patients. The two interaction tests yielded 234 unique genes such that pathway analysis flagged IL-1 signaling and PRPP biosynthesis as significant with high cell proliferation diseases and carcinomas being a common trend. was the only gene with significant interaction among lung disease, ethnicity, and sex, with fold change greater than two.

CONCLUSION

The results corroborate an initial association between radiation and age, given inflammation and metabolic pathways and multiple genes emphasizing mitochondrial function, oxidation, and histone modification. Being able to tie rad-age genes to lung disease supplements future work for risk assessment following radiation exposure.

摘要

目的

量化个体受到电离辐射后的反应或损伤的一种可能方法是估算其暴露后的加速生物年龄。由于目前尚无明确方法知道生物年龄估算是否准确,我们旨在建立一个基于基因组学的 rad-age 关联。

方法

合并了两个数据集,并使用它们来经验性地确定年轻患者和老年患者之间的年龄分界点。年龄既作为分类变量又作为连续变量,另外两个包含辐射暴露的数据集用于测试辐射与年龄之间的相互作用。基因列表以途径和疾病分析的预排名列表形式排列。最后,使用这些基因评估另一个数据集,以评估在区分基于种族和性别的肺部疾病方面的临床相关性,使用配对检验和线性模型。

结果

使用 12 个与衰老相关的已知基因,发现 29 岁是年轻患者和老年患者之间的差异。两个相互作用测试产生了 234 个独特的基因,途径分析标记 IL-1 信号和 PRPP 生物合成是显著的,高细胞增殖疾病和癌是常见趋势。是唯一在肺部疾病、种族和性别之间具有显著相互作用的基因,其倍数变化大于 2。

结论

这些结果证实了辐射与年龄之间的初步关联,考虑到炎症和代谢途径以及强调线粒体功能、氧化和组蛋白修饰的多个基因。将 rad-age 基因与肺部疾病联系起来,可以为辐射暴露后的风险评估提供补充。

https://cdn.ncbi.nlm.nih.gov/pmc/blobs/7302/10213902/04feae95488d/fpubh-11-1161124-g0001.jpg

文献AI研究员

20分钟写一篇综述,助力文献阅读效率提升50倍。

立即体验

用中文搜PubMed

大模型驱动的PubMed中文搜索引擎

马上搜索

文档翻译

学术文献翻译模型,支持多种主流文档格式。

立即体验