Suppr超能文献

染色体不稳定性测量方法在机制模型中的应用综述。

A survey of chromosomal instability measures across mechanistic models.

机构信息

Carbone Cancer Center, University of Wisconsin-Madison, Madison, WI 53705.

McArdle Laboratory for Cancer Research, University of Wisconsin-Madison, Madison, WI 53705.

出版信息

Proc Natl Acad Sci U S A. 2024 Apr 16;121(16):e2309621121. doi: 10.1073/pnas.2309621121. Epub 2024 Apr 8.

Abstract

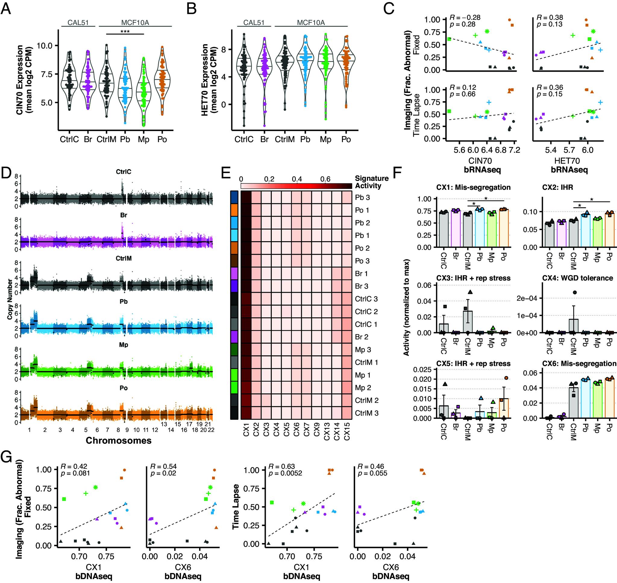
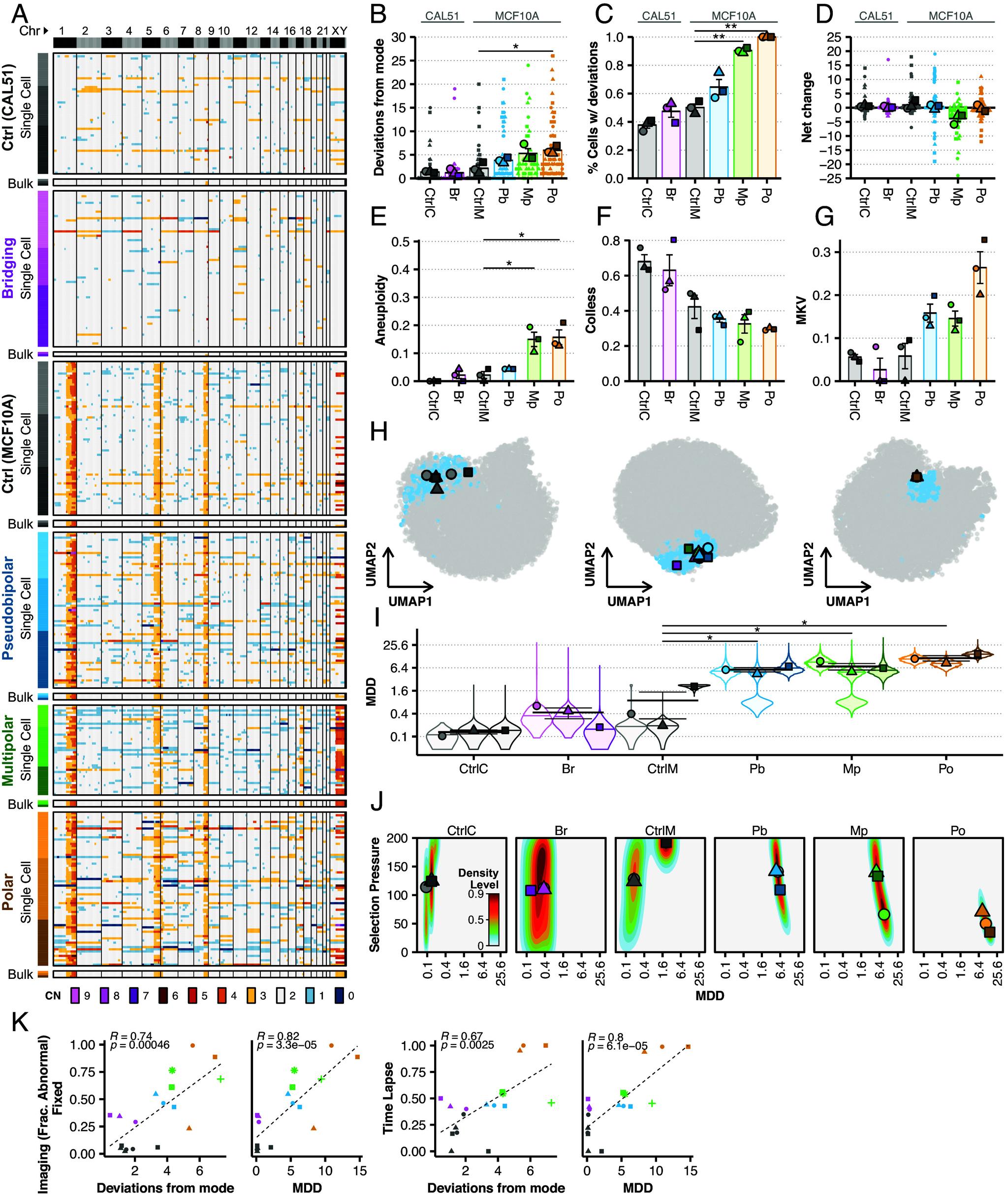
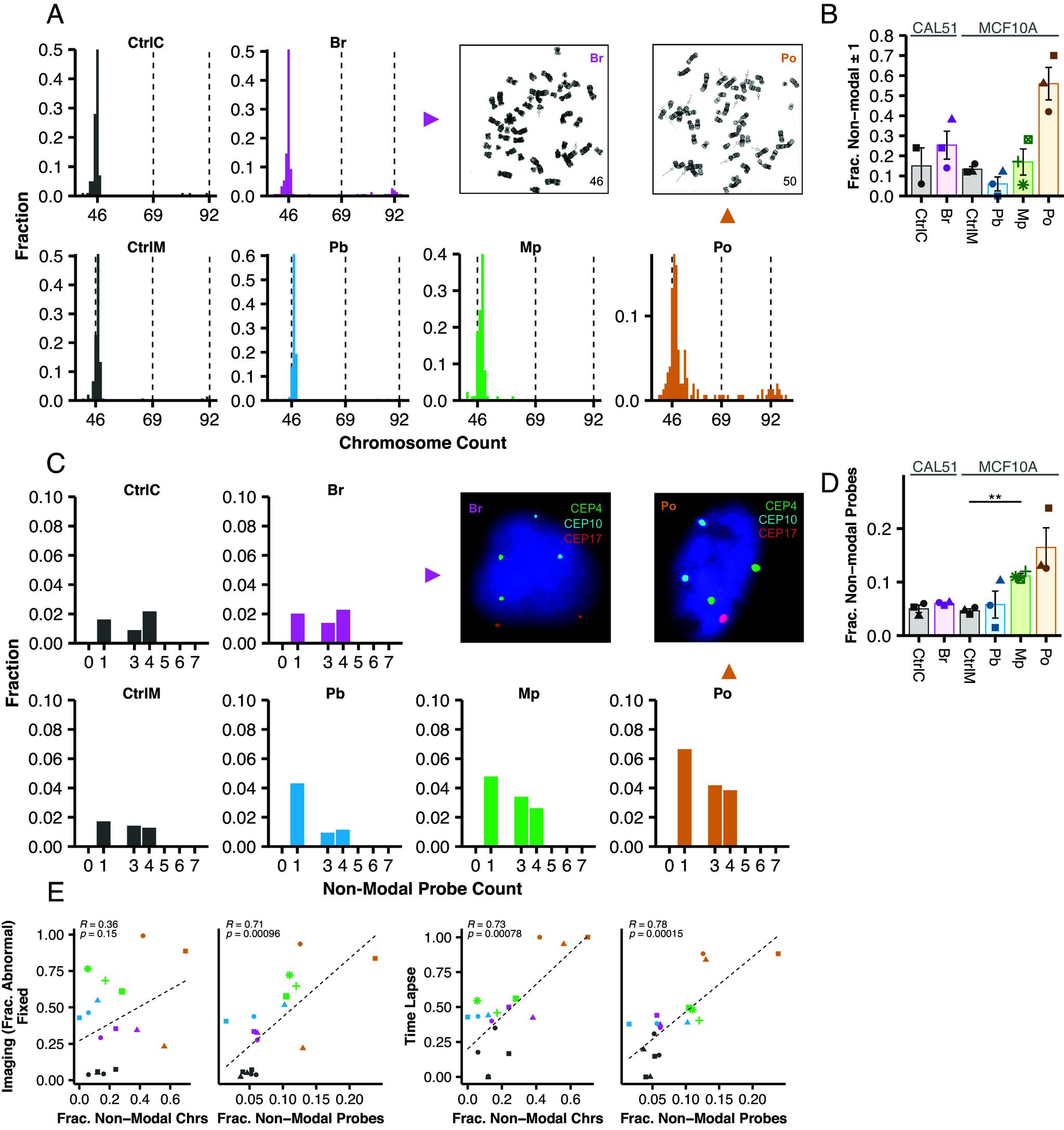
Chromosomal instability (CIN) is the persistent reshuffling of cancer karyotypes via chromosome mis-segregation during cell division. In cancer, CIN exists at varying levels that have differential effects on tumor progression. However, mis-segregation rates remain challenging to assess in human cancer despite an array of available measures. We evaluated measures of CIN by comparing quantitative methods using specific, inducible phenotypic CIN models of chromosome bridges, pseudobipolar spindles, multipolar spindles, and polar chromosomes. For each, we measured CIN fixed and timelapse fluorescence microscopy, chromosome spreads, six-centromere FISH, bulk transcriptomics, and single-cell DNA sequencing (scDNAseq). As expected, microscopy of tumor cells in live and fixed samples significantly correlated (R = 0.72; < 0.001) and sensitively detect CIN. Cytogenetics approaches include chromosome spreads and 6-centromere FISH, which also significantly correlate (R = 0.76; < 0.001) but had limited sensitivity for lower rates of CIN. Bulk genomic DNA signatures and bulk transcriptomic scores, CIN70 and HET70, did not detect CIN. By contrast, scDNAseq detects CIN with high sensitivity, and significantly correlates with imaging methods (R = 0.82; < 0.001). In summary, single-cell methods such as imaging, cytogenetics, and scDNAseq can measure CIN, with the latter being the most comprehensive method accessible to clinical samples. To facilitate the comparison of CIN rates between phenotypes and methods, we propose a standardized unit of CIN: Mis-segregations per Diploid Division. This systematic analysis of common CIN measures highlights the superiority of single-cell methods and provides guidance for measuring CIN in the clinical setting.

摘要

染色体不稳定性(CIN)是指在细胞分裂过程中染色体错误分离导致癌症核型持续重排。在癌症中,CIN 的存在水平不同,对肿瘤进展有不同的影响。然而,尽管有多种可用的方法,人类癌症中的错误分离率仍然难以评估。我们通过比较使用染色体桥、假双极纺锤体、多极纺锤体和极染色体的特定诱导表型 CIN 模型的定量方法来评估 CIN 测量方法。对于每种方法,我们使用固定和延时荧光显微镜、染色体铺片、六着丝粒 FISH、批量转录组学和单细胞 DNA 测序(scDNAseq)来测量 CIN。正如预期的那样,活细胞和固定样本的显微镜检查显著相关(R = 0.72; < 0.001),并且可以灵敏地检测 CIN。细胞遗传学方法包括染色体铺片和 6 着丝粒 FISH,它们也显著相关(R = 0.76; < 0.001),但对于较低水平的 CIN 敏感性有限。批量基因组 DNA 特征和批量转录组评分 CIN70 和 HET70 无法检测 CIN。相比之下,scDNAseq 可以灵敏地检测 CIN,并且与成像方法显著相关(R = 0.82; < 0.001)。总之,单细胞方法(如成像、细胞遗传学和 scDNAseq)可以测量 CIN,后者是最全面的方法,可用于临床样本。为了促进表型和方法之间的 CIN 率比较,我们提出了一个 CIN 的标准化单位:每二倍体分裂的错误分离数。对常见 CIN 测量方法的系统分析突出了单细胞方法的优越性,并为临床环境中测量 CIN 提供了指导。

https://cdn.ncbi.nlm.nih.gov/pmc/blobs/e1cd/11032477/ec51cf456c24/pnas.2309621121fig01.jpg

文献AI研究员

20分钟写一篇综述,助力文献阅读效率提升50倍。

立即体验

用中文搜PubMed

大模型驱动的PubMed中文搜索引擎

马上搜索

文档翻译

学术文献翻译模型,支持多种主流文档格式。

立即体验