Suppr超能文献

PTK6:肾透明细胞癌(KIRC)预后及免疫治疗反应的新兴生物标志物。

PTK6: An emerging biomarker for prognosis and immunotherapeutic response in clear cell renal carcinoma (KIRC).

作者信息

Lin Lizhen, Gong Siming, Deng Chao, Zhang Guanxiong, Wu Jing

机构信息

Department of Endocrinology, Xiangya Hospital, Central South University, Changsha, China.

Hunan Engineering Research Center for Obesity and its Metabolic Complications, Xiangya Hospital, Central South University, Changsha, China.

出版信息

Heliyon. 2024 Mar 29;10(7):e29001. doi: 10.1016/j.heliyon.2024.e29001. eCollection 2024 Apr 15.

Abstract

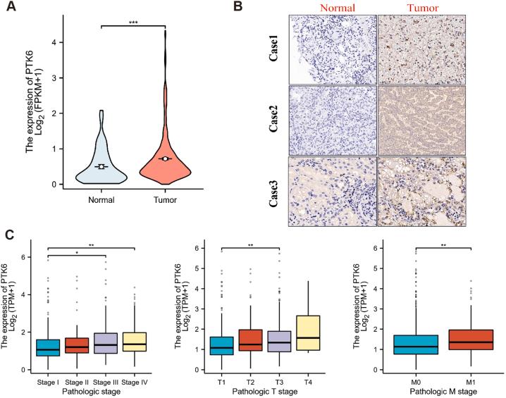
Kidney renal clear cell carcinoma (KIRC), one of the most prevalent form of kidney carcinoma, is highly aggressive cancer known for significant immune infiltration and high mortality rates. The absence of sensitivity to traditional therapy has spurred the search for new treatments. Protein Tyrosine Kinase 6 (PTK6) is implicated in promoting cancer growth, spread, and metastasis. Our review of The Cancer Genome Atlas database revealed PTK6 overexpression in KIRC, though its specific role in this cancer type was unclear. We investigated PTK6's cancer-promoting roles in KIRC using the database and confirmed our findings with patient-derived tissues. Our analysis showed that elevated PTK6 expression is linked to worse outcomes and higher levels of immune infiltration. It also correlates positively with neo-antigens (NEO) and DNA ploidy changes in KIRC. This research delves into PTK6's role in KIRC development, suggesting PTK6 as a possible biomarker for prognosis and treatment in KIRC.

摘要

肾透明细胞癌(KIRC)是最常见的肾癌形式之一,是一种侵袭性很强的癌症,以显著的免疫浸润和高死亡率而闻名。对传统疗法缺乏敏感性促使人们寻找新的治疗方法。蛋白酪氨酸激酶6(PTK6)与促进癌症生长、扩散和转移有关。我们对癌症基因组图谱数据库的回顾显示,PTK6在KIRC中过度表达,但其在这种癌症类型中的具体作用尚不清楚。我们使用该数据库研究了PTK6在KIRC中的促癌作用,并用患者来源的组织证实了我们的发现。我们的分析表明,PTK6表达升高与更差的预后和更高水平的免疫浸润有关。它还与KIRC中的新抗原(NEO)和DNA倍体变化呈正相关。这项研究深入探讨了PTK6在KIRC发展中的作用,表明PTK6可能是KIRC预后和治疗的生物标志物。

https://cdn.ncbi.nlm.nih.gov/pmc/blobs/8600/11002233/ed5b1c608eff/gr1.jpg

文献AI研究员

20分钟写一篇综述,助力文献阅读效率提升50倍。

立即体验

用中文搜PubMed

大模型驱动的PubMed中文搜索引擎

马上搜索

文档翻译

学术文献翻译模型,支持多种主流文档格式。

立即体验