Suppr超能文献

琥珀酸脱氢酶的功能缺陷通过削弱铁死亡促进透明细胞肾细胞癌的发生和发展。

Functional deficiency of succinate dehydrogenase promotes tumorigenesis and development of clear cell renal cell carcinoma through weakening of ferroptosis.

作者信息

Yang Jing, Zhou Yi, Li Yanchun, Hu Wanye, Yuan Chen, Chen Shida, Ye Gaoqi, Chen Yuzhou, Wu Yunyi, Liu Jing, Wang Ying, Du Jing, Tong Xiangmin

机构信息

Laboratory Medicine Center, Department of Clinical Laboratory, Zhejiang Provincial People's Hospital (Affiliated People's Hospital, Hangzhou Medical College), Hangzhou, Zhejiang, China.

School of Laboratory Medicine and Life Science, Wenzhou Medical University, Wenzhou, Zhejiang, China.

出版信息

Bioengineered. 2022 Apr;13(4):11187-11207. doi: 10.1080/21655979.2022.2062537.

Abstract

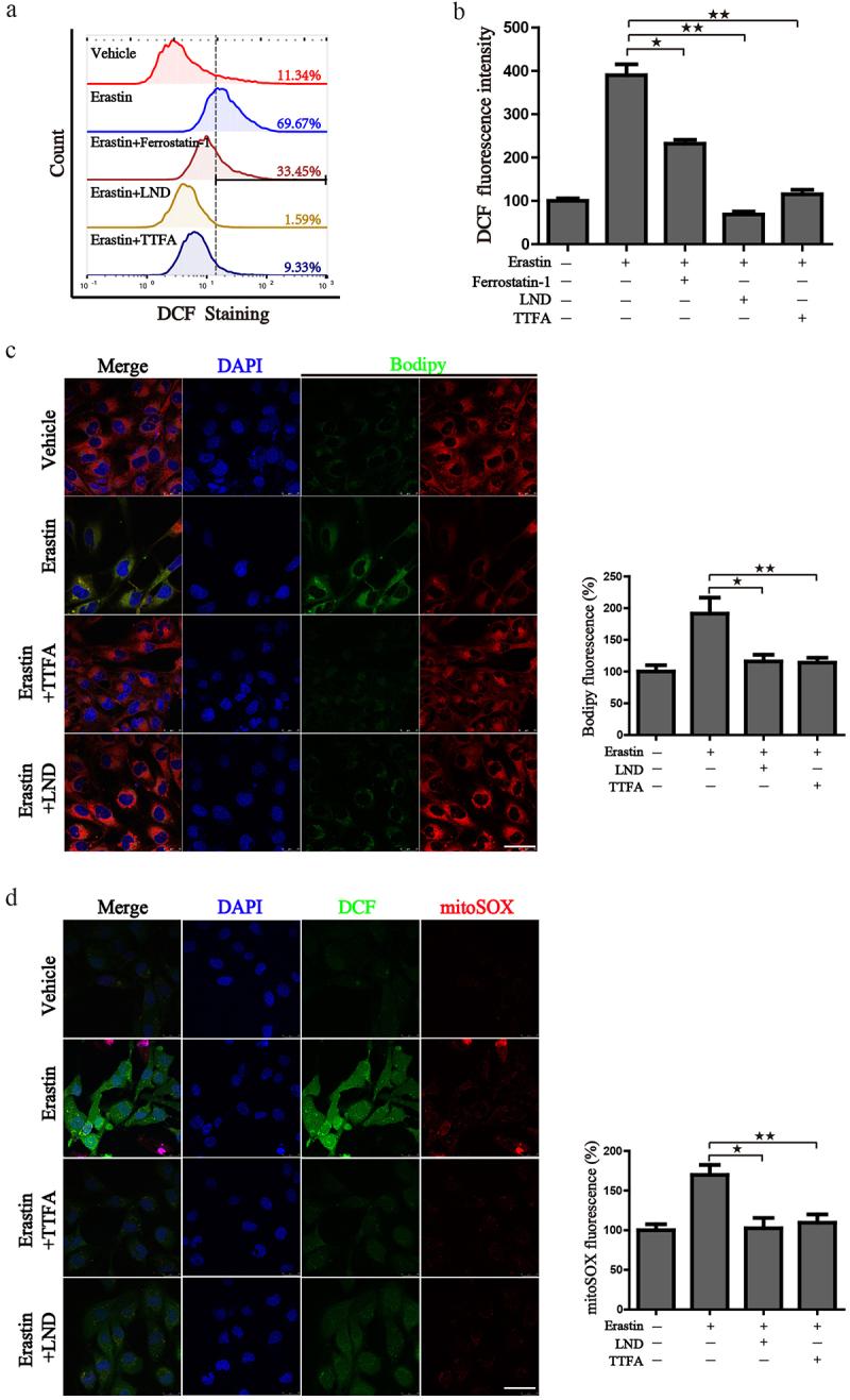
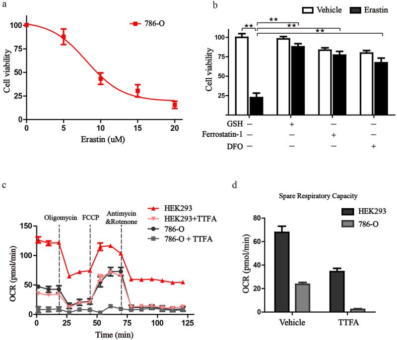
Clear cell renal cell carcinoma (ccRCC) is the most common subtype of renal carcinomas, with high mortality and poor prognoses worldwide. Succinate dehydrogenase (SDH) consists of four nuclear-encoded subunits and it is the only complex involved in both the tricarboxylic acid (TCA) cycle and oxidative phosphorylation (OXPHOS). Previous studies have shown decreased SDH activity in ccRCC. However, the role and underlying molecular mechanisms of SDH in ccRCC initiation and development remain unclear. In the present study, pan-cancer analysis of SDH gene expression was analyzed and the relationship between SDH gene expression and clinicopathological parameters was assessed using different databases. cBioPortal, UACLAN, and Tumor Immune Estimation Resource (TIMER) were subsequently utilized to analyze genetic alterations, methylation, and immune cell infiltration of SDH genes in ccRCC patients. We found SDHs were significantly downregulated in ccRCC tissues and correlated with ccRCC progression. Increased methylation and high SDH promoter mutation rates may be the cause of reduced expression of SDHs in ccRCC. Moreover, the interaction network showed that SDH genes were correlated with ferroptosis-related genes. We further demonstrated that SDH inhibition dampened oxidative phosphorylation, reduced ferroptotic events, and restored ferroptotic cell death, characterized by eliminated mitochondrial ROS levels, decreased cellular ROS and diminished peroxide accumulation. Collectively, this study provides new insights into the regulatory role of SDH in the carcinogenesis and progression of ccRCC, introducing a potential target for advanced antitumor therapy through ferroptosis.

摘要

透明细胞肾细胞癌(ccRCC)是最常见的肾癌亚型,在全球范围内死亡率高且预后较差。琥珀酸脱氢酶(SDH)由四个核编码亚基组成,是唯一同时参与三羧酸(TCA)循环和氧化磷酸化(OXPHOS)的复合体。先前的研究表明ccRCC中SDH活性降低。然而,SDH在ccRCC发生发展中的作用及潜在分子机制仍不清楚。在本研究中,利用不同数据库分析了SDH基因表达的泛癌分析,并评估了SDH基因表达与临床病理参数之间的关系。随后利用cBioPortal、UACLAN和肿瘤免疫评估资源(TIMER)分析ccRCC患者中SDH基因的基因改变、甲基化和免疫细胞浸润情况。我们发现SDH在ccRCC组织中显著下调,且与ccRCC进展相关。甲基化增加和SDH启动子高突变率可能是ccRCC中SDH表达降低的原因。此外,相互作用网络显示SDH基因与铁死亡相关基因有关。我们进一步证明,SDH抑制减弱了氧化磷酸化,减少了铁死亡事件,并恢复了铁死亡细胞死亡,其特征为线粒体ROS水平消除、细胞内ROS减少和过氧化物积累减少。总的来说,本研究为SDH在ccRCC发生发展中的调控作用提供了新见解,为通过铁死亡进行晚期抗肿瘤治疗引入了一个潜在靶点。

https://cdn.ncbi.nlm.nih.gov/pmc/blobs/0a71/9278435/52e1c45becd0/KBIE_A_2062537_UF0001_OC.jpg

文献AI研究员

20分钟写一篇综述,助力文献阅读效率提升50倍。

立即体验

用中文搜PubMed

大模型驱动的PubMed中文搜索引擎

马上搜索

文档翻译

学术文献翻译模型,支持多种主流文档格式。

立即体验