Suppr超能文献

间质干细胞衍生的细胞外囊泡在骨骼相关疾病中的作用:细胞间通讯信使和治疗工程的主角。

Mesenchymal Stem Cell-Derived Extracellular Vesicles in Bone-Related Diseases: Intercellular Communication Messengers and Therapeutic Engineering Protagonists.

机构信息

Department of Orthodontics, Nanjing Stomatological Hospital, Affiliated Hospital of Medical School, Research Institute of Stomatology, Nanjing University, Nanjing, People's Republic of China.

Medical School of Nanjing University, Nanjing, People's Republic of China.

出版信息

Int J Nanomedicine. 2024 Apr 6;19:3233-3257. doi: 10.2147/IJN.S441467. eCollection 2024.

Abstract

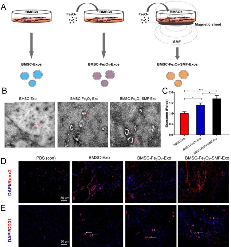
Extracellular vesicles (EVs) can deliver various bioactive molecules among cells, making them promising diagnostic and therapeutic alternatives in diseases. Mesenchymal stem cell-derived EVs (MSC-EVs) have shown therapeutic potential similar to MSCs but with drawbacks such as lower yield, reduced biological activities, off-target effects, and shorter half-lives. Improving strategies utilizing biotechniques to pretreat MSCs and enhance the properties of released EVs, as well as modifying MSC-EVs to enhance targeting abilities and achieve controlled release, shows potential for overcoming application limitations and enhancing therapeutic effects in treating bone-related diseases. This review focuses on recent advances in functionalizing MSC-EVs to treat bone-related diseases. Firstly, we underscore the significance of MSC-EVs in facilitating crosstalk between cells within the skeletal environment. Secondly, we highlight strategies of functional-modified EVs for treating bone-related diseases. We explore the pretreatment of stem cells using various biotechniques to enhance the properties of resulting EVs, as well as diverse approaches to modify MSC-EVs for targeted delivery and controlled release. Finally, we address the challenges and opportunities for further research on MSC-EVs in bone-related diseases.

摘要

细胞外囊泡 (EVs) 可以在细胞间传递各种生物活性分子,因此它们是疾病诊断和治疗的有前途的替代方法。间充质干细胞衍生的细胞外囊泡 (MSC-EVs) 具有与间充质干细胞相似的治疗潜力,但也存在一些缺点,如产量较低、生物活性降低、脱靶效应和半衰期较短。利用生物技术改进预处理间充质干细胞和增强释放的 EV 特性的策略,以及修饰 MSC-EVs 以增强靶向能力和实现控制释放,显示出克服应用限制和增强治疗骨相关疾病效果的潜力。本综述重点介绍了功能化 MSC-EVs 治疗骨相关疾病的最新进展。首先,我们强调了 MSC-EVs 在促进骨骼环境中细胞间串扰方面的重要性。其次,我们重点介绍了用于治疗骨相关疾病的功能修饰 EVs 的策略。我们探讨了使用各种生物技术预处理干细胞以增强产生的 EVs 的特性,以及修饰 MSC-EVs 进行靶向递送和控制释放的多种方法。最后,我们讨论了在骨相关疾病中进一步研究 MSC-EVs 的挑战和机遇。

https://cdn.ncbi.nlm.nih.gov/pmc/blobs/723c/11005933/d33c2cc70e4e/IJN-19-3233-g0001.jpg

文献AI研究员

20分钟写一篇综述,助力文献阅读效率提升50倍。

立即体验

用中文搜PubMed

大模型驱动的PubMed中文搜索引擎

马上搜索

文档翻译

学术文献翻译模型,支持多种主流文档格式。

立即体验