Suppr超能文献

PRPF8 介导的 hBrr2 解旋酶失调破坏了人类剪接体动力学和 5´-剪接位点选择,导致组织特异性缺陷。

PRPF8-mediated dysregulation of hBrr2 helicase disrupts human spliceosome kinetics and 5´-splice-site selection causing tissue-specific defects.

机构信息

Biosciences Institute, Newcastle University, Newcastle, UK.

Leeds Institute of Medical Research, University of Leeds, Leeds, UK.

出版信息

Nat Commun. 2024 Apr 11;15(1):3138. doi: 10.1038/s41467-024-47253-0.

Abstract

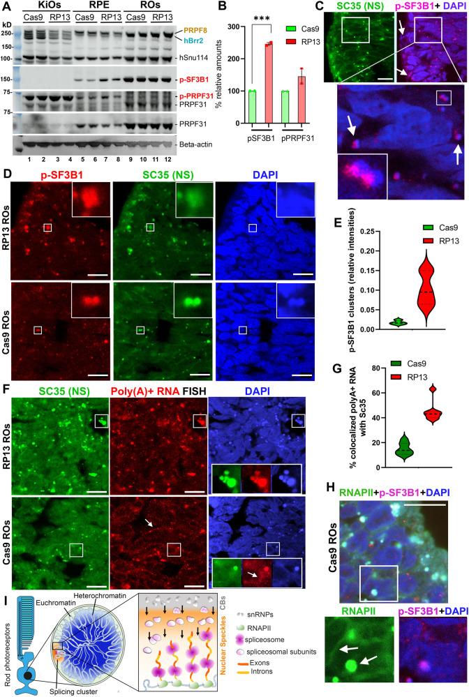
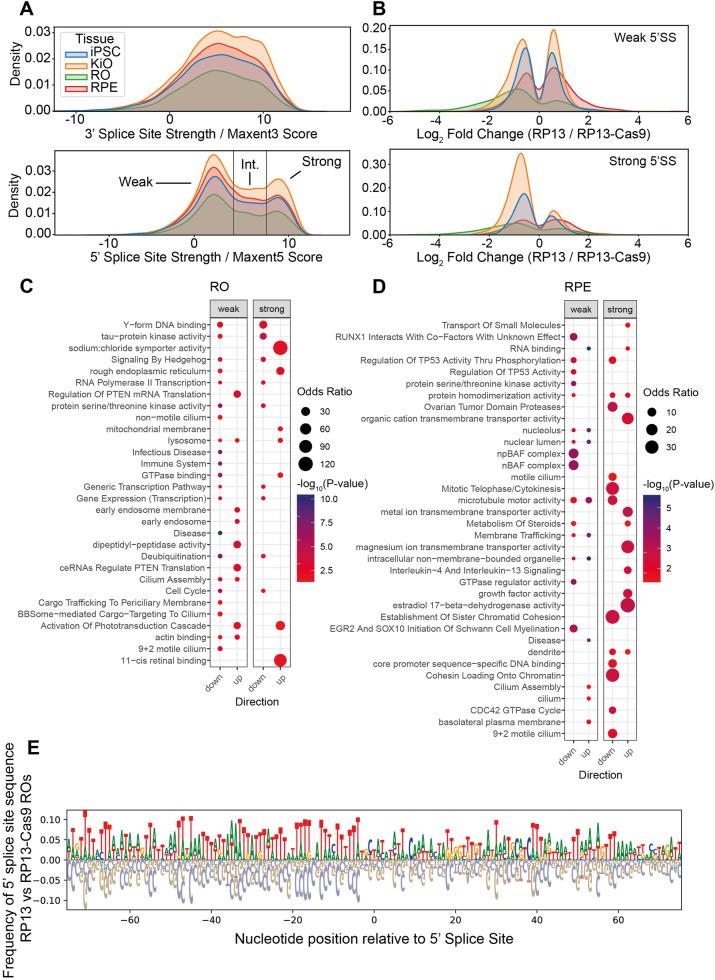
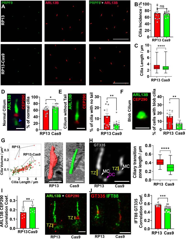
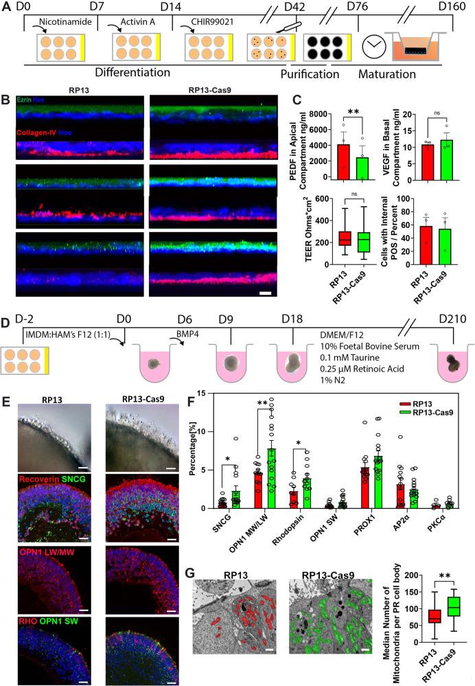
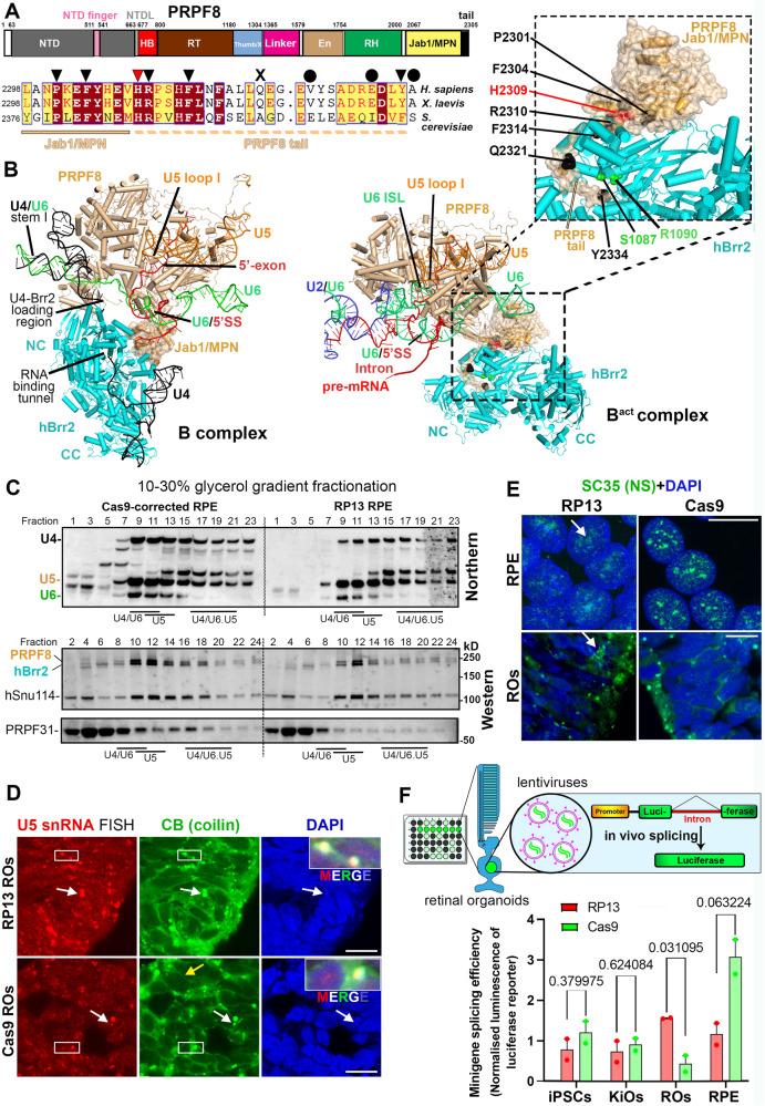
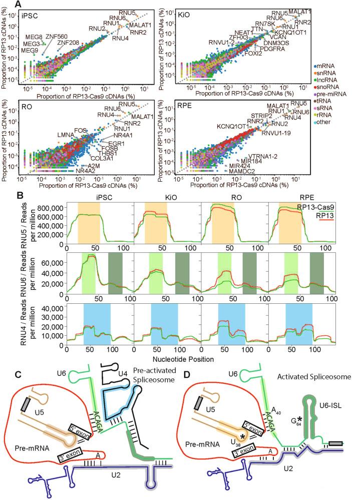
The carboxy-terminus of the spliceosomal protein PRPF8, which regulates the RNA helicase Brr2, is a hotspot for mutations causing retinitis pigmentosa-type 13, with unclear role in human splicing and tissue-specificity mechanism. We used patient induced pluripotent stem cells-derived cells, carrying the heterozygous PRPF8 c.6926 A > C (p.H2309P) mutation to demonstrate retinal-specific endophenotypes comprising photoreceptor loss, apical-basal polarity and ciliary defects. Comprehensive molecular, transcriptomic, and proteomic analyses revealed a role of the PRPF8/Brr2 regulation in 5'-splice site (5'SS) selection by spliceosomes, for which disruption impaired alternative splicing and weak/suboptimal 5'SS selection, and enhanced cryptic splicing, predominantly in ciliary and retinal-specific transcripts. Altered splicing efficiency, nuclear speckles organisation, and PRPF8 interaction with U6 snRNA, caused accumulation of active spliceosomes and poly(A)+ mRNAs in unique splicing clusters located at the nuclear periphery of photoreceptors. Collectively these elucidate the role of PRPF8/Brr2 regulatory mechanisms in splicing and the molecular basis of retinal disease, informing therapeutic approaches.

摘要

剪接体蛋白 PRPF8 的羧基末端调节 RNA 解旋酶 Brr2,是导致 13 型色素性视网膜炎的突变热点,但其在人类剪接和组织特异性机制中的作用尚不清楚。我们使用携带杂合 PRPF8 c.6926A>C(p.H2309P)突变的患者诱导多能干细胞衍生细胞,证明了视网膜特异性表型包括感光细胞丧失、顶底极性和纤毛缺陷。全面的分子、转录组和蛋白质组学分析表明,PRPF8/Brr2 调节在剪接体中的 5'剪接位点(5'SS)选择中起作用,其破坏会损害可变剪接和弱/次优 5'SS 选择,并增强隐式剪接,主要在纤毛和视网膜特异性转录本中。剪接效率的改变、核斑点的组织和 PRPF8 与 U6 snRNA 的相互作用,导致活性剪接体和多聚(A)+mRNA 在位于感光细胞核周的独特剪接簇中积累。这些结果共同阐明了 PRPF8/Brr2 调节机制在剪接和视网膜疾病分子基础中的作用,为治疗方法提供了信息。

https://cdn.ncbi.nlm.nih.gov/pmc/blobs/7281/11009313/be09b3c961e9/41467_2024_47253_Fig1_HTML.jpg

文献AI研究员

20分钟写一篇综述,助力文献阅读效率提升50倍。

立即体验

用中文搜PubMed

大模型驱动的PubMed中文搜索引擎

马上搜索

文档翻译

学术文献翻译模型,支持多种主流文档格式。

立即体验