Suppr超能文献

USP12通过稳定YAP促进胃癌进展。

USP12 facilitates gastric cancer progression via stabilizing YAP.

作者信息

Zhang Peng, Liu Dongyi, Zang Yifeng, Wang Jinqing, Liu Ziping, Zhu Jian, Li Xin, Ding Yinlu

机构信息

Department of General Surgery, The Second Hospital, Cheeloo College of Medicine, Shandong University, Jinan, 250033, Shandong, PR China.

Department of Anaesthesiology, The Second Hospital, Cheeloo College of Medicine, Shandong University, Jinan, 250033, Shandong, PR China.

出版信息

Cell Death Discov. 2024 Apr 11;10(1):174. doi: 10.1038/s41420-024-01943-2.

Abstract

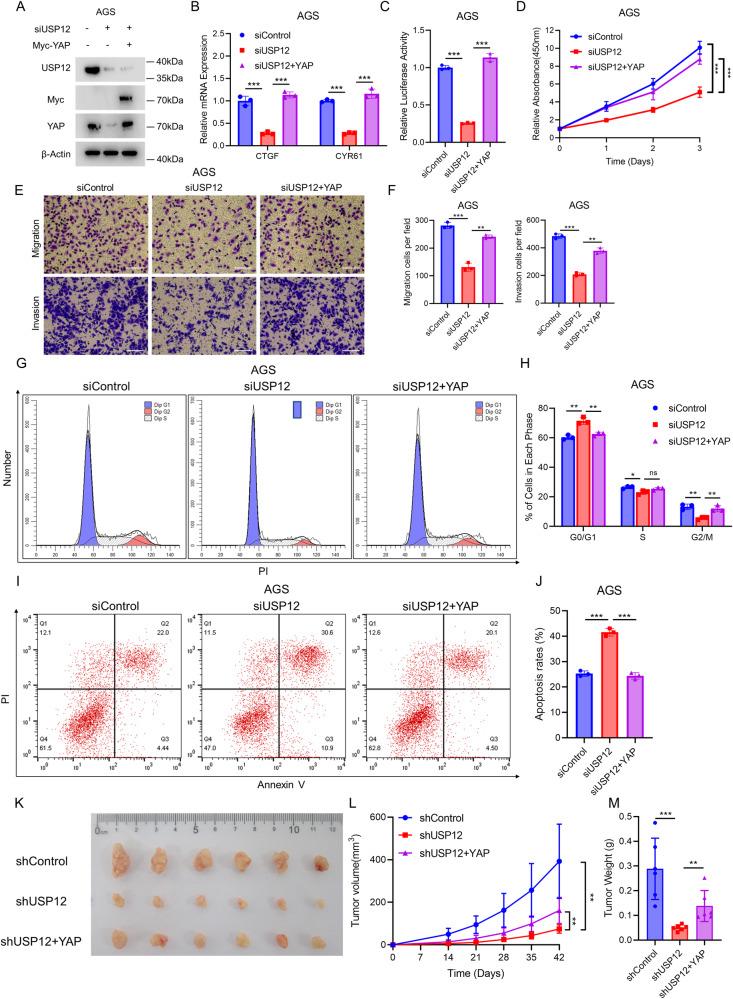
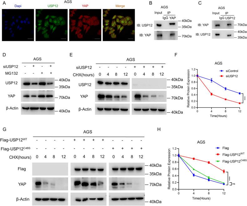
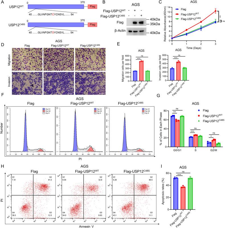
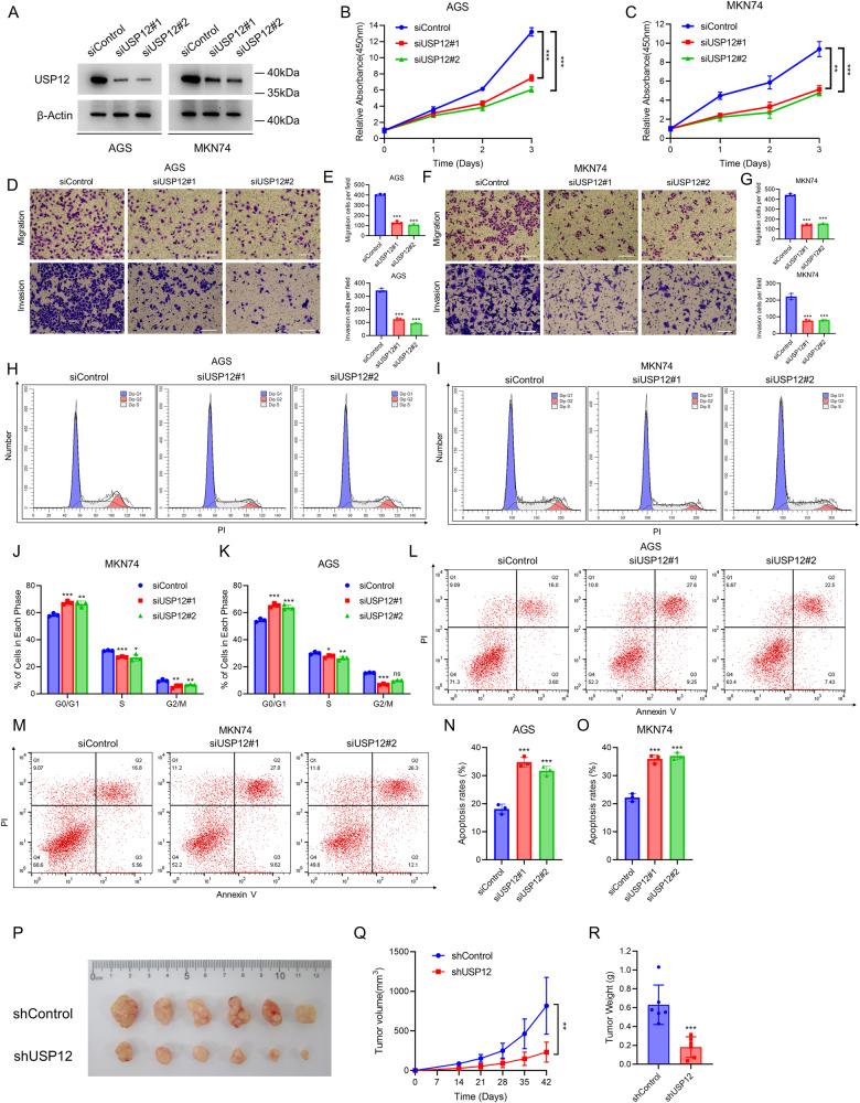
The dysregulation of Hippo signaling is a crucial factor driving the progression of gastric cancer, making the targeting of the Hippo pathway a promising therapeutic strategy. However, effective drugs targeting the Hippo/YAP axis remain unavailable. Thus, identifying potential therapeutic targets and mechanisms that inhibit the activity of the Hippo/YAP axis in gastric cancer is of paramount importance. The ubiquitination modification of the Hippo/YAP pathway plays a significant role in signaling transduction and cancer progression. In an effort to shed light on effective therapeutic targets, we conducted a screening using a deubiquitinase small interfering RNA library, leading to the identification of USP12 as an important deubiquitinase in the context of Hippo/YAP axis and the progression of gastric cancer. Our bioinformatic analysis further demonstrated a correlation between USP12 and poor survival, as well as a positive association with classical YAP target genes in gastric cancer samples. Notably, USP12 depletion was found to inhibit gastric cancer progression via the Hippo/YAP axis, whereas USP12 overexpression exhibited the opposite effect, promoting gastric cancer growth and enhancing YAP activity. Further studies through immuno-staining and immuno-precipitation assays indicated the nuclear localization of USP12 and its association with YAP to enhance YAP stability. Specifically, our findings revealed that USP12 could inhibit K48-linked poly-ubiquitination of YAP, predominantly at the K315 site. As a result, we have identified a novel regulatory mechanism involving USP12 and Hippo signaling in the progression of gastric cancer, with the potential for blockade of USP12 to materialize as a promising strategy for combating gastric cancer.

摘要

Hippo信号通路的失调是驱动胃癌进展的关键因素,使得靶向Hippo通路成为一种有前景的治疗策略。然而,针对Hippo/YAP轴的有效药物仍然缺乏。因此,识别抑制胃癌中Hippo/YAP轴活性的潜在治疗靶点和机制至关重要。Hippo/YAP通路的泛素化修饰在信号转导和癌症进展中发挥着重要作用。为了阐明有效的治疗靶点,我们使用去泛素酶小干扰RNA文库进行了筛选,结果确定USP12是Hippo/YAP轴和胃癌进展背景下的一种重要去泛素酶。我们的生物信息学分析进一步证明了USP12与较差的生存率之间的相关性,以及与胃癌样本中经典YAP靶基因的正相关。值得注意的是,发现USP12的缺失通过Hippo/YAP轴抑制胃癌进展,而USP12的过表达则表现出相反的效果,促进胃癌生长并增强YAP活性。通过免疫染色和免疫沉淀试验的进一步研究表明USP12的核定位及其与YAP的关联以增强YAP稳定性。具体而言,我们的研究结果表明USP12可以抑制YAP的K48连接的多聚泛素化,主要在K315位点。因此,我们已经确定了一种涉及USP12和Hippo信号通路在胃癌进展中的新型调控机制,阻断USP12有可能成为对抗胃癌的一种有前景的策略。

https://cdn.ncbi.nlm.nih.gov/pmc/blobs/76e7/11009230/685dcb371f18/41420_2024_1943_Fig1_HTML.jpg

文献AI研究员

20分钟写一篇综述,助力文献阅读效率提升50倍。

立即体验

用中文搜PubMed

大模型驱动的PubMed中文搜索引擎

马上搜索

文档翻译

学术文献翻译模型,支持多种主流文档格式。

立即体验