Suppr超能文献

《肾移植中 BK 多瘤病毒管理的第二届国际共识指南》。

The Second International Consensus Guidelines on the Management of BK Polyomavirus in Kidney Transplantation.

机构信息

Transplant and Immunocompromised Host Infectious Diseases Unit, Infectious Diseases Division, Massachusetts General Hospital, Harvard Medical School, Boston, MA.

Department of Nephrology and Organ Transplantation, Toulouse Rangueil University Hospital, INSERM UMR 1291, Toulouse Institute for Infectious and Inflammatory Diseases (Infinity), University Paul Sabatier, Toulouse, France.

出版信息

Transplantation. 2024 Sep 1;108(9):1834-1866. doi: 10.1097/TP.0000000000004976. Epub 2024 Apr 12.

Abstract

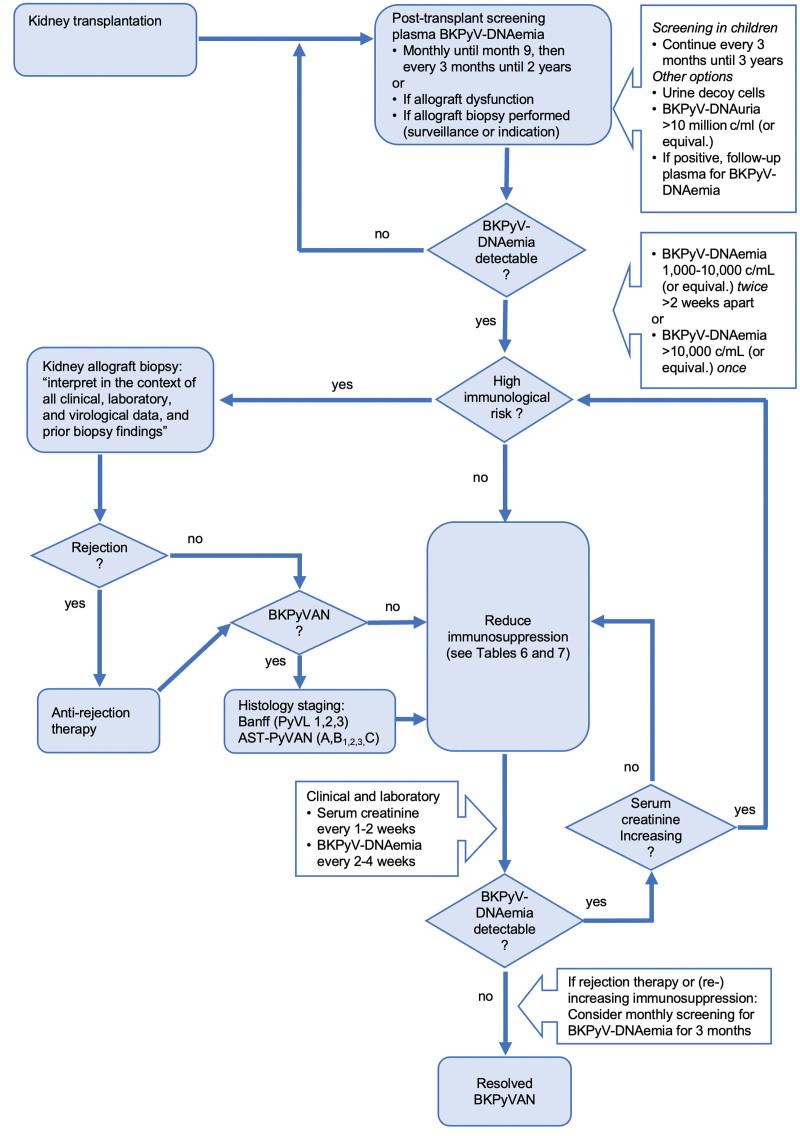
BK polyomavirus (BKPyV) remains a significant challenge after kidney transplantation. International experts reviewed current evidence and updated recommendations according to Grading of Recommendations, Assessment, Development, and Evaluations (GRADE). Risk factors for BKPyV-DNAemia and biopsy-proven BKPyV-nephropathy include recipient older age, male sex, donor BKPyV-viruria, BKPyV-seropositive donor/-seronegative recipient, tacrolimus, acute rejection, and higher steroid exposure. To facilitate early intervention with limited allograft damage, all kidney transplant recipients should be screened monthly for plasma BKPyV-DNAemia loads until month 9, then every 3 mo until 2 y posttransplant (3 y for children). In resource-limited settings, urine cytology screening at similar time points can exclude BKPyV-nephropathy, and testing for plasma BKPyV-DNAemia when decoy cells are detectable. For patients with BKPyV-DNAemia loads persisting >1000 copies/mL, or exceeding 10 000 copies/mL (or equivalent), or with biopsy-proven BKPyV-nephropathy, immunosuppression should be reduced according to predefined steps targeting antiproliferative drugs, calcineurin inhibitors, or both. In adults without graft dysfunction, kidney allograft biopsy is not required unless the immunological risk is high. For children with persisting BKPyV-DNAemia, allograft biopsy may be considered even without graft dysfunction. Allograft biopsies should be interpreted in the context of all clinical and laboratory findings, including plasma BKPyV-DNAemia. Immunohistochemistry is preferred for diagnosing biopsy-proven BKPyV-nephropathy. Routine screening using the proposed strategies is cost-effective, improves clinical outcomes and quality of life. Kidney retransplantation subsequent to BKPyV-nephropathy is feasible in otherwise eligible recipients if BKPyV-DNAemia is undetectable; routine graft nephrectomy is not recommended. Current studies do not support the usage of leflunomide, cidofovir, quinolones, or IVIGs. Patients considered for experimental treatments (antivirals, vaccines, neutralizing antibodies, and adoptive T cells) should be enrolled in clinical trials.

摘要

BK 多瘤病毒(BKPyV)在肾移植后仍然是一个重大挑战。国际专家根据推荐评估、制定与评价(GRADE)的分级,对现有证据进行了回顾并更新了建议。BKPyV-DNA 血症和经活检证实的 BKPyV 肾病的危险因素包括受者年龄较大、男性、供者 BKPyV 尿病毒载量阳性、供者 BKPyV 血清阳性/受者血清阴性、他克莫司、急性排斥反应和较高的类固醇暴露。为了通过有限的移植物损伤进行早期干预,所有肾移植受者应在第 9 个月前每月筛查一次血浆 BKPyV-DNA 血症负荷,然后每 3 个月筛查一次,直到移植后 2 年(儿童为 3 年)。在资源有限的情况下,可在相似时间点进行尿细胞学筛查以排除 BKPyV 肾病,并在出现诱饵细胞时检测血浆 BKPyV-DNA 血症。对于 BKPyV-DNA 血症负荷持续 >1000 拷贝/ml 或 >10,000 拷贝/ml(或同等水平)或经活检证实的 BKPyV 肾病的患者,应根据针对增殖抑制剂、钙调磷酸酶抑制剂或两者的预定义步骤降低免疫抑制。在没有移植物功能障碍的成人中,除非免疫风险较高,否则不需要进行肾移植活检。对于持续存在 BKPyV-DNA 血症的儿童,即使没有移植物功能障碍,也可考虑进行移植肾活检。在解释移植肾活检时,应结合所有临床和实验室发现,包括血浆 BKPyV-DNA 血症。免疫组织化学是诊断经活检证实的 BKPyV 肾病的首选方法。使用所提议的策略进行常规筛查具有成本效益,可改善临床结果和生活质量。如果 BKPyV-DNA 血症不可检测,在其他方面符合条件的受者中,BKPyV 肾病后继发肾移植是可行的;不建议常规进行移植物肾切除术。目前的研究不支持使用来氟米特、更昔洛韦、喹诺酮类药物或 IVIGs。应将考虑进行实验性治疗(抗病毒药物、疫苗、中和抗体和过继性 T 细胞)的患者纳入临床试验。

https://cdn.ncbi.nlm.nih.gov/pmc/blobs/3314/11335089/01de09abd148/tpa-108-1834-g002.jpg

文献AI研究员

20分钟写一篇综述,助力文献阅读效率提升50倍。

立即体验

用中文搜PubMed

大模型驱动的PubMed中文搜索引擎

马上搜索

文档翻译

学术文献翻译模型,支持多种主流文档格式。

立即体验