Suppr超能文献

仿生 MDSCs 膜包覆黑磷纳米片系统用于癌症的光热治疗/光动力治疗协同化疗。

Biomimetic MDSCs membrane coated black phosphorus nanosheets system for photothermal therapy/photodynamic therapy synergized chemotherapy of cancer.

机构信息

Stomatological Hospital, School of Stomatology, Southern Medical University, No 366, Jiangnan Road, Haizhu Region, Guangzhou City, China.

Department of Oral Mucosal Diseases, Guangdong Engineering Research Center of Oral Restoration and Reconstruction, Guangzhou Key Laboratory of Basic and Applied Research of Oral Regenerative Medicine, Affiliated Stomatology Hospital of Guangzhou Medical University, Guangzhou, Guangdong, 510182, China.

出版信息

J Nanobiotechnology. 2024 Apr 12;22(1):174. doi: 10.1186/s12951-024-02417-4.

Abstract

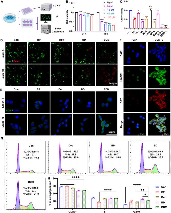
Photothermal therapy is favored by cancer researchers due to its advantages such as controllable initiation, direct killing and immune promotion. However, the low enrichment efficiency of photosensitizer in tumor site and the limited effect of single use limits the further development of photothermal therapy. Herein, a photo-responsive multifunctional nanosystem was designed for cancer therapy, in which myeloid-derived suppressor cell (MDSC) membrane vesicle encapsulated decitabine-loaded black phosphorous (BP) nanosheets (BP@ Decitabine @MDSCs, named BDM). The BDM demonstrated excellent biosafety and biochemical characteristics, providing a suitable microenvironment for cancer cell killing. First, the BDM achieves the ability to be highly enriched at tumor sites by inheriting the ability of MDSCs to actively target tumor microenvironment. And then, BP nanosheets achieves hyperthermia and induces mitochondrial damage by its photothermal and photodynamic properties, which enhancing anti-tumor immunity mediated by immunogenic cell death (ICD). Meanwhile, intra-tumoral release of decitabine induced G2/M cell cycle arrest, further promoting tumor cell apoptosis. In vivo, the BMD showed significant inhibition of tumor growth with down-regulation of PCNA expression and increased expression of high mobility group B1 (HMGB1), calreticulin (CRT) and caspase 3. Flow cytometry revealed significantly decreased infiltration of MDSCs and M2-macrophages along with an increased proportion of CD4, CD8 T cells as well as CD103 DCs, suggesting a potentiated anti-tumor immune response. In summary, BDM realizes photothermal therapy/photodynamic therapy synergized chemotherapy for cancer.

摘要

光热疗法因其可控的起始、直接杀伤和免疫促进等优点而受到癌症研究人员的青睐。然而,光敏剂在肿瘤部位的富集效率低和单次使用的效果有限限制了光热疗法的进一步发展。在此,设计了一种用于癌症治疗的光响应多功能纳米系统,其中髓系来源的抑制细胞(MDSC)膜囊封载去甲基化药物阿扎胞苷负载的黑磷(BP)纳米片(BP@阿扎胞苷@MDSCs,命名为 BDM)。BDM 表现出优异的生物安全性和生化特性,为癌细胞杀伤提供了合适的微环境。首先,BDM 通过继承 MDSC 主动靶向肿瘤微环境的能力,实现了在肿瘤部位的高富集能力。然后,BP 纳米片通过光热和光动力特性实现了高热疗,并诱导线粒体损伤,增强了免疫原性细胞死亡(ICD)介导的抗肿瘤免疫。同时,阿扎胞苷的瘤内释放诱导 G2/M 细胞周期停滞,进一步促进肿瘤细胞凋亡。在体内,BDM 表现出显著的抑制肿瘤生长作用,下调 PCNA 表达,增加高迁移率族蛋白 B1(HMGB1)、钙网蛋白(CRT)和半胱天冬酶 3 的表达。流式细胞术显示,MDSC 和 M2 巨噬细胞的浸润明显减少,同时 CD4、CD8 T 细胞和 CD103 DCs 的比例增加,表明抗肿瘤免疫反应增强。综上所述,BDM 实现了光热治疗/光动力治疗协同化疗治疗癌症。

https://cdn.ncbi.nlm.nih.gov/pmc/blobs/ad92/11015563/47b953d59cf0/12951_2024_2417_Sch1_HTML.jpg

文献AI研究员

20分钟写一篇综述,助力文献阅读效率提升50倍。

立即体验

用中文搜PubMed

大模型驱动的PubMed中文搜索引擎

马上搜索

文档翻译

学术文献翻译模型,支持多种主流文档格式。

立即体验