Suppr超能文献

神经生长因子受体限制炎症反应,促进骨关节炎关节的重塑和修复。

Nerve growth factor receptor limits inflammation to promote remodeling and repair of osteoarthritic joints.

机构信息

Department of Orthopedic Surgery, Rush University Medical Center, Chicago, IL, USA.

出版信息

Nat Commun. 2024 Apr 15;15(1):3225. doi: 10.1038/s41467-024-47633-6.

Abstract

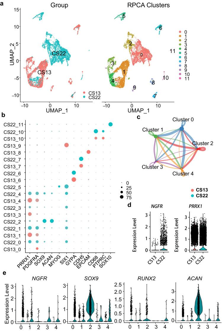
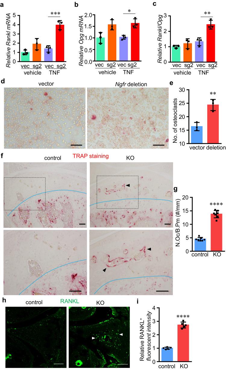
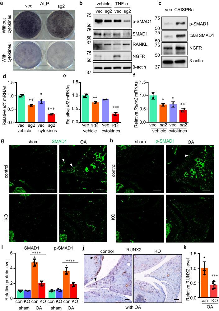
Osteoarthritis (OA) is a painful, incurable disease affecting over 500 million people. Recent clinical trials of the nerve growth factor (NGF) inhibitors in OA patients have suggested adverse effects of NGF inhibition on joint structure. Here we report that nerve growth factor receptor (NGFR) is upregulated in skeletal cells during OA and plays an essential role in the remodeling and repair of osteoarthritic joints. Specifically, NGFR is expressed in osteochondral cells but not in skeletal progenitor cells and induced by TNFα to attenuate NF-κB activation, maintaining proper BMP-SMAD1 signaling and suppressing RANKL expression in mice. NGFR deficiency hyper-activates NF-κB in murine osteoarthritic joints, which impairs bone formation and enhances bone resorption as exemplified by a reduction in subchondral bone and osteophytes. In human OA cartilage, NGFR is also negatively associated with NF-κB activation. Together, this study suggests a role of NGFR in limiting inflammation for repair of diseased skeletal tissues.

摘要

骨关节炎(OA)是一种影响超过 5 亿人的疼痛、无法治愈的疾病。最近在 OA 患者中进行的神经生长因子(NGF)抑制剂临床试验表明,NGF 抑制对关节结构有不良影响。在这里,我们报告说,在 OA 期间,神经生长因子受体(NGFR)在骨骼细胞中上调,并在骨关节炎关节的重塑和修复中发挥重要作用。具体来说,NGFR 在骨软骨细胞中表达,但不在骨骼祖细胞中表达,并被 TNFα诱导以减弱 NF-κB 激活,维持适当的 BMP-SMAD1 信号传导并抑制小鼠中 RANKL 的表达。NGFR 缺乏症会使 NF-κB 在鼠骨关节炎关节中过度激活,从而损害骨形成并增强骨吸收,例如骨下骨和骨赘减少。在人 OA 软骨中,NGFR 也与 NF-κB 激活呈负相关。总之,这项研究表明 NGFR 在限制炎症以修复患病骨骼组织方面的作用。

https://cdn.ncbi.nlm.nih.gov/pmc/blobs/c587/11018862/1360252735de/41467_2024_47633_Fig1_HTML.jpg

文献AI研究员

20分钟写一篇综述,助力文献阅读效率提升50倍。

立即体验

用中文搜PubMed

大模型驱动的PubMed中文搜索引擎

马上搜索

文档翻译

学术文献翻译模型,支持多种主流文档格式。

立即体验