Suppr超能文献

细胞骨架重排先于脂肪生成过程中的核仁重塑。

Cytoskeletal rearrangement precedes nucleolar remodeling during adipogenesis.

机构信息

Department of Molecular Medicine, Institute of Basic Medical Sciences, Faculty of Medicine, University of Oslo, Blindern, PO Box 1112, 0317, Oslo, Norway.

Department of Molecular and Cellular Biology, Baylor College of Medicine, Houston, TX, 77030, USA.

出版信息

Commun Biol. 2024 Apr 15;7(1):458. doi: 10.1038/s42003-024-06153-1.

Abstract

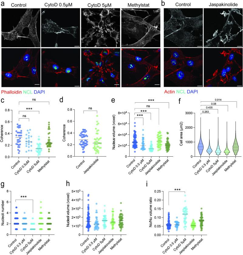
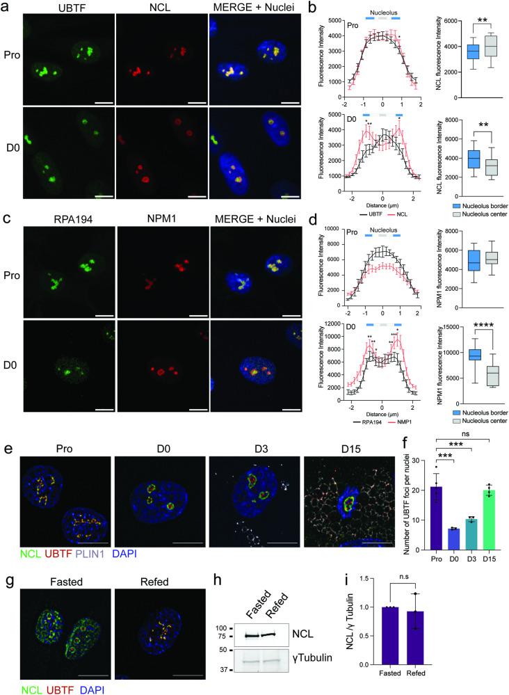
Differentiation of adipose progenitor cells into mature adipocytes entails a dramatic reorganization of the cellular architecture to accommodate lipid storage into cytoplasmic lipid droplets. Lipid droplets occupy most of the adipocyte volume, compressing the nucleus beneath the plasma membrane. How this cellular remodeling affects sub-nuclear structure, including size and number of nucleoli, remains unclear. We describe the morphological remodeling of the nucleus and the nucleolus during in vitro adipogenic differentiation of primary human adipose stem cells. We find that cell cycle arrest elicits a remodeling of nucleolar structure which correlates with a decrease in protein synthesis. Strikingly, triggering cytoskeletal rearrangements mimics the nucleolar remodeling observed during adipogenesis. Our results point to nucleolar remodeling as an active, mechano-regulated mechanism during adipogenic differentiation and demonstrate a key role of the actin cytoskeleton in defining nuclear and nucleolar architecture in differentiating human adipose stem cells.

摘要

脂肪祖细胞分化为成熟脂肪细胞需要细胞结构的剧烈重组,以适应细胞质脂滴中的脂质储存。脂滴占据了脂肪细胞体积的大部分,将细胞核挤压在质膜下方。这种细胞重塑如何影响亚核结构,包括核仁的大小和数量,尚不清楚。我们描述了原代人脂肪干细胞体外成脂分化过程中细胞核和核仁的形态重塑。我们发现细胞周期停滞引发核仁结构的重塑,这与蛋白质合成的减少相关。引人注目的是,触发细胞骨架重排模拟了在脂肪生成过程中观察到的核仁重塑。我们的结果表明核仁重塑是成脂分化过程中的一种主动的、机械调节机制,并证明了肌动蛋白细胞骨架在定义分化的人脂肪干细胞的核和核仁结构中的关键作用。

https://cdn.ncbi.nlm.nih.gov/pmc/blobs/2d29/11018602/5cbbfab02c77/42003_2024_6153_Fig1_HTML.jpg

文献AI研究员

20分钟写一篇综述,助力文献阅读效率提升50倍。

立即体验

用中文搜PubMed

大模型驱动的PubMed中文搜索引擎

马上搜索

文档翻译

学术文献翻译模型,支持多种主流文档格式。

立即体验