Suppr超能文献

血管拟态作为黑色素瘤脑转移的促进因素。

Vascular mimicry as a facilitator of melanoma brain metastasis.

机构信息

Department of Medicine, Section of Medical Oncology, Yale University School of Medicine, 333 Cedar Street, SHM234E, New Haven, CT, 06520, USA.

Biotech Research and Innovation Centre (BRIC), Faculty of Health and Medical Sciences, University of Copenhagen, 2200, Copenhagen, Denmark.

出版信息

Cell Mol Life Sci. 2024 Apr 18;81(1):188. doi: 10.1007/s00018-024-05217-z.

Abstract

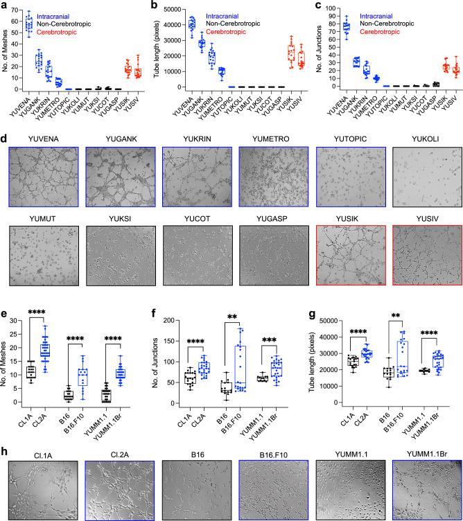
Melanoma has the highest propensity among solid tumors to metastasize to the brain. Melanoma brain metastases (MBM) are a leading cause of death in melanoma and affect 40-60% of patients with late-stage disease. Therefore, uncovering the molecular mechanisms behind MBM is necessary to enhance therapeutic interventions. Vascular mimicry (VM) is a form of neovascularization linked to invasion, increased risk of metastasis, and poor prognosis in many tumor types, but its significance in MBM remains poorly understood. We found that VM density is elevated in MBM compared to paired extracranial specimens and is associated with tumor volume and CNS edema. In addition, our studies indicate a relevant role of YAP and TAZ, two transcriptional co-factors scarcely studied in melanoma, in tumor cell-vasculogenesis and in brain metastasis. We recently demonstrated activation of the Hippo tumor suppressor pathway and increased degradation of its downstream targets YAP and TAZ in a metastasis impaired cell line model. In the current study we establish the utility of anti-YAP/TAZ therapy in mouse models of metastatic melanoma whereby treatment effectively inhibits VM and prolongs survival of mice with MBM. The data presented herein suggest that VM may be an important and targetable mechanism in melanoma and that VM inhibition might be useful for treating MBM, an area of high unmet clinical need, thus having important implications for future treatment regimens for these patients.

摘要

黑色素瘤是实体瘤中最易转移到大脑的肿瘤。黑色素瘤脑转移(MBM)是黑色素瘤患者死亡的主要原因,影响 40-60%的晚期患者。因此,揭示 MBM 背后的分子机制对于增强治疗干预至关重要。血管模拟(VM)是一种与侵袭、转移风险增加和许多肿瘤类型预后不良相关的新生血管形成形式,但它在 MBM 中的意义仍知之甚少。我们发现,与配对的颅外标本相比,MBM 中的 VM 密度升高,并且与肿瘤体积和 CNS 水肿相关。此外,我们的研究表明,YAP 和 TAZ 这两种在黑色素瘤中研究甚少的转录共因子,在肿瘤细胞血管生成和脑转移中具有相关作用。我们最近证明了 Hippo 肿瘤抑制途径在转移受损细胞系模型中的激活以及其下游靶标 YAP 和 TAZ 的降解增加。在本研究中,我们在转移性黑色素瘤的小鼠模型中建立了抗 YAP/TAZ 治疗的有效性,其中治疗可有效抑制 VM 并延长 MBM 小鼠的存活时间。本文提供的数据表明,VM 可能是黑色素瘤中一个重要的可靶向机制,VM 抑制可能对治疗 MBM 有用,而 MBM 是一个高度未满足的临床需求领域,因此对这些患者的未来治疗方案具有重要意义。

https://cdn.ncbi.nlm.nih.gov/pmc/blobs/4c01/11072950/19f5dbc552c5/18_2024_5217_Fig1_HTML.jpg

文献AI研究员

20分钟写一篇综述,助力文献阅读效率提升50倍。

立即体验

用中文搜PubMed

大模型驱动的PubMed中文搜索引擎

马上搜索

文档翻译

学术文献翻译模型,支持多种主流文档格式。

立即体验