Suppr超能文献

中性粒细胞胞外陷阱通过激活 cGAS-STING 通路调控外科性脑损伤。

Neutrophil Extracellular Traps Regulate Surgical Brain Injury by Activating the cGAS-STING Pathway.

机构信息

Clinical College of Neurology, Neurosurgery and Neurorehabilitation, Tianjin Medical University, Tianjin, 300070, China.

Tianjin Key Laboratory of Cerebral Vascular and Neurodegenerative Diseases, Tianjin Neurosurgical Institute, Tianjin Huanhu Hospital, Tianjin, 300350, China.

出版信息

Cell Mol Neurobiol. 2024 Apr 18;44(1):36. doi: 10.1007/s10571-024-01470-9.

Abstract

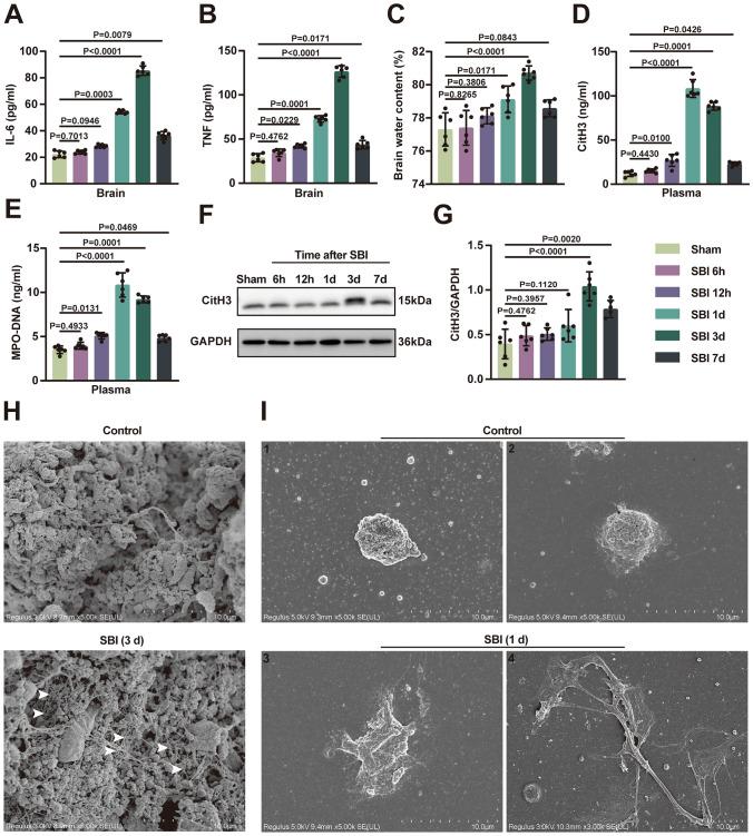
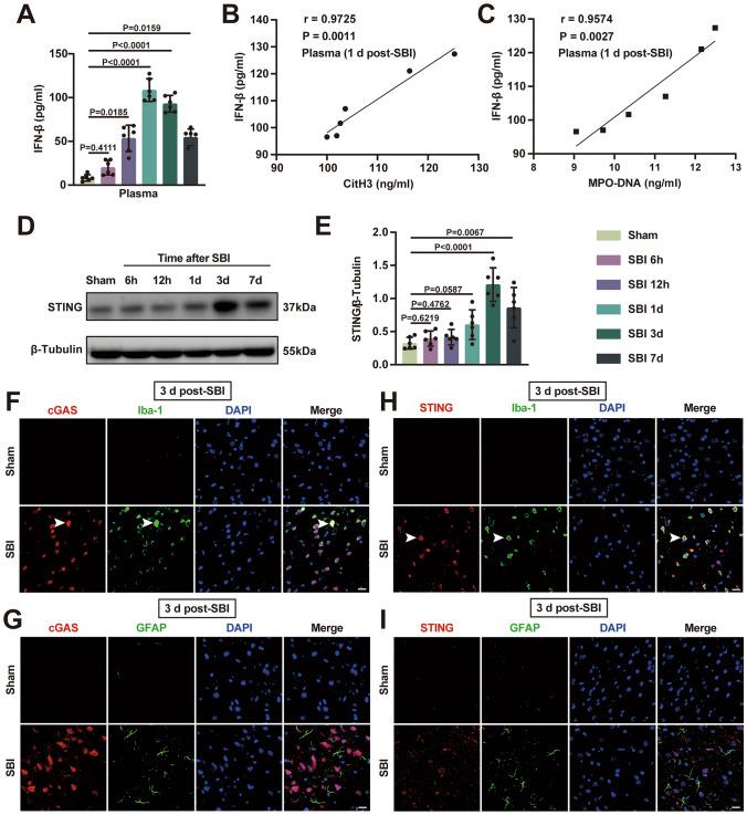
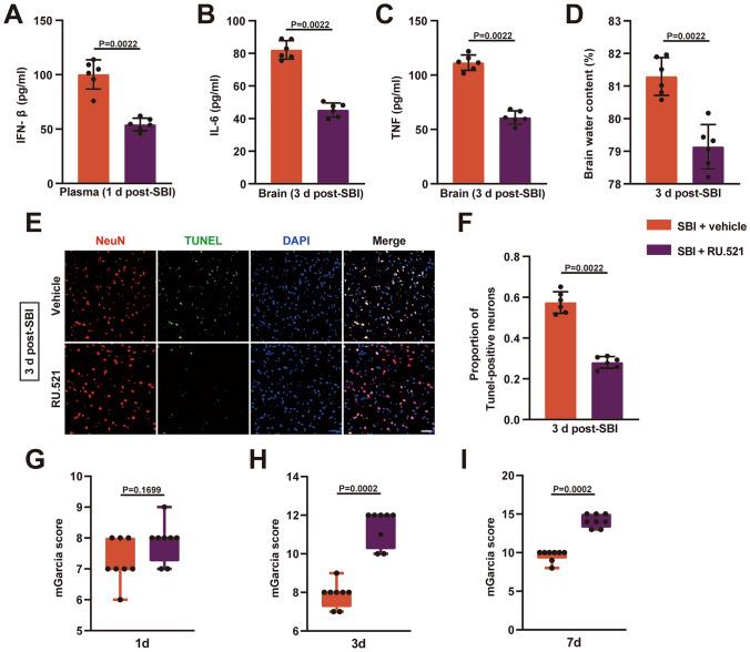
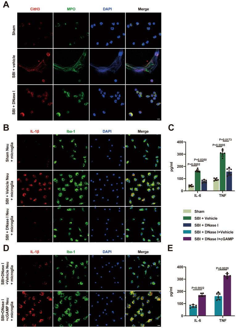
Surgical brain injury (SBI), induced by neurosurgical procedures or instruments, has not attracted adequate attention. The pathophysiological process of SBI remains sparse compared to that of other central nervous system diseases thus far. Therefore, novel and effective therapies for SBI are urgently needed. In this study, we found that neutrophil extracellular traps (NETs) were present in the circulation and brain tissues of rats after SBI, which promoted neuroinflammation, cerebral edema, neuronal cell death, and aggravated neurological dysfunction. Inhibition of NETs formation by peptidylarginine deiminase (PAD) inhibitor or disruption of NETs with deoxyribonuclease I (DNase I) attenuated SBI-induced damages and improved the recovery of neurological function. We show that SBI triggered the activation of cyclic guanosine monophosphate-adenosine monophosphate synthase stimulator of interferon genes (cGAS-STING), and that inhibition of the cGAS-STING pathway could be beneficial. It is worth noting that DNase I markedly suppressed the activation of cGAS-STING, which was reversed by the cGAS product cyclic guanosine monophosphate-adenosine monophosphate (cGMP-AMP, cGAMP). Furthermore, the neuroprotective effect of DNase I in SBI was also abolished by cGAMP. NETs may participate in the pathophysiological regulation of SBI by acting through the cGAS-STING pathway. We also found that high-dose vitamin C administration could effectively inhibit the formation of NETs post-SBI. Thus, targeting NETs may provide a novel therapeutic strategy for SBI treatment, and high-dose vitamin C intervention may be a promising translational therapy with an excellent safety profile and low cost.

摘要

手术性脑损伤(SBI)是由神经外科手术或器械引起的,但尚未引起足够的重视。与其他中枢神经系统疾病相比,SBI 的病理生理过程至今仍知之甚少。因此,迫切需要针对 SBI 的新型有效治疗方法。在本研究中,我们发现 SBI 后大鼠的循环和脑组织中存在中性粒细胞胞外诱捕网(NETs),这促进了神经炎症、脑水肿、神经元细胞死亡,并加重了神经功能障碍。通过肽基精氨酸脱亚氨酶(PAD)抑制剂抑制 NETs 的形成或用脱氧核糖核酸酶 I(DNase I)破坏 NETs,可减轻 SBI 引起的损伤并改善神经功能的恢复。我们表明,SBI 触发了环鸟苷酸-腺苷酸合酶干扰素基因刺激物(cGAS-STING)的激活,而抑制 cGAS-STING 途径可能有益。值得注意的是,DNase I 显著抑制了 cGAS-STING 的激活,而 cGAS 产物环鸟苷酸-腺苷酸(cGMP-AMP,cGAMP)则逆转了这一作用。此外,DNase I 在 SBI 中的神经保护作用也被 cGAMP 所消除。NETs 可能通过 cGAS-STING 途径参与 SBI 的病理生理调节。我们还发现,SBI 后大剂量维生素 C 给药可有效抑制 NETs 的形成。因此,针对 NETs 可能为 SBI 的治疗提供一种新的治疗策略,而大剂量维生素 C 干预可能是一种具有良好安全性和低成本的有前途的转化治疗方法。

https://cdn.ncbi.nlm.nih.gov/pmc/blobs/f092/11407184/5fb762d6f8c1/10571_2024_1470_Fig1_HTML.jpg

文献AI研究员

20分钟写一篇综述,助力文献阅读效率提升50倍。

立即体验

用中文搜PubMed

大模型驱动的PubMed中文搜索引擎

马上搜索

文档翻译

学术文献翻译模型,支持多种主流文档格式。

立即体验