Suppr超能文献

MEMO1 结合铁并调节癌细胞中的铁稳态。

MEMO1 binds iron and modulates iron homeostasis in cancer cells.

机构信息

Department of Biochemistry, Microbiology and Immunology, University of Saskatchewan, Saskatoon, Canada.

Protein Characterization and Crystallization Facility, University of Saskatchewan, Saskatoon, Canada.

出版信息

Elife. 2024 Apr 19;13:e86354. doi: 10.7554/eLife.86354.

Abstract

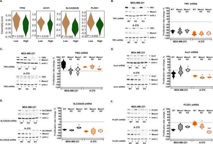
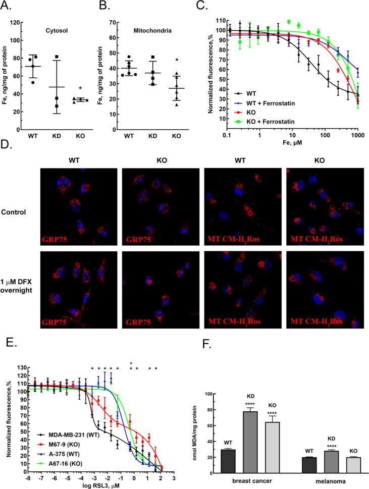
Mediator of ERBB2-driven cell motility 1 (MEMO1) is an evolutionary conserved protein implicated in many biological processes; however, its primary molecular function remains unknown. Importantly, MEMO1 is overexpressed in many types of cancer and was shown to modulate breast cancer metastasis through altered cell motility. To better understand the function of MEMO1 in cancer cells, we analyzed genetic interactions of MEMO1 using gene essentiality data from 1028 cancer cell lines and found multiple iron-related genes exhibiting genetic relationships with MEMO1. We experimentally confirmed several interactions between MEMO1 and iron-related proteins in living cells, most notably, transferrin receptor 2 (2), mitoferrin-2 (), and the global iron response regulator IRP1 (). These interactions indicate that cells with high-MEMO1 expression levels are hypersensitive to the disruptions in iron distribution. Our data also indicate that MEMO1 is involved in ferroptosis and is linked to iron supply to mitochondria. We have found that purified MEMO1 binds iron with high affinity under redox conditions mimicking intracellular environment and solved MEMO1 structures in complex with iron and copper. Our work reveals that the iron coordination mode in MEMO1 is very similar to that of iron-containing extradiol dioxygenases, which also display a similar structural fold. We conclude that MEMO1 is an iron-binding protein that modulates iron homeostasis in cancer cells.

摘要

细胞运动 1 (MEMO1)的 ERBB2 驱动介质是一种进化上保守的蛋白质,涉及许多生物学过程;然而,其主要分子功能仍不清楚。重要的是,MEMO1 在许多类型的癌症中过表达,并通过改变细胞运动来调节乳腺癌转移。为了更好地理解 MEMO1 在癌细胞中的功能,我们使用来自 1028 种癌细胞系的基因必需性数据分析了 MEMO1 的遗传相互作用,发现多个与铁相关的基因与 MEMO1 表现出遗传关系。我们在活细胞中实验性地证实了 MEMO1 与铁相关蛋白之间的几个相互作用,最显著的是转铁蛋白受体 2(2)、线粒体铁蛋白 2()和全局铁反应调节剂 IRP1()。这些相互作用表明,高 MEMO1 表达水平的细胞对铁分布的破坏更为敏感。我们的数据还表明,MEMO1 参与铁死亡,并与线粒体的铁供应有关。我们发现,在模拟细胞内环境的氧化还原条件下,纯化的 MEMO1 以高亲和力结合铁,并解决了 MEMO1 与铁和铜结合的结构。我们的工作表明,MEMO1 中的铁配位模式与含铁的邻二醇加氧酶非常相似,它们也显示出相似的结构折叠。我们得出结论,MEMO1 是一种铁结合蛋白,可调节癌细胞中的铁平衡。

https://cdn.ncbi.nlm.nih.gov/pmc/blobs/377d/11081632/42d561db61d5/elife-86354-fig1.jpg

文献AI研究员

20分钟写一篇综述,助力文献阅读效率提升50倍。

立即体验

用中文搜PubMed

大模型驱动的PubMed中文搜索引擎

马上搜索

文档翻译

学术文献翻译模型,支持多种主流文档格式。

立即体验