Suppr超能文献

用于统一动力学、抑制数据库开发及机制研究的通用糖基转移酶连续测定法:以ST3GAL1、C1GALT1和FUT1为例

Universal Glycosyltransferase Continuous Assay for Uniform Kinetics and Inhibition Database Development and Mechanistic Studies Illustrated on ST3GAL1, C1GALT1, and FUT1.

作者信息

Nashed Abdullateef, Naidoo Kevin J

机构信息

Scientific Computing Research Unit, University of Cape Town, PD Hahn Building, Rondebosch 7701, South Africa.

Department of Chemistry, University of Cape Town, PD Hahn Building, Rondebosch 7701, South Africa.

出版信息

ACS Omega. 2024 Apr 5;9(15):17518-17532. doi: 10.1021/acsomega.4c00485. eCollection 2024 Apr 16.

Abstract

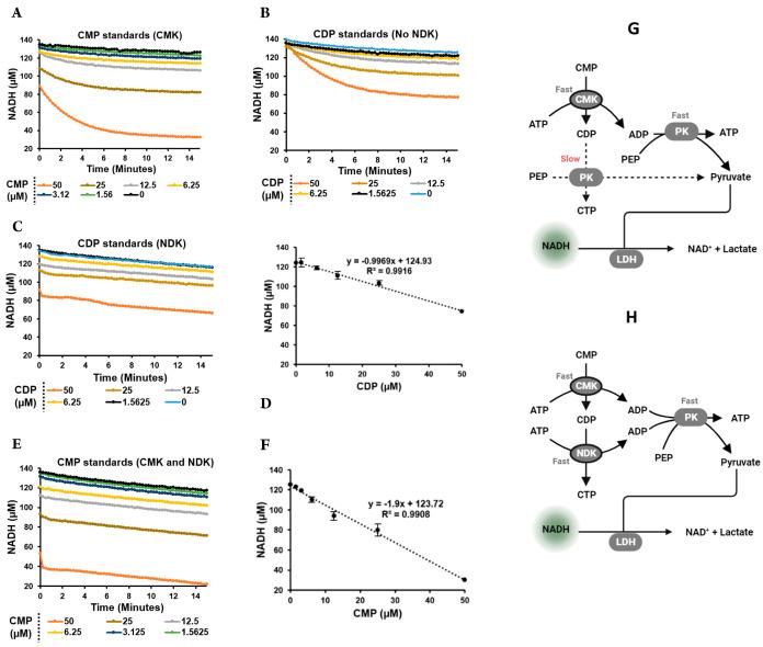
Chemical systems glycobiology requires experimental and computational tools to make possible big data analytics benefiting genomics and proteomics. The impediment to tool development is that the nature of glycan construction and mutation is not template driven but rests on cooperative glycosyltransferase (GT) catalytic synthesis. What is needed is the collation of kinetics and inhibition data in a standardized form to make possible analytics of glycan and glycoconjugate synthesis, mechanism extraction, and pattern recognition. Currently, kinetics assays in use for GTs are not universal in processing nucleoside phosphate UDP, GDP, and CMP donor-based glycosylation reactions due to limitations in accuracy and large substrate volume requirements. Here we present a universal glycosyltransferase continuous (UGC) assay able to measure the declining concentration of the NADH reporter molecule through fluorescence spectrophotometry and, therefore, determine reaction rate parameters. The development and parametrization of the assay is based on coupling the nucleotide released from GT reactions with pyruvate kinase, via nucleoside diphosphate kinase (NDK) in the case of NDP-based donor reactions. In the case of CMP-based reactions, the coupling is carried out via another kinase, cytidylate kinase in combination with NDK, which phosphorylates CMP to CDP, then CDP to CTP. Following this, we conduct kinetics and inhibition assay studies on the UDP, GDP, and CMP-based glycosylation reactions, specifically C1GAlT1, FUT1, and ST3GAL1, to represent each class of donor, respectively. The accuracy of calculating initial rates using the continuous assay compared to end point (noncontinuous) assays is demonstrated for the three classes of GTs. The previously identified natural product soyasaponin1 inhibitor was used as a model to demonstrate the application of the UGC assay as a standardized inhibition assay for GTs. We show that the dose response of ST3GAL1 to a serial dilution of Soyasaponin1 has time-dependent inhibition. This brings into question previous inhibition findings, arrived at using an end point assay, that have selected a seemingly random time point to measure inhibition. Consequently, using standardized values taken from the UGC assay study, ST3GAL1 was shown to be the most responsive enzyme to soyasaponin1 inhibition, followed by FUT1, then C1GALT1 with IC values of 37, 52, and 886 μM respectively.

摘要

化学系统糖生物学需要实验和计算工具,以使大数据分析有利于基因组学和蛋白质组学成为可能。工具开发的障碍在于聚糖构建和突变的性质不是模板驱动的,而是基于协同糖基转移酶(GT)催化合成。所需要的是以标准化形式整理动力学和抑制数据,以便对聚糖和糖缀合物合成进行分析、提取机制和模式识别。目前,由于准确性方面的限制以及对大量底物体积的要求,用于GTs的动力学测定在处理基于核苷磷酸UDP、GDP和CMP供体的糖基化反应时并不通用。在此,我们提出一种通用糖基转移酶连续(UGC)测定法,该方法能够通过荧光分光光度法测量NADH报告分子浓度的下降,从而确定反应速率参数。该测定法的开发和参数化基于在基于NDP的供体反应中,通过核苷二磷酸激酶(NDK)将GT反应释放的核苷酸与丙酮酸激酶偶联。在基于CMP的反应中,偶联通过另一种激酶胞苷酸激酶与NDK结合进行,该激酶将CMP磷酸化为CDP,然后将CDP磷酸化为CTP。在此之后,我们分别对基于UDP、GDP和CMP的糖基化反应,特别是C1GAlT1、FUT1和ST3GAL1进行动力学和抑制测定研究,以分别代表每一类供体。对于这三类GTs,证明了与终点(非连续)测定相比,使用连续测定法计算初始速率的准确性。先前鉴定的天然产物大豆皂苷1抑制剂被用作模型,以证明UGC测定法作为GTs标准化抑制测定法的应用。我们表明,ST3GAL1对大豆皂苷1系列稀释的剂量反应具有时间依赖性抑制。这对以前使用终点测定法得出的抑制结果提出了质疑,这些结果选择了一个看似随机的时间点来测量抑制。因此,使用从UGC测定研究中获取的标准化值,ST3GAL1被证明是对大豆皂苷1抑制最敏感的酶,其次是FUT1,然后是C1GALT1,其IC值分别为37、52和886μM。

https://cdn.ncbi.nlm.nih.gov/pmc/blobs/497f/11025096/9991b694f4e8/ao4c00485_0001.jpg

文献AI研究员

20分钟写一篇综述,助力文献阅读效率提升50倍。

立即体验

用中文搜PubMed

大模型驱动的PubMed中文搜索引擎

马上搜索

文档翻译

学术文献翻译模型,支持多种主流文档格式。

立即体验