Suppr超能文献

在氯膦酸盐介导的肺驻留巨噬细胞耗竭模型中,脂质纳米颗粒包裹的大腹膜巨噬细胞通过体循环迁移至肺部。

Lipid nanoparticle encapsulated large peritoneal macrophages migrate to the lungs via the systemic circulation in a model of clodronate-mediated lung-resident macrophage depletion.

作者信息

Oza Dhaval, Ivich Fernando, Pace Joshua, Yu Mikyung, Niedre Mark, Amiji Mansoor

机构信息

Department of Pharmaceutical Sciences, School of Pharmacy and Pharmaceutical Sciences, 360 Huntington Avenue, Northeastern University, Boston, MA 02115.

Alnylam Pharmaceuticals, 675W Kendall St, Cambridge, MA, USA 02142.

出版信息

Theranostics. 2024 Apr 8;14(6):2526-2543. doi: 10.7150/thno.91062. eCollection 2024.

Abstract

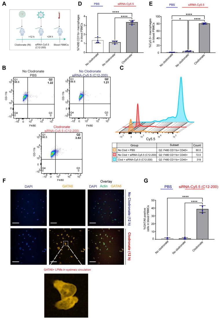
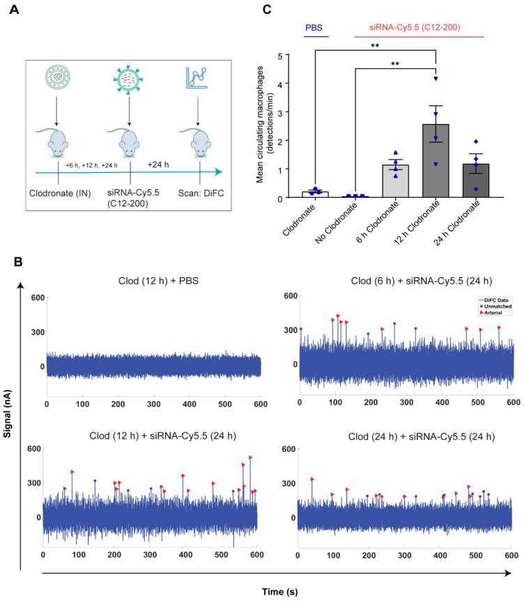
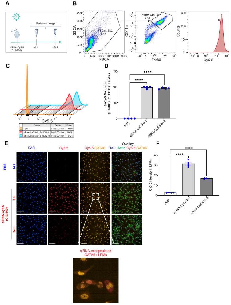
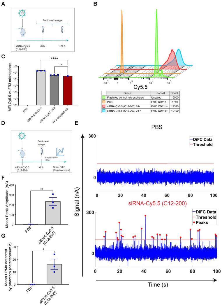
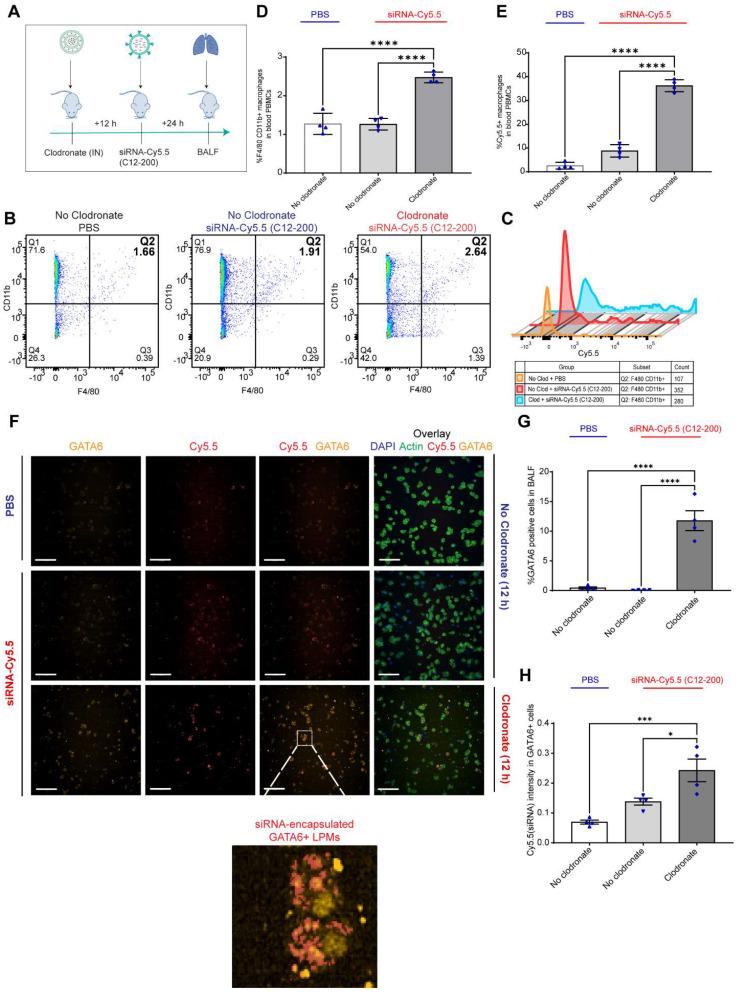
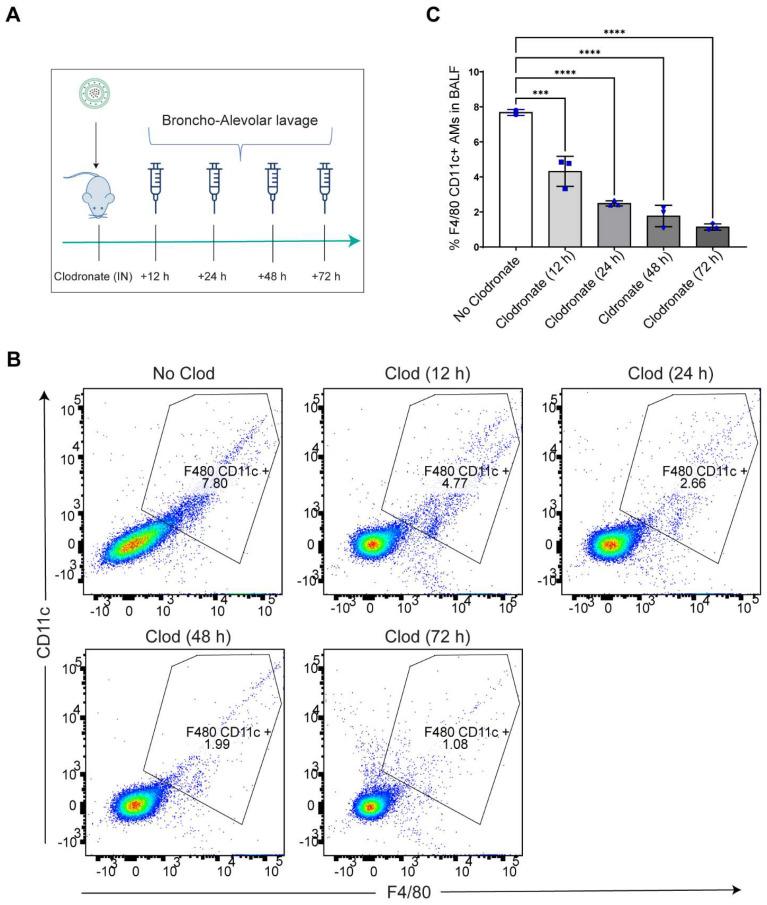
A mature tissue resident macrophage (TRM) population residing in the peritoneal cavity has been known for its unique ability to migrate to peritoneally located injured tissues and impart wound healing properties. Here, we sought to expand on this unique ability of large peritoneal macrophages (LPMs) by investigating whether these GATA6+ LPMs could also intravasate into systemic circulation and migrate to extra-peritoneally located lungs upon ablating lung-resident alveolar macrophages (AMs) by intranasally administered clodronate liposomes in mice. C12-200 cationic lipidoid-based nanoparticles were employed to selectively deliver a small interfering RNA (siRNA)-targeting CD-45 labeled with a cyanine 5.5 (Cy5.5) dye to LPMs via intraperitoneal injection. We utilized a non-invasive optical technique called Diffuse Flow Cytometry (DiFC) to then systemically track these LPMs in real time and paired it with more conventional techniques like flow cytometry and immunocytochemistry to initially confirm uptake of C12-200 encapsulated siRNA-Cy5.5 (siRNA-Cy5.5 (C12-200)) into LPMs, and further track them from the peritoneal cavity to the lungs in a mouse model of AM depletion incited by intranasally administered clodronate liposomes. Also, we stained for LPM-specific marker zinc-finger transcription factor GATA6 in harvested cells from biofluids like broncho-alveolar lavage as well as whole blood to probe for Cy5.5-labeled LPMs in the lungs as well as in systemic circulation. siRNA-Cy5.5 (C12-200) was robustly taken up by LPMs. Upon depletion of lung-resident AMs, these siRNA-Cy5.5 (C12-200) labeled LPMs rapidly migrated to the lungs via systemic circulation within 12-24 h. DiFC results showed that these LPMs intravasated from the peritoneal cavity and utilized a systemic route of migration. Moreover, immunocytochemical staining of zinc-finger transcription factor GATA6 further confirmed results from DiFC and flow cytometry, confirming the presence of siRNA-Cy5.5 (C12-200)-labeled LPMs in the peritoneum, whole blood and BALF only upon clodronate-administration. Our results indicate for the very first time that selective tropism, migration, and infiltration of LPMs into extra-peritoneally located lungs was dependent on clodronate-mediated AM depletion. These results further open the possibility of therapeutically utilizing LPMs as delivery vehicles to carry nanoparticle-encapsulated oligonucleotide modalities to potentially address inflammatory diseases, infectious diseases and even cancer.

摘要

一种存在于腹腔中的成熟组织驻留巨噬细胞(TRM)群体,因其具有迁移至腹膜定位的损伤组织并赋予伤口愈合特性的独特能力而为人所知。在此,我们试图通过研究这些GATA6 + 大腹膜巨噬细胞(LPM)在通过鼻内给予氯膦酸盐脂质体消融肺驻留肺泡巨噬细胞(AM)后,是否也能进入体循环并迁移至腹膜外的肺部,来进一步拓展LPM的这种独特能力。基于C12 - 200阳离子脂质体的纳米颗粒通过腹腔注射被用于选择性地将靶向用花菁5.5(Cy5.5)染料标记的CD - 45的小干扰RNA(siRNA)递送至LPM。我们利用一种名为漫射流式细胞术(DiFC)的非侵入性光学技术实时系统地追踪这些LPM,并将其与流式细胞术和免疫细胞化学等更传统的技术相结合,以初步确认C12 - 200包裹的siRNA - Cy5.5(siRNA - Cy5.5(C12 - 200))被LPM摄取,并在鼻内给予氯膦酸盐脂质体引发的AM耗竭小鼠模型中进一步追踪它们从腹腔到肺部的过程。此外,我们对来自支气管肺泡灌洗等生物流体以及全血的收获细胞中的LPM特异性标志物锌指转录因子GATA6进行染色,以探测肺部以及体循环中Cy5.5标记的LPM。siRNA - Cy5.5(C12 - 200)被LPM大量摄取。在肺驻留AM耗竭后,这些用siRNA - Cy5.5(C12 - 200)标记的LPM在12 - 24小时内通过体循环迅速迁移至肺部。DiFC结果表明这些LPM从腹腔进入血液循环并利用全身迁移途径。此外,锌指转录因子GATA6的免疫细胞化学染色进一步证实了DiFC和流式细胞术的结果,仅在给予氯膦酸盐后,确认在腹膜、全血和支气管肺泡灌洗液中存在siRNA - Cy5.5(C12 - 200)标记的LPM。我们的结果首次表明LPM向腹膜外肺部的选择性趋向性、迁移和浸润依赖于氯膦酸盐介导的AM耗竭。这些结果进一步开启了将LPM作为递送载体治疗性利用的可能性,以携带纳米颗粒包裹的寡核苷酸形式来潜在地解决炎症性疾病、感染性疾病甚至癌症。

https://cdn.ncbi.nlm.nih.gov/pmc/blobs/88d0/11024852/a456119693b0/thnov14p2526g002.jpg

文献AI研究员

20分钟写一篇综述,助力文献阅读效率提升50倍。

立即体验

用中文搜PubMed

大模型驱动的PubMed中文搜索引擎

马上搜索

文档翻译

学术文献翻译模型,支持多种主流文档格式。

立即体验