Suppr超能文献

代谢组学和蛋白质组学对亚急性瘤胃酸中毒病因及体外抑制牦牛瘤胃上皮细胞增殖的见解。

Metabolomics and proteomics insights into subacute ruminal acidosis etiology and inhibition of proliferation of yak rumen epithelial cells in vitro.

作者信息

Wang JunMei, Shi Liyuan, Zhang Xiaohong, Hu Rui, Yue Ziqi, Zou Huawei, Peng Quanhui, Jiang Yahui, Wang Zhisheng

机构信息

Key Laboratory of Low Carbon Culture and Safety Production in Cattle in Sichuan, Animal Nutrition Institute, Sichuan Agricultural University, Chengdu, 611130, China.

出版信息

BMC Genomics. 2024 Apr 22;25(1):394. doi: 10.1186/s12864-024-10242-0.

Abstract

BACKGROUND

Untargeted metabolomics and proteomics were employed to investigate the intracellular response of yak rumen epithelial cells (YRECs) to conditions mimicking subacute rumen acidosis (SARA) etiology, including exposure to short-chain fatty acids (SCFA), low pH5.5 (Acid), and lipopolysaccharide (LPS) exposure for 24 h.

RESULTS

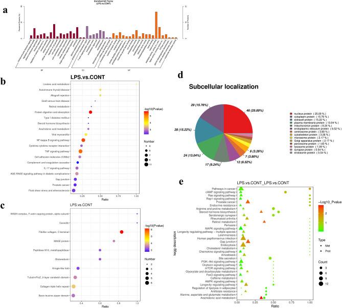
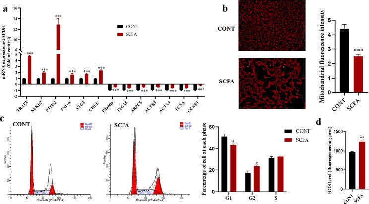
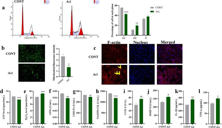
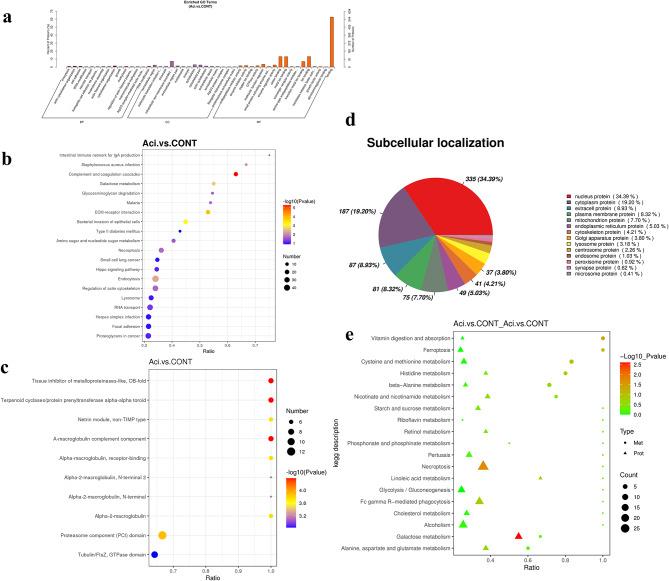
These treatments significantly altered the cellular morphology of YRECs. Metabolomic analysis identified significant perturbations with SCFA, Acid and LPS treatment affecting 259, 245 and 196 metabolites (VIP > 1, P < 0.05, and fold change (FC) ≥ 1.5 or FC ≤ 0.667). Proteomic analysis revealed that treatment with SCFA, Acid, and LPS resulted in differential expression of 1251, 1396, and 242 proteins, respectively (FC ≥ 1.2 or ≤ 0.83, P < 0.05, FDR < 1%). Treatment with SCFA induced elevated levels of metabolites involved in purine metabolism, glutathione metabolism, and arginine biosynthesis, and dysregulated proteins associated with actin cytoskeleton organization and ribosome pathways. Furthermore, SCFA reduced the number, morphology, and functionality of mitochondria, leading to oxidative damage and inhibition of cell survival. Gene expression analysis revealed a decrease the genes expression of the cytoskeleton and cell cycle, while the genes expression associated with inflammation and autophagy increased (P < 0.05). Acid exposure altered metabolites related to purine metabolism, and affected proteins associated with complement and coagulation cascades and RNA degradation. Acid also leads to mitochondrial dysfunction, alterations in mitochondrial integrity, and reduced ATP generation. It also causes actin filaments to change from filamentous to punctate, affecting cellular cytoskeletal function, and increases inflammation-related molecules, indicating the promotion of inflammatory responses and cellular damage (P < 0.05). LPS treatment induced differential expression of proteins involved in the TNF signaling pathway and cytokine-cytokine receptor interaction, accompanied by alterations in metabolites associated with arachidonic acid metabolism and MAPK signaling (P < 0.05). The inflammatory response and activation of signaling pathways induced by LPS treatment were also confirmed through protein interaction network analysis. The integrated analysis reveals co-enrichment of proteins and metabolites in cellular signaling and metabolic pathways.

CONCLUSIONS

In summary, this study contributes to a comprehensive understanding of the detrimental effects of SARA-associated factors on YRECs, elucidating their molecular mechanisms and providing potential therapeutic targets for mitigating SARA.

摘要

背景

采用非靶向代谢组学和蛋白质组学方法,研究牦牛瘤胃上皮细胞(YRECs)对模拟亚急性瘤胃酸中毒(SARA)病因条件的细胞内反应,包括暴露于短链脂肪酸(SCFA)、低pH5.5(酸性)和脂多糖(LPS)24小时。

结果

这些处理显著改变了YRECs的细胞形态。代谢组学分析发现,SCFA、酸性和LPS处理存在显著扰动,分别影响259、245和196种代谢物(VIP>1,P<0.05,且变化倍数(FC)≥1.5或FC≤0.667)。蛋白质组学分析显示,SCFA、酸性和LPS处理分别导致1251、1396和242种蛋白质差异表达(FC≥1.2或≤0.83,P<0.05,FDR<1%)。SCFA处理诱导参与嘌呤代谢、谷胱甘肽代谢和精氨酸生物合成的代谢物水平升高,以及与肌动蛋白细胞骨架组织和核糖体途径相关的蛋白质失调。此外,SCFA减少了线粒体的数量、形态和功能,导致氧化损伤并抑制细胞存活。基因表达分析显示细胞骨架和细胞周期的基因表达下降,而与炎症和自噬相关的基因表达增加(P<0.05)。酸性暴露改变了与嘌呤代谢相关的代谢物,并影响与补体和凝血级联以及RNA降解相关的蛋白质。酸性还导致线粒体功能障碍、线粒体完整性改变和ATP生成减少。它还导致肌动蛋白丝从丝状变为点状,影响细胞骨架功能,并增加炎症相关分子,表明促进了炎症反应和细胞损伤(P<0.05)。LPS处理诱导参与TNF信号通路和细胞因子-细胞因子受体相互作用的蛋白质差异表达,同时伴有与花生四烯酸代谢和MAPK信号相关的代谢物改变(P<0.05)。通过蛋白质相互作用网络分析也证实了LPS处理诱导的炎症反应和信号通路激活。综合分析揭示了蛋白质和代谢物在细胞信号和代谢途径中的共同富集。

结论

总之,本研究有助于全面了解SARA相关因素对YRECs的有害影响,阐明其分子机制,并为减轻SARA提供潜在的治疗靶点。

https://cdn.ncbi.nlm.nih.gov/pmc/blobs/5e55/11036571/9465ba80a830/12864_2024_10242_Fig1_HTML.jpg

文献AI研究员

20分钟写一篇综述,助力文献阅读效率提升50倍。

立即体验

用中文搜PubMed

大模型驱动的PubMed中文搜索引擎

马上搜索

文档翻译

学术文献翻译模型,支持多种主流文档格式。

立即体验