Suppr超能文献

O-GlcNAc循环增加对6-羟基多巴胺诱导的帕金森病病理的保护作用。

Protective effect of increased O-GlcNAc cycling against 6-OHDA induced Parkinson's disease pathology.

作者信息

Kim Dong Yeol, Kim Sang-Min, Cho Eun-Jeong, Kwak Hyo-Bum, Han Inn-Oc

机构信息

Department of Biomedical Science, Program in Biomedical Science and Engineering, Inha University, Incheon, Korea.

Department of Kinesiology, Inha University, Incheon, Korea.

出版信息

Cell Death Dis. 2024 Apr 23;15(4):287. doi: 10.1038/s41419-024-06670-1.

Abstract

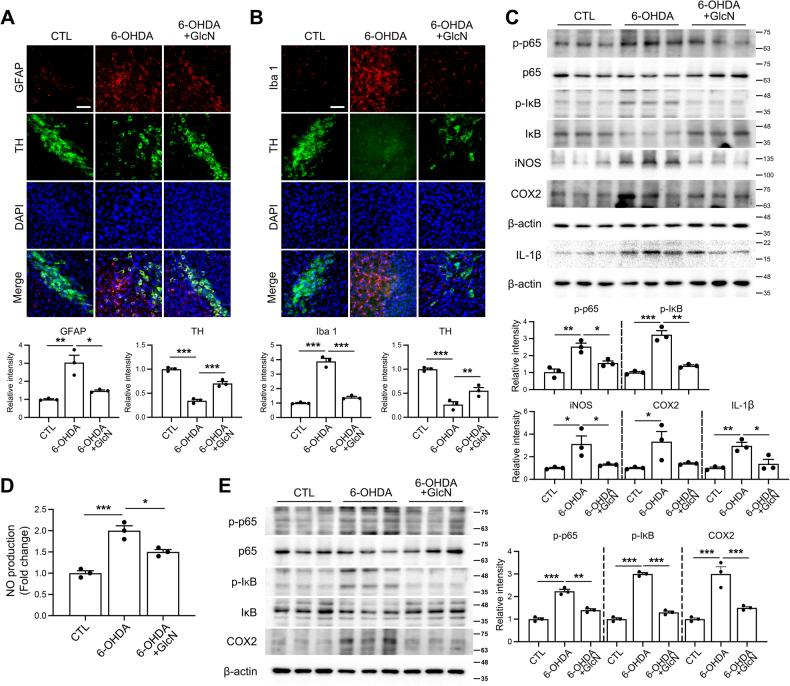
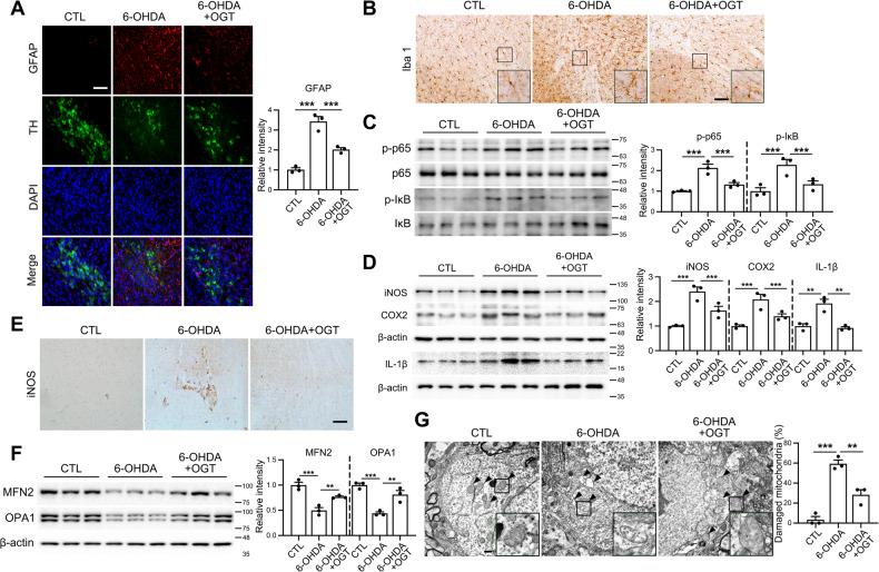
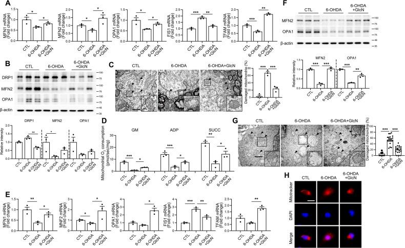
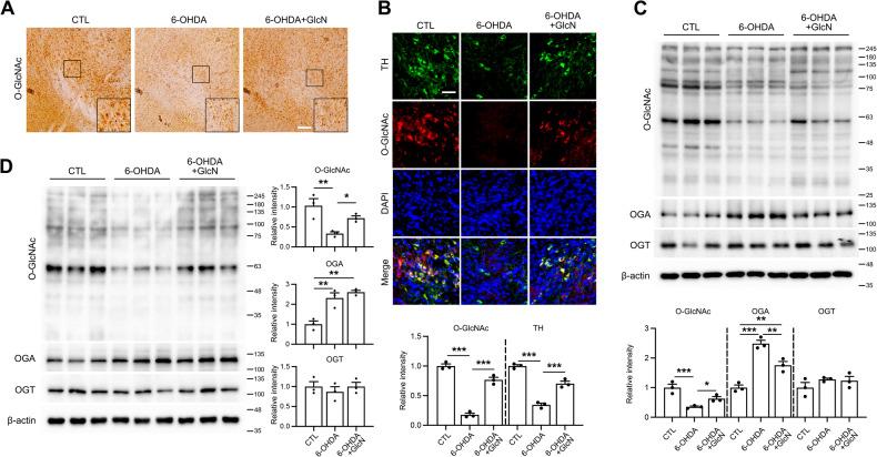
This study aimed to elucidate the role of O-GlcNAc cycling in 6-hydroxydopamine (6-OHDA)-induced Parkinson's disease (PD)-like neurodegeneration and the underlying mechanisms. We observed dose-dependent downregulation of O-GlcNAcylation, accompanied by an increase in O-GlcNAcase following 6-OHDA treatment in both mouse brain and Neuro2a cells. Interestingly, elevating O-GlcNAcylation through glucosamine (GlcN) injection provided protection against PD pathogenesis induced by 6-OHDA. At the behavioral level, GlcN mitigated motor deficits induced by 6-OHDA, as determined using the pole, cylinder, and apomorphine rotation tests. Furthermore, GlcN attenuated 6-OHDA-induced neuroinflammation and mitochondrial dysfunction. Notably, augmented O-GlcNAcylation, achieved through O-GlcNAc transferase (OGT) overexpression in mouse brain, conferred protection against 6-OHDA-induced PD pathology, encompassing neuronal cell death, motor deficits, neuroinflammation, and mitochondrial dysfunction. These collective findings suggest that O-GlcNAcylation plays a crucial role in the normal functioning of dopamine neurons. Moreover, enhancing O-GlcNAcylation through genetic and pharmacological means could effectively ameliorate neurodegeneration and motor impairment in an animal model of PD. These results propose a potential strategy for safeguarding against the deterioration of dopamine neurons implicated in PD pathogenesis.

摘要

本研究旨在阐明O-连接的N-乙酰葡糖胺(O-GlcNAc)循环在6-羟基多巴胺(6-OHDA)诱导的帕金森病(PD)样神经退行性变中的作用及其潜在机制。我们观察到,在小鼠脑和Neuro2a细胞中,6-OHDA处理后O-GlcNAcylation呈剂量依赖性下调,同时O-GlcNAcase增加。有趣的是,通过注射葡糖胺(GlcN)提高O-GlcNAcylation可提供针对6-OHDA诱导的PD发病机制的保护作用。在行为水平上,使用杆、圆筒和阿扑吗啡旋转试验确定,GlcN减轻了6-OHDA诱导的运动缺陷。此外,GlcN减轻了6-OHDA诱导的神经炎症和线粒体功能障碍。值得注意的是,通过在小鼠脑中过表达O-GlcNAc转移酶(OGT)实现的增强的O-GlcNAcylation,赋予了针对6-OHDA诱导的PD病理的保护作用,包括神经元细胞死亡、运动缺陷、神经炎症和线粒体功能障碍。这些共同的发现表明,O-GlcNAcylation在多巴胺能神经元的正常功能中起关键作用。此外,通过基因和药理学手段增强O-GlcNAcylation可有效改善PD动物模型中的神经退行性变和运动障碍。这些结果提出了一种潜在的策略,以防止涉及PD发病机制的多巴胺能神经元的退化。

https://cdn.ncbi.nlm.nih.gov/pmc/blobs/1723/11039476/0809981403d7/41419_2024_6670_Fig1_HTML.jpg

文献AI研究员

20分钟写一篇综述,助力文献阅读效率提升50倍。

立即体验

用中文搜PubMed

大模型驱动的PubMed中文搜索引擎

马上搜索

文档翻译

学术文献翻译模型,支持多种主流文档格式。

立即体验